肝癌,这个沉默的杀手,正悄悄夺走无数生命,其高复发和转移率一直是医学界的难题。尽管免疫检查点阻断(ICB)疗法为晚期肝癌患者带来了希望,但大多数患者对免疫治疗反应不佳。这主要是因为肝癌的免疫微环境抑制了免疫反应,其中髓系来源的抑制细胞(MDSCs)发挥着重要作用。MDSCs,尤其是多形核MDSCs(PMN-MDSCs),在肿瘤进展中扮演着关键角色,它们通过上调免疫检查点表达和分泌免疫抑制性趋化因子来抑制抗肿瘤效应。
华中科技大学同济医学院附属同济医院消化内科夏丽敏教授团队在消化领域顶级期刊Gut期刊发表了题为“E-twenty-six-specific sequence variant 5 (ETV5) facilitates hepatocellular carcinoma progression and metastasis through enhancing polymorphonuclear myeloid-derived suppressor cell (PMN-MDSC)-mediated immunosuppression”的研究论文。张泽睿博士为该论著的第一作者。该研究揭示了ETV5在调节肝癌免疫微环境中的关键作用,ETV5可能成为预测肝癌患者预后的重要生物标志物,而针对ETV5-S100A9-PMN-MDSCs轴的治疗策略可能为肝癌患者带来新的希望。
研究材料
在这项研究中,研究人员使用了HCC细胞系、人HCC组织样本,并使用赛业生物提供的huHSC-C-NKG-ProF小鼠构建HCC小鼠模型,旨在阐明ETV5在调节HCC免疫微环境中的关键功能。
研究方法
本研究进行了体内实验和体外实验。体内实验包括原位移植实验,使用二乙基亚硝胺/四氯化碳诱导的肝癌模型以及小鼠化人源肝癌小鼠模型评估ETV5对肝癌进展和转移的影响。体外实验包括细胞共培养、细胞迁移实验、ELISA检测、荧光素酶报告基因实验、染色质免疫沉淀实验等。
技术路线
发现HCC中ETV5高表达与PMN-MDSC浸润相关
确认ETV5通过S100A9-TLR4/RAGE轴促进PMN-MDSC浸润
评价ETV5敲除或S100A9中和对HCC进展的影响
阐明ETV5-S100A9-PMN-MDSC轴在HCC免疫逃逸和进展中的作用
研究结果
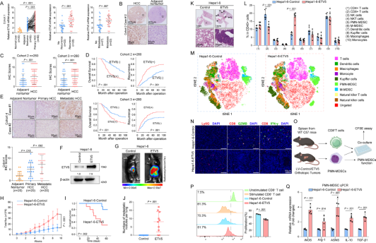
1. ETV5在肝癌细胞中的过表达促进了肝癌的转移和免疫逃逸
研究人员发现ETV5 mRNA和蛋白在HCC组织和细胞系中均显著高表达,且与HCC复发、转移和不良预后相关(图1 A-C)。ETV5高表达的HCC患者总生存期显著缩短(图1 D),在转移性HCC组织中,ETV5水平显著升高(图1 E)。研究人员使用赛业生物提供的huHSC-C-NKG-ProF小鼠构建ETV5过表达的HCC细胞异种移植小鼠模型,并进行小鼠原位肝癌模型实验,结果显示,在huHSC-C-NKG-ProF小鼠上移植HCC细胞后有较丰富的免疫细胞浸润,包括CD8+T细胞、CD4+T细胞、PMN-MDSC、M-MDSC、NK细胞以及B细胞。实验表明ETV5过表达增强了肝癌细胞的肺转移能力并缩短了小鼠的生存期 (图1F-K)。流式细胞术和免疫荧光实验显示,ETV5过表达降低了CD8+ T细胞的浸润并增加了PMN-MDSCs的浸润 (图1L-N)。共培养实验表明,来源于Hepa1-6-ETV5肿瘤的PMN-MDSCs显著抑制了CD8+ T细胞的增殖并上调了MDSCs免疫抑制标志物的表达 (图1O-Q)。

[1]ETV5的表达升高促进HCC转移,增强多形核髓系来源抑制细胞(PMN-MDSCs)肿瘤内浸润
2. ETV5在肝癌细胞中转录上调S100A9和PD-L1的表达
ChIP-seq和RNA-seq结果显示,ETV5在HCC细胞中与多个基因启动子结合,并影响其表达(图2 A-C)。ETV5直接结合CD274(编码PD-L1)和S100A9启动子,并促进其转录(图2 E-M)。ETV5过表达导致S100A9和PD-L1表达上调,而ETV5敲低则下调这些基因的表达(图2 F-G)。ELISA实验表明,ETV5过表达促进HCC细胞分泌S100A9(图2 I),增强了CD274和S100A9启动子的荧光素酶活性 (图2J)。序列分析和突变分析表明,ETV5结合位点1对于ETV5诱导的CD274和S100A9启动子激活至关重要 (图2K-L, 图S4和S5)。ChIP实验证实了ETV5与CD274和S100A9启动子区域的直接相互作用 (图2M-N)。

[2]ETV5反转录激活了S100钙结合蛋白A9(S100A9)和CD274的表达
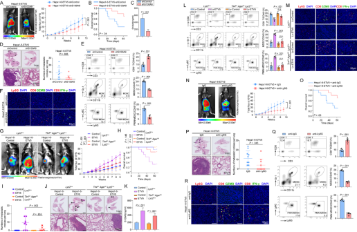
3. ETV5通过S100A9-TLR4/RAGE轴促进HCC转移
原位肝癌模型实验表明,S100A9抑制减少了肿瘤生长、肺转移并延长了生存期 (图3A-D)。沉默S100A9阻碍了ETV5介导的PMN-MDSCs浸润并增加了CD8+ T细胞的数量和活性 (图3E-F)。体外迁移实验表明,与Hepa1-6-ETV5共培养后,PMN-MDSCs的迁移显著增强,而S100A9沉默有效地抑制了这种迁移。TLR4阻断剂TAK-242和RAGE特异性抑制剂FPS-ZM1均部分抑制了ETV5介导的PMN-MDSCs迁移。两种抑制剂联合使用产生了最显著的抑制效果 (图S6A-B)。为了进一步验证上述结果,研究人员构建了髓系特异性Tlr4和Ager (编码RAGE)敲除小鼠 (图S6C-E),将Hepa1-6-ETV5和对照细胞分别原位植入对照Lyz2Cre小鼠和Agerfl/flTlr4fl/flLyz2Cre小鼠中。髓系细胞中Tlr4和Ager的条件敲除导致小鼠的转移灶明显减少,并改善了小鼠的生存期(图3G-K)。这些结果表明,抑制S100A9或敲除Tlr4/Rage基因可显著抑制ETV5介导的HCC转移和PMN-MDSC浸润。

[3]ETV5的过表达通过S100A9-TLR4/RAGE轴促进了免疫抑制细胞的浸润
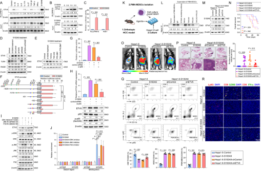
4. S100A9通过TLR4/RAGE-ERK/NF-κB信号通路上调ETV5表达
S100A9剂量依赖性地上调ETV5表达,并激活ETV5启动子活性(图4 A-C)。S100A9通过TLR4/RAGE受体和ERK/NF-κB信号通路上调ETV5表达(图4 D-E, F-H, I-J)。PMN-MDSC分泌的S100A9促进HCC细胞ETV5表达,形成正反馈循环(图4 K-L)。

[4]S100A9通过TLR4/RAGE-ERK/NF-κB信号通路上调ETV5表达,而ETV5对于S100A9诱导的HCC转移必不可少
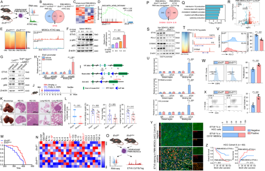
5. ETV5在MDSCs中上调PD-L1表达并增强其免疫抑制功能
ETV5在MDSCs中上调PD-L1、S100A9和IL-10表达(图5S)。ETV5直接结合Cd274、S100a9和Il10启动子,并促进其转录(图5 T-U)。敲除MDSCs中的Etv5基因可显著抑制HCC进展,并降低PD-L1表达(图5 V, W-X)。

[5]MDSCs中的ETV5阻碍了CD8+ T细胞的功能
论文结论
本研究揭示了E-twenty-six-specific sequence variant 5 (ETV5)在调节肝细胞癌(HCC)免疫微环境中的关键作用。ETV5通过上调PD-L1和S100A9的表达,促进HCC免疫逃逸和进展,并通过募集PMN-MDSCs和减少细胞毒性CD8+T细胞的浸润。S100A9由MDSCs和HCC细胞分泌,进而上调ETV5的表达,从而建立了一个自我维持的S100A9-ERK/NF-κB-ETV5-S100A9正反馈回路。作者开发了一种单克隆中和S100A9抗体,有效地抑制了ETV5介导的PMN-MDSC浸润。抗S100A9或TLR4/RAGE抑制剂与抗PD-L1治疗的联合应用显著抑制了ETV5介导的HCC进展。本研究结果表明,ETV5可能成为HCC患者潜在的治疗靶点和预后生物标志物,为HCC的治疗提供了新的策略。



