在现代社会,肝脏疾病正成为日益严峻的健康威胁。全球每年有数以百万计的患者因肝炎、酗酒、肥胖等原因陷入肝衰竭困境,而肝移植作为目前唯一有效的治疗手段,却面临供体短缺、免疫排斥和术后并发症等多重挑战。如何通过再生医学技术构建功能性肝组织,成为医学界亟待突破的瓶颈。
近日,Bioact Mater刊载的Construction of vascularized liver microtissues recapitulates angiocrine-mediated hepatocytes maturation and enhances therapeutic efficacy for acute liver failure研究,为这一难题提供了新的解决方案。

一、核心突破:血管化肝微组织的构建与功能验证
1. 从干细胞到功能性肝器官样体
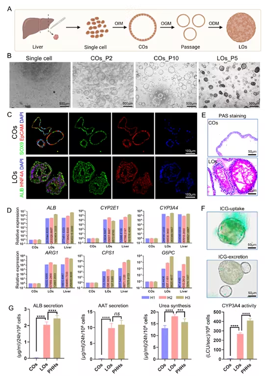
研究团队首先从人类肝组织中分离成人干细胞(ASCs),通过特定培养体系诱导其形成胆管细胞器官样体(COs)。这些COs不仅具备自我更新能力,还能在分化培养基中转化为肝器官样体(LOs)。通过免疫荧光和基因表达分析证实,LOs表达成熟肝细胞标志物(如ALB、HNF4A),并具备糖原储存、吲哚菁绿(ICG)摄取释放等功能,其代谢活性接近原代人肝细胞(PHHs)。

图 1. 从人肝成人干细胞生成和表征肝器官样体(LOs)
2. 血管化网络的构建与协同作用
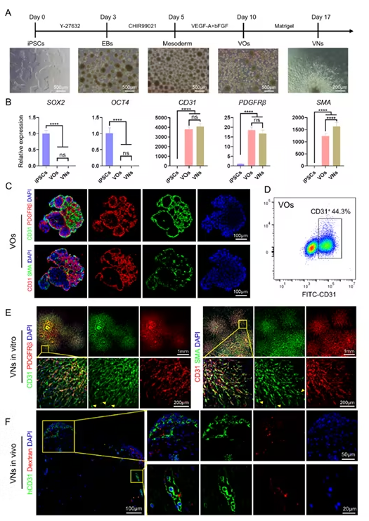
为解决传统肝组织工程中血管化不足的问题,研究者利用人诱导多能干细胞(iPSCs)构建了血管器官样体(VOs)。VOs可分化为包含内皮细胞和周细胞的功能性血管网络(VNs),其在体外能形成分支状血管结构,并在移植到小鼠肠系膜后与宿主血管建立连接,实现血液灌流。
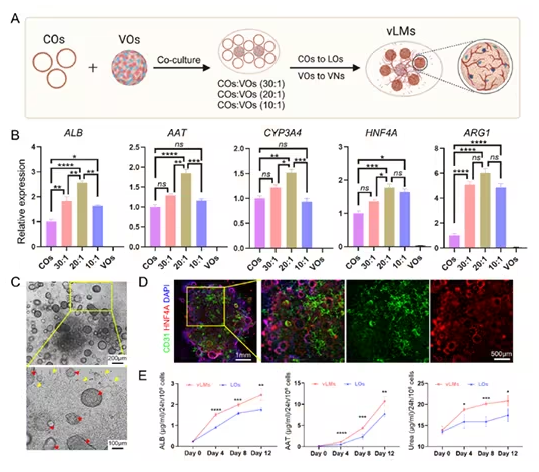
进一步将LOs与VOs按20:1比例共培养,成功构建血管化肝微组织(vLMs)。形态学观察显示,VNs如同“生物支架”包裹LOs,形成类似肝小叶的结构。基因表达分析表明,vLMs中肝细胞成熟相关基因(如CYP3A4、ARG1)表达显著上调,分泌的白蛋白(ALB)和α-1抗胰蛋白酶(AAT)水平较单纯LOs提升2-3倍,证实血管微环境通过旁分泌信号(如HGF、BMP2)促进肝细胞功能成熟。

图 2. 从 iPSCs 诱导生成和表征血管器官样体(VOs)
3. 体内移植的治疗效果
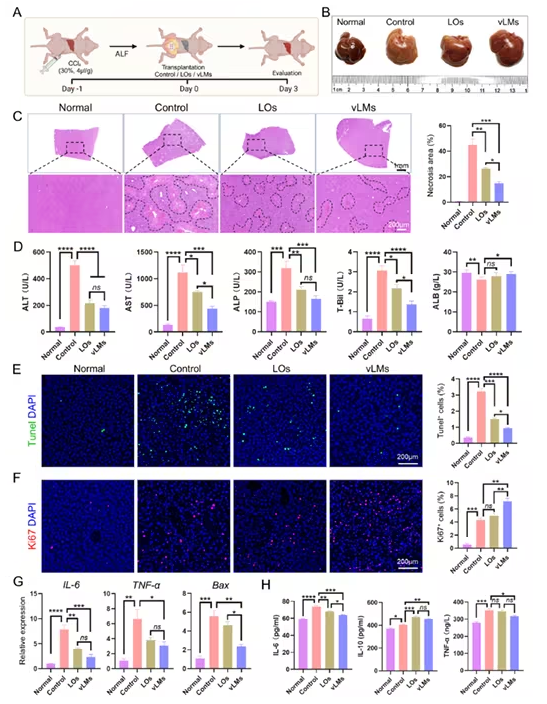
在急性肝衰竭(ALF)小鼠模型中,vLMs展现出显著治疗优势:
血管整合能力:移植8周后,vLMs内人类CD31+内皮细胞与小鼠血管形成功能性连接,荧光标记的葡聚糖可通过宿主循环进入移植物,证明血管网络的生理活性。
肝功能恢复:vLMs移植组小鼠血清人白蛋白水平持续高于单纯LOs组,且肝功能指标(ALT、AST、胆红素)显著改善,肝组织坏死面积减少60%以上。
抗炎与再生促进:vLMs移植可显著降低肝组织中炎症因子(IL-6、TNF-α)和凋亡基因(Bax)表达,同时上调抗凋亡基因(Bcl2),并通过Ki67阳性细胞增多证实肝细胞增殖活性增强。

图 3. 生成具有增强 LOs 成熟度的血管化肝微组织(vLMs)

图 4. vLMs移植对CCl₄诱导的ALF的治疗效果评估
二、机制解析:旁分泌信号驱动肝细胞成熟
通过条件培养基实验,研究者发现VNs分泌的肝细胞生长因子(HGF)浓度达6.56 ng/mL,接近外源性添加水平。转录组分析显示,与VNs共培养的肝细胞(mLOs)中,Wnt、TGF-β、PPAR等信号通路显著激活,涉及脂质代谢、胆汁分泌和激素调节的基因簇富集。这表明血管内皮细胞通过释放多重旁分泌因子,模拟体内肝窦微环境,系统性提升肝细胞功能成熟度。
三、临床转化前景与再生医学意义
这项研究构建的vLMs具有三大核心优势:
1. 生理仿生特性:通过ASCs与iPSCs的联合应用,兼顾细胞来源的安全性与血管化能力,形成结构-功能耦合的肝微组织。
2. 治疗有效性:在动物模型中显著改善肝衰竭症状,为终末期肝病提供了潜在的“现成”移植替代方案。
3. 研究平台价值:vLMs为研究血管-肝细胞互作机制提供了理想模型,可进一步用于药物代谢、肝病病理等领域的基础研究。
小结
从实验室到临床的转化之路虽仍漫长,但这项研究为肝衰竭治疗勾勒出清晰的蓝图。想象未来,医生可通过患者自体细胞构建个性化vLMs,避免免疫排斥;血管化技术突破传统组织工程的“缺氧瓶颈”,让移植物在体内快速“存活扎根”。这项工作不仅是再生医学领域的技术突破,更让无数肝衰竭患者看到了“肝”始新生的希望。随着生物材料与干细胞技术的协同进步,我们有理由期待,功能性人工肝脏从科学设想走向临床应用的那一天,不再遥远。
参考文献:
Zhu L, Liu S, Yang Z, et al. Construction of vascularized liver microtissues recapitulates angiocrine-mediated hepatocytes maturation and enhances therapeutic efficacy for acute liver failure. Bioact Mater. 2025;50:525-539. Published 2025 Apr 29. doi:10.1016/j.bioactmat.2025.04.030



