固有免疫系统是机体抵御病原体入侵的第一道防线,在抗病毒免疫中发挥着重要作用。RNA病毒因其高变异性,常常引发致命的大流行病,对人类健康构成重大威胁。固有免疫系统通过识别病原体的特异性分子模式,迅速启动免疫反应,从而阻止病毒的进一步扩散。RIG-I(Retinoic Acid-Inducible Gene I)作为一种重要的胞质RNA感受器,在识别病毒双链RNA(dsRNA)后,能够触发抗病毒免疫应答。然而,RIG-I的激活机制及其动态调控过程仍存在许多未解之谜。近日,由浙江大学张龙教授领导的研究团队发现,RIG-I分子间C864-C869二硫键的形成对于其相分离及其介导的抗病毒免疫应答至关重要。此外,研究还开发了靶向稳定或抑制RIG-I二硫键形成的干预策略,为抗病毒治疗及自身免疫性疾病的治疗提供了新的思路。这项研究成果于2025年4月发表在国际知名期刊《Nature Cell Biology》。

研究材料与方法
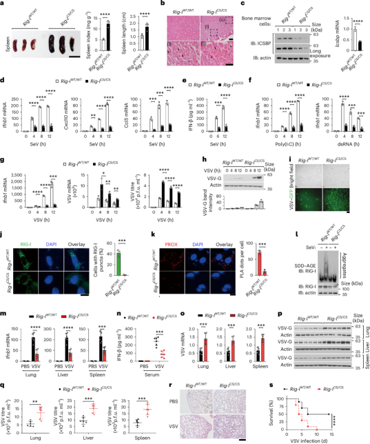
为了深入探究C864-C869分子间二硫键的形成在RIG-I介导的固有免疫应答中的作用,本研究使用RIG-I分子间二硫键形成缺陷型基因敲入小鼠模型(Rig-IC865S/C865S)进行了小鼠水平的验证。该敲入小鼠模型由赛业生物公司通过CRISPR-Cas9 技术构建。为了生成敲入后代,将针对小鼠Rig-I基因的gRNA、含有p.C865S(TGC至AGC)突变和一个同义突变p.S871=(AGC至TCT)的供体寡核苷酸以及Cas9 共同注射到受精卵中。
技术路线
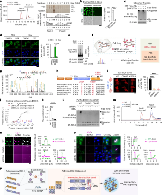
质谱分析发现病毒刺激引起RIG-I分子间C864-C869二硫键的形成
↓
通过基因编辑技术构建Knock-in小鼠,验证C864-C869二硫键的功能
↓
使用遗传密码拓展技术,在RIG-I C864位点引入非天然氨基酸,实现分子间二硫键的稳定交联
↓
开发靶向抑制RIG-I二硫键形成的干扰肽
研究结果
(1) RIG-I二硫键的鉴定与验证
研究团队发现病毒刺激能够诱导RIG-I分子间二硫键的形成。为了确定RIG-I分子间二硫键形成的位点,研究人员对有无SeV病毒刺激情况下的RIG-I进行了质谱分析。质谱结果显示,在SeV病毒刺激下,RIG-I蛋白分子间能够形成C864-C869 位点的二硫键;而在没有病毒刺激时,未检测到分子间二硫键的形成。

图1. RNA病毒刺激诱导RIG-I蛋白间形成C864-C869位点的分子间二硫键
(2)C864-C869分子间二硫键的形成对于RIG-I介导的固有免疫应答至关重要
研究团队使用赛业生物公司提供的RIG-I分子间二硫键形成缺陷型基因敲入小鼠模型进行了小鼠水平的验证。探究结果发现:C865S点突变(对应人C864S突变)导致RIG-I寡聚化和凝聚体形成缺陷,显著抑制固有免疫反应,使小鼠对VSV病毒感染的易感性增加并伴随死亡率上升。

图2. C864-C869分子间二硫键的形成对于RIG-I介导的固有免疫应答至关重要
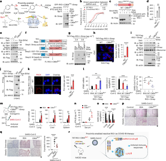
(3)靶向RIG-I C864-C869分子间二硫键以调控宿主抗病毒免疫应答
研究人员开发了靶向稳定或抑制RIG-I C864-C869二硫键形成的干预策略。通过遗传密码拓展技术,在RIG-I C864位点引入非天然氨基酸,实现了分子间二硫键的稳定交联。实验结果表明,靶向稳定RIG-I二硫键的形成可以显著增强宿主抗病毒免疫应答能力。同时,研究团队通过体内外实验证明,疾病相关的RIG-I病理突变(如C268F或E373A)或mtRNA泄漏至胞质中均能导致RIG-I异常激活,从而引发异常的固有免疫应答。RIG-I的病理突变或mtRNA引起的异常激活依赖于C864-C869位点的分子间二硫键形成。为此,该研究开发了靶向抑制RIG-I C864-C869分子间二硫键形成的干扰肽RIP-III。在相关细胞和小鼠模型中,RIP-III能够有效抑制这些异常的RIG-I介导的免疫应答。

图3. 靶向RIG-I C864-C869分子间二硫键以调控宿主抗病毒免疫应答
总结
该项研究首次揭示了RIG-I在响应RNA病毒感染时发生分子间二硫键这一过程。研究发现,RIG-I分子间C864-C869二硫键的形成对于其相分离及其介导的抗病毒免疫应答至关重要。此外,研究团队开发了靶向稳定或抑制RIG-I二硫键形成的干预策略,为抗病毒治疗及自身免疫性疾病的治疗提供了新的思路。该项研究不仅为RIG-I的激活机制提供了更为深入的见解,还为开发针对RIG-I介导的相关疾病的临床治疗药物奠定了坚实的基础。研究中使用的赛业OriCell®提供的动物模型,为实验的顺利进行提供了重要支持。未来,基于RIG-I二硫键调控的抗病毒策略有望在临床中得到广泛应用,为人类健康保驾护航。



