摘要 :加州大学戴维斯分校的研究人员以猿猴免疫缺陷病毒(SIV)为研究对象,发现病毒感染初期,潘氏细胞可产生白细胞介素-1β分解身体第一道屏障——肠道上皮细胞,从而导致肠道炎症。不过,研究发现,植物乳杆菌有助于减轻病毒引发的炎症反应,并保护肠道上皮屏障。相关文章发表于2014年8月28日的《PLOS Pathogens》杂志上。

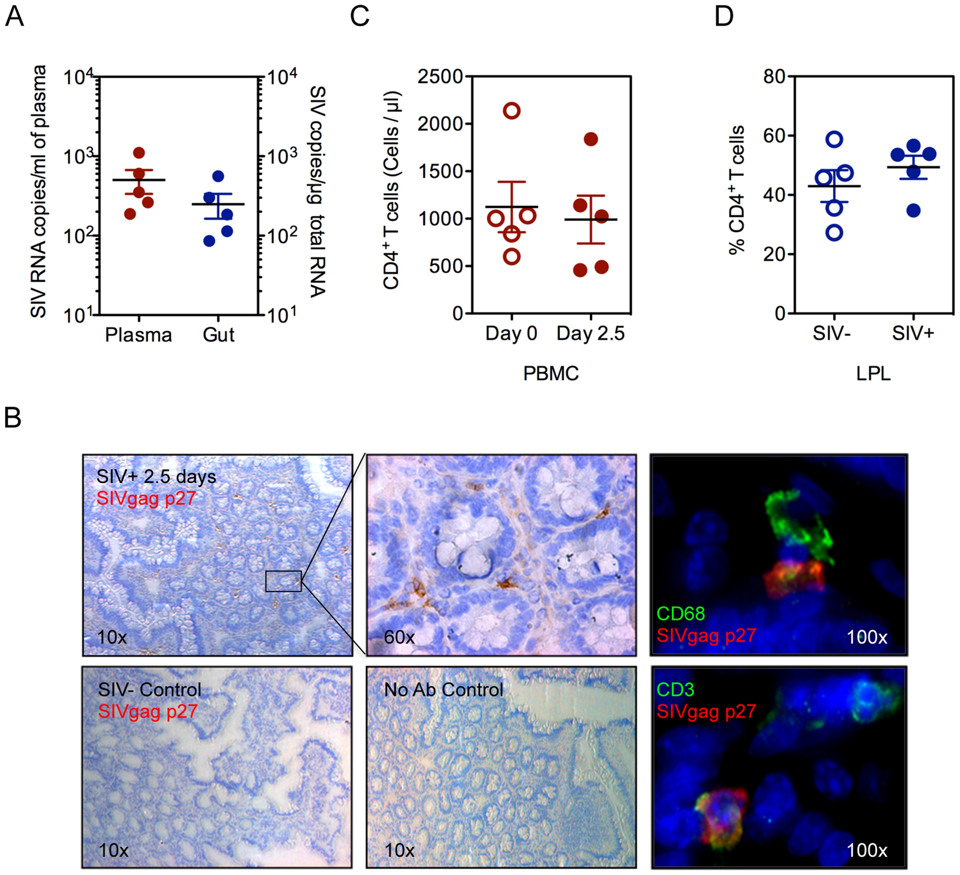
病毒感染是建立在SIV感染2.5天后的外周血和肠道
彻底根除艾滋病病毒和恢复免疫功能的一个最大障碍是,肠道中稳定的HIV库。关于早期病毒入侵和肠道病毒库建立的信息非常少。
现在,加州大学戴维斯分校的研究人员以猿猴免疫缺陷病毒(SIV)为研究对象,在病毒传染的最初2.5天内,在肠道中检测到非常小数量的SIV感染细胞;然而,对病毒的炎症反应严重破坏了肠道内皮细胞。白细胞介素-1β(IL-1β)可减少紧密连接蛋白质的产生,它们对于制造病原体不能透过的肠道屏障至关重要。因此,正常的粘着屏障被打破。
通过深入挖掘,研究人员发现,通过IL-1β生产的炎症反应是在潘氏细胞内开始的,众所周知这能保护肠道干细胞来补充肠上皮层。这是首次报道SIV传染和IL-1β生产的潘氏细胞传感,这与早期病毒入侵过程中的肠道上皮损伤有关。反过来,上皮细胞破裂强调,有比免疫细胞更多的免疫反应。
研究人员指出,上皮细胞不仅仅是一道物理屏障,在抵御病毒和细菌的过程中,它为免疫细胞提供支持。
研究人员发现,向肠道添加特定的益生菌菌株——植物乳杆菌,可逆转IL-1β快速减少所引起的损伤,解决炎症,并在几个小时之内加速修复。研究指出了一种有趣的可能性,即利用协同宿主-微生物相互作用来干预早期病毒传播和肠道炎症、减轻HIV感染有关的肠道并发症。
本文第一作者Lauren Hirao说:“了解免疫反应中的参与因子,对于开发新的治疗方法非常重要。弄清这些事件如何发展,能够帮助我们发现干预的最恰当时机。”



