摘要 :幽门螺杆菌与胃癌之间的密切关系已为大量研究所证实。日本东京大学的一个研究小组在新一期《自然—通讯》杂志发表论文称,他们发现一种小核糖核酸对幽门螺杆菌感染导致胃癌发挥着关键作用。

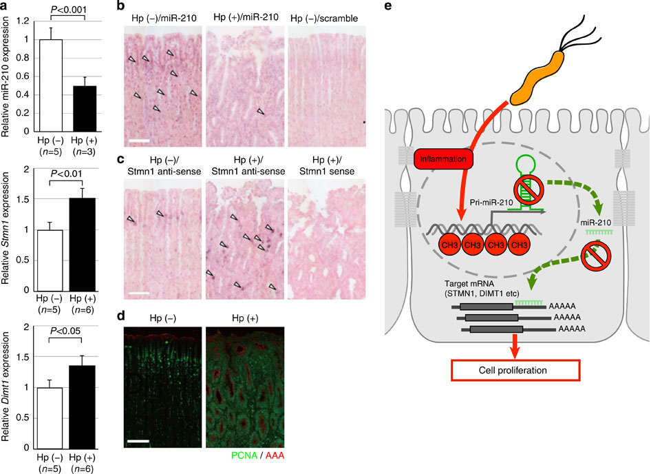
降低miR-210的表达与Stmn1水平的提高和幽门螺杆菌感染蒙古沙鼠增值相关标记有关。
幽门螺杆菌与胃癌之间的密切关系已为大量研究所证实。日本东京大学的一个研究小组在新一期《自然—通讯》杂志发表论文称,他们发现一种小核糖核酸对幽门螺杆菌感染导致胃癌发挥着关键作用。
这一成果促进了对胃部病态形成的了解,将有助于弄清幽门螺杆菌诱发炎症的机制以及胃癌发病的原因。
幽门螺杆菌是一种单级、多鞭毛、螺旋形弯曲的细菌。感染这种细菌会导致胃部出现炎症,引发胃炎、胃溃疡和胃癌等。不过,其诱导细胞异常增殖的详细机制则一直没有弄清。
小核糖核酸是一类不编码制造蛋白质的单链核糖核酸分子,主要参与控制基因表达,调节各种基因的功能。东京大学医学研究所的研究人员让长爪沙鼠感染幽门螺杆菌,约两个月后收集了沙鼠的胃上皮细胞,全面调查了小核糖核酸的表达,发现一种名为miR-210的小核糖核酸表达显著降低。
研究人员调查了miR-210的功能后,发现它在胃上皮细胞中表达后,细胞增殖就受到遏制,但是遏制其表达,则会促进细胞增殖。研究人员计划今后通过更加精密的分析,弄清幽门螺杆菌如何影响miR-210的表达,为利用这种小核糖核酸进行胃癌检查和治疗作出贡献。



