调节性T细胞是维持机体免疫稳态的CD4+ T细胞亚群,也是肿瘤微环境中免疫抑制屏障的主要构成细胞。因此,特异性地调控肿瘤微环境的Treg细胞使其功能与稳定性发生改变,将能够促进肿瘤杀伤反应的发生。
2024年,上海交通大学医学院上海市免疫学研究所李斌课题组及合作团队在国际期刊Nature Communications在线发表了题为“FOXP3+ regulatory T cell perturbation mediated by the IFNγ-STAT1-IFITM3 feedback loop is essential for anti-tumor immunity”的研究论文。该研究首次提出了肿瘤浸润Treg细胞中IFN-γ依赖的STAT1-IFITM3负反馈环路。此环路通过平衡STAT1与IFITM3的表达量进而维持肿瘤浸润Treg细胞的免疫抑制功能,当该环路出现不平衡,则会引起Treg免疫抑制功能下降,促炎功能上升的功能扰动变化。

图片来源:《Nature Communications》
(https://www.nature.com/articles/s41467-023-44391-9)
研究材料
在本研究中,研究人员构建了Treg条件性敲除Ifitm3和Treg特异性敲除Stat1的小鼠,以及两者双敲的小鼠。Ifitm3f/fFoxp3YFP-Cre小鼠(cKO),Stat1f/fFoxp3YFP-Cre小鼠(SKO),Stat1f/fIfitm3f/fFoxp3YFP-Cre(DKO)(其中Ifitm3f/f小鼠与Stat1f/f小鼠由赛业生物提供)进行体内研究。
研究方法
本研究采用体内体外研究相结合,通过临床肿瘤患者样本分析,小鼠肿瘤模型构建,肿瘤微环境免疫细胞流式分析,结合RNA-seq,ChIP,免疫共沉淀等生化实验,评估IFNγ-STAT1-IFITM3负反馈环路对Treg细胞功能与稳定性所产生的调控作用。
技术路线
01 IFITM3缺失的Treg细胞会促进肿瘤杀伤反应
02 IFITM3结合JAK-STAT1复合体并抑制STAT1的磷酸化激活
03 IFITM3与STAT1形成相互调节的负反馈环路
04 IFNγ-STAT1-IFITM3负反馈环路调节肿瘤浸润Treg细胞的免疫抑制功能
研究结果
1. IFITM3在Treg细胞中的缺失会增强肿瘤杀伤反应
研究人员在WT与cKO小鼠中构建了皮下MC38移植瘤型。结果显示,与WT小鼠相比,cKO小鼠的皮下肿瘤体积明显变小(图1 a),肿瘤重量也明显小于WT小鼠(图1 b),荷瘤小鼠的生存曲线也出现了同样的变化趋势(图1 c)。
cKO小鼠的肿瘤内浸润着更高比例的CD8+ T细胞与NK细胞(图1 d,e)。此外,cKO小鼠肿瘤中浸润的Teff细胞与CD8+ T细胞显示出增殖更强的现象(图1 f)。通过流式检测Teff细胞与CD8+ T细胞分泌的抗肿瘤细胞因子IFN-γ与TNF-α,研究人员发现,cKO小鼠肿瘤中浸润的杀伤性细胞确实分泌了更多的抗肿瘤细胞因子(图1 g,h)。这说明cKO小鼠肿瘤生长受到抑制的直接原因是cKO小鼠的肿瘤内浸润了更多比例且杀伤能力更强的肿瘤杀伤性细胞。

图1 缺失IFITM3的Treg细胞促进肿瘤杀伤反应[1]
2. IFITM3结合JAK-STAT1复合体并抑制STAT1的磷酸化激活
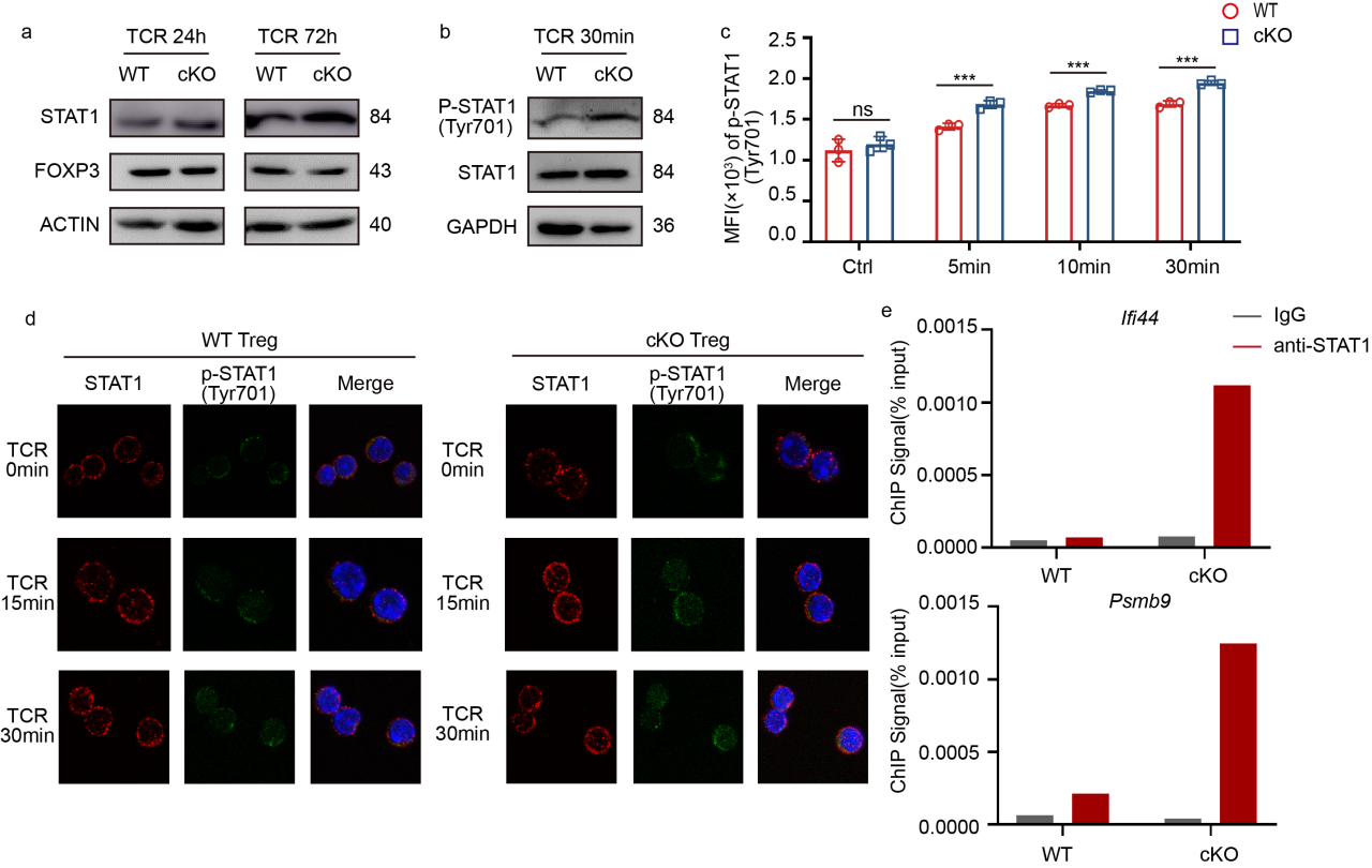
IFITM3缺失的Treg细胞中,STAT1的蛋白水平显著上升(图2 a)。敲除IFTM3后,Treg细胞内STAT1的磷酸化(Tyr701)水平显著上升(图2 b,c)。同时,免疫荧光结果显示,IFITM3缺失的Treg细胞内磷酸化STAT1水平上升,入核增加,且STAT1的蛋白量上升。提示IFITM3可能通过影响STAT1的磷酸化对STAT1的入核产生影响(图2 d)。对WT与Ifitm3敲除的Treg细胞的ChIP-qPCR检测结果显示,Ifitm3敲除后,STAT1对其下游基因Ifi44与Psmb9的转录调节确实增强(图2 e)。

图2 IFITM3结合JAK-STAT1复合体并抑制STAT1的磷酸化激活[1]
3. IFITM3与STAT1形成相互调节的负反馈环路
STAT1与IFITM3都是能够被IFN-γ细胞因子诱导表达的蛋白。STAT1能够在细胞膜接受信号,进而进入细胞核介导其下游基因的转录。因此研究人员产生了一个猜测,STAT1是否也能够调节IFITM3的表达呢?首先,研究人员发现诱导Th1反应的细胞因子,IFN-γ,IL-12与IL-27均能够诱导IFITM3与STAT1的表达(图3 a)。接下来,研究人员构建了STAT1条件性敲除的小鼠(其中Stat1f/f小鼠小鼠由赛业生物提供)。检测结果显示,STAT1缺失后,Treg细胞内的IFITM3蛋白表达量与转录水平显著下降(图3 b,c)。这说明STAT1能够调节IFITM3的转录翻译,且接下来,研究人员预测了STAT1在Ifitm3转录起始区域上的结合位点,并通过ChIP-qPCR实验,检测到STAT1能够结合在Ifitm3的转录起始位点进而影响Ifitm3的转录翻译过程(图3 d)。

图3 IFITM3与STAT1形成相互调节的负反馈环路[1]
4. IFNγ-STAT1-IFITM3负反馈环路调节肿瘤浸润Treg细胞的免疫抑制功能
接下来,研究人员对WT小鼠,cKO小鼠,SKO小鼠与DKO小鼠(其中Ifitm3f/f小鼠与Stat1f/f小鼠由赛业生物提供)建立了MC38皮下移植瘤模型,在体内的肿瘤模型中评估STAT1-IFITM3负反馈环路的功能。结果显示,cKO小鼠与SKO小鼠的肿瘤生长和肿瘤重量受到显著抑制,而DKO小鼠的肿瘤生长趋势则与WT小鼠十分接近(图4 a,b)。肿瘤浸润的Treg细胞比例以及Treg细胞,CD8+ T细胞,NK细胞的数目检测结果也显示,cKO小鼠与SKO小鼠的肿瘤中浸润着更高比例的Treg细胞和肿瘤杀伤性细胞,可是DKO小鼠却没有发生此变化(图4 c-f)。与此一致的是,cKO小鼠与SKO小鼠肿瘤浸润的CD4+与CD8+杀伤性T细胞均分泌更高水平的IFN-γ,因此引起了更强的抗肿瘤免疫反应,可是DKO小鼠肿瘤浸润的杀伤性T细胞分泌的IFN-γ水平与WT几乎没有差异,甚至可能更低(图4 g,h)。

图4 IFNγ-STAT1-IFITM3负反馈环路调节肿瘤浸润Treg细胞的免疫抑制功能[1]
研究结论

图5 STAT1-IFITM3反馈环路[1]
综上,研究团队提出,STAT1-IFITM3反馈环路可能是Treg特异性抗肿瘤疗法的潜在靶点。阻断STAT1或IFITM3的表达能够破坏该环路的平衡,进而导致Treg出现功能不稳定的促杀伤状态。这为肿瘤浸润Treg细胞功能与稳定性的研究提供了新的理论依据,也为以Treg内信号环路作为靶点增强抗肿瘤免疫提供了新思路。
参考文献:[1]Liu X, Zhang W, Han Y, et al. FOXP3+ regulatory T cell perturbation mediated by the IFNγ-STAT1-IFITM3 feedback loop is essential for anti-tumor immunity. Nat Commun. 2024;15(1):122. Published 2024 Jan 2. doi:10.1038/s41467-023-44391-9
赛业小鼠模型构建
赛业生物构建了Ifitm3、Stat1基因敲除小鼠与条件性基因敲除小鼠,更有活体小鼠已加入『智鼠商城』,快至2周交付!确保您在短时间内获得更具性价比的实验用鼠,为您的研究加点速~
Ifitm3 KO小鼠

品系名称:C57BL/6JCya-Ifitm3em1/Cya
产品编号:S-KO-11551
应用方向:细胞,免疫等
Ifitm3 flox小鼠

品系名称:C57BL/6JCya-Ifitm3em1flox/Cya
产品编号:S-CKO-12902
应用方向:细胞,免疫等
Stat1 KO小鼠

品系名称:C57BL/6JCya-Stat1em1/Cya
产品编号:S-KO-04562
应用方向:代谢,免疫,肿瘤等
Stat1 flox小鼠

品系名称:C57BL/6JCya-Stat1em1flox/Cya
产品编号:S-CKO-05336
应用方向:代谢,免疫,肿瘤等



