当人体暴露于有害刺激时,外周感觉神经会检测到这些刺激,并与免疫细胞积极合作,协同调节宿主防御。脾脏是最大的次级淋巴器官,也是体液免疫反应的主要枢纽。然而,脾脏内感觉神经纤维的分布和功能仍不是太清楚。
伤害性感受器(nociceptor)是感觉神经元中的一个主要亚群,特点是表达离子通道,通过感知各种有害刺激来保护生物体。值得注意的是,伤害性感觉神经元在先天性免疫反应中的免疫调节功能日益受到重视。这些神经纤维会在局部释放神经肽,包括降钙素基因相关肽(CGRP),通过向免疫细胞或血管细胞传递信号来调节炎症反应。不过,伤害性感觉神经元在B细胞反应和体液免疫中的潜在作用仍是个谜。
近日,军事科学院军事医学研究院李慧艳、张宇程和周涛领导的研究团队发现,伤害性感觉神经元广泛支配脾脏,并促进生发中心(GC)反应和体液免疫。这项研究成果于5月20日发表在顶级期刊《Cell》上,建立了一条通过背根神经节-脾脏神经连接调节体液免疫的途径,有望通过靶向伤害性感觉神经系统来提高宿主防御能力。

图片来源:《Cell》
(https://doi.org/10.1016/j.cell.2024.04.027)
研究材料与方法
在这项研究中,研究人员构建了多个小鼠模型来研究伤害性感觉神经在脾脏中的潜在作用。例如,他们将Trpv1-Cre小鼠与Rosa26-LSL-DTR小鼠(赛业生物提供)交配,在注射白喉毒素后切除小鼠背根神经节中的伤害性感觉神经。他们还利用itdTomato+小鼠(赛业生物提供)来追踪神经元的位置。此外,研究人员还使用了Calcrlfl/fl小鼠和Ramp1-/-小鼠(由赛业生物提供)以研究脾脏生发中心反应的分子机制。
技术路线
01 对伤害性感觉神经元的标志物CGRP进行染色,观察这些神经在脾脏中的位置
02 通过神经元示踪剂追踪到,伤害性感受器来源于左侧T8-T13背根神经节
03 通过多个小鼠模型探究伤害性感受器促进生发中心反应的分子机制
04 验证辣椒素是否可激活伤害性感受器并增强抗病毒免疫力
研究结果
1. 伤害性感觉神经元促进脾脏生发中心反应
为了确定脾脏是否受到伤害性感觉神经元支配,研究人员采用了一种称为SHANEL的组织透明化方法。在透明化后,对伤害性感觉神经元的特异性标志物CGRP进行染色,随后进行3D成像。他们兴奋地观察到,脾脏受CGRP+伤害性感觉神经支配,这些神经在脾脏内形成复杂而广泛的网络。在进一步分析后,他们发现伤害性感觉神经深入脾脏实质,并沿着血管到达B细胞区。
研究人员将Trpv1-Cre小鼠与Rosa26-LSL-DTR小鼠(iDTR,由赛业生物提供)交配产生了Trpv1-Cre+iDTR+小鼠,以便探究伤害性感觉神经元在脾脏中的潜在作用。在注射白喉毒素(DT)后,小鼠背根神经节和结状神经节中的TRPV1+伤害性感觉神经元被有效切除。之后利用经典的NP-KLH抗原对小鼠进行免疫,以引发体液免疫反应。他们发现,伤害性感受器缺失会导致小鼠生发中心B细胞、脾脏浆细胞以及NP特异性IgG抗体滴度显著下降,表明伤害性感觉神经元对脾脏生发中心反应和体液免疫至关重要。
2. 支配脾脏的伤害性感受器来源于左侧T8-T13背根神经节
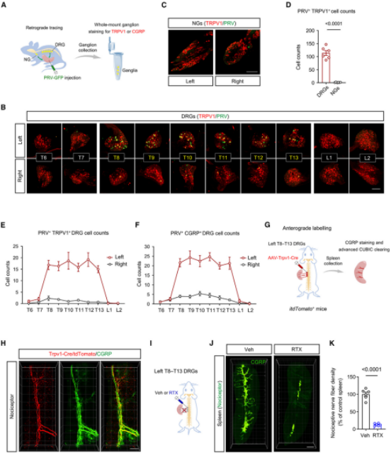
为了追踪脾脏伤害性感觉神经纤维的起源,研究人员在小鼠脾内注射逆行神经元示踪剂——伪狂犬病毒(PRV)。他们发现,支配脾脏的伤害性感觉神经元主要分布在背根神经节内,而不是双侧结状神经节(图1)。值得注意的是,这些细胞体主要位于脾脏同侧的左侧T8-T13背根神经节。将顺行示踪剂AAV9-Trpv1-Cre病毒注射到itdTomato+小鼠(由赛业生物提供)左侧T8-T13背根神经节后,他们观察到TRPV1-tdTomato+ CGRP+伤害性感觉神经纤维支配脾脏(图1)。这些数据表明,支配脾脏的伤害性感受器主要来源于左侧T8-T13背根神经节。

图1 支配脾脏的伤害性感受器主要来源于左侧T8-T13背根神经节[1]
那么,背根神经节与脾脏的神经连接是否会对脾脏生发中心反应产生影响?研究人员发现,在切除小鼠左侧T8-T13背根神经节中的TRPV1+神经元后,NP-KLH抗原诱导的生发中心B细胞、脾脏浆细胞以及NP特异性抗体显著减少;但切除右侧的对应神经元不会产生此类影响。此外,激活左侧T8-T13背根神经节中的伤害性感受器显著增强了脾脏生发中心反应。这些结果证实,来源于左侧T8-T13背根神经节的伤害性感觉神经元在脾脏生发中心反应和体液免疫中发挥关键作用。
3. CGRP受体CALCRL-RAMP1通过cAMP信号通路促进生发中心反应
支配内脏器官的伤害性感受器可被驻留的微生物病原体及其产物直接激活。激活后,伤害性感受器的神经末梢在局部释放神经肽(比如CGRP),然后直接作用于目标细胞并调节下游生理功能。研究人员发现,NP-KLH抗原免疫后伤害性感受器的活性增强,进而诱导脾脏内CGRP的释放。那么,炎症介质是否参与了伤害性感受器的激活?他们发现,抗原免疫导致前列腺素E2(PGE2)在脾脏中积累,且PGE2激活伤害性感受器以释放CGRP。
接下来,他们评估了神经肽CGRP对脾脏生发中心反应的影响。在NP-KLH早期免疫过程中注射CGRP会促进生发中心B细胞和脾脏浆细胞的产生,但在晚期免疫过程中注射则不然,表明CGRP在生发中心反应的早期阶段发挥重要作用。此外,对切除背根神经节-脾脏神经连接的小鼠,脾脏内CGRP的水平显著下降,但注射CGRP能挽救小鼠的生发中心反应缺陷和NP特异性抗体水平。从这些结果可以看出,来源于背根神经节伤害性感受器的神经肽CGRP负责了脾脏生发中心反应和体液免疫。
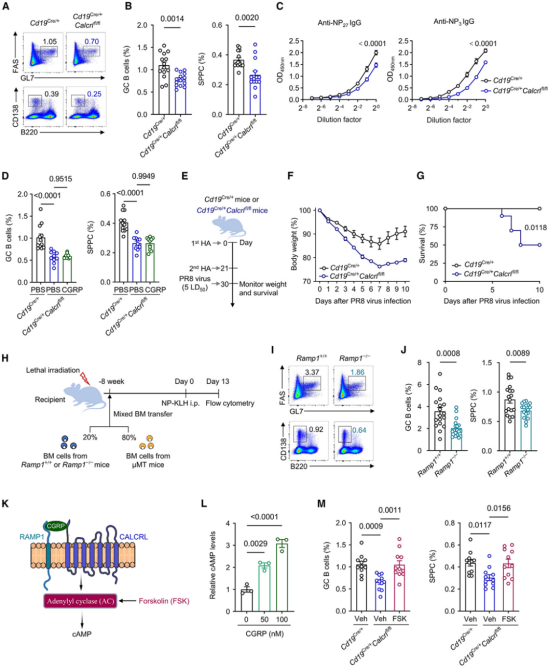
在探究背后机制时,研究人员发现B细胞高水平表达CGRP的异源二聚体受体,特别是Calcrl和Ramp1。为此,他们将Calcrlfl/fl小鼠(由赛业生物提供)与Cd19-Cre小鼠杂交,构建出Cd19Cre/+Calcrlfl/fl小鼠,对B细胞中的Calcrl进行条件性敲除。在NP-KLH免疫后,Cd19Cre/+Calcrlfl/fl小鼠的体液免疫反应显著减少。更重要的是,CGRP对脾脏生发中心反应的促进作用消失了(图2)。在感染流感病毒PR8后,Cd19Cre/+Calcrlfl/fl小鼠体重减轻,且死亡率明显增加。由此可见,B细胞上的CALCRL对于抗病毒感染的生发中心反应和体液免疫至关重要。
为了进一步验证CGRP受体的作用,他们利用Ramp1-/-小鼠(由赛业生物提供)和B细胞缺陷型(μMT)小鼠构建骨髓嵌合体小鼠,这些小鼠的所有B细胞都缺乏Ramp1。在NP-KLH免疫后,Ramp1-/-小鼠在生发中心反应和体液免疫方面存在明显的缺陷。他们还发现,CGRP刺激诱导了B细胞中cAMP的积累。利用腺苷酸环化酶(AC)激动剂处理Cd19Cre/+Calcrlfl/fl小鼠(以刺激cAMP产生)后,这些小鼠受损的生发中心反应得以恢复(图2)。这些结果表明,CGRP通过B细胞上的异源二聚体受体CALCRL-RAMP1激活cAMP信号通路,最终促进脾脏生发中心反应。

图2 B细胞上的CGRP受体CALCRL-RAMP1促进了生发中心反应[1]
4. 辣椒素激活伤害性感受器可增强抗流感免疫力
考虑到伤害性感受器在生发中心反应中的作用,研究人员假设摄入辛辣食物(含有辣椒素)来激活伤害性感觉神经有可能增强体液免疫。与假设一致,在喂食含辣椒素的饮食后,NP-KLH免疫小鼠的体液免疫反应显著增强。在切断左侧T8-T13背根神经节的伤害性感受器后,辣椒素对脾脏生发中心反应的增强效应被阻断。用辣椒素喂养的小鼠在感染流感病毒PR8后,病毒载量和肺部免疫细胞浸润明显减少;且辣椒素能够有效防止小鼠体重下降,并显著提高小鼠的存活率。这些结果表明,摄入辣椒素能够增强病毒抗原诱导的体液免疫反应,并提高宿主对病毒感染的防御能力。
研究结论

图3 伤害性感觉神经元促进生发中心反应和体液免疫的示意图[1]
这项研究揭示了脾脏内完整的伤害性感觉神经纤维的3D结构,并确定了背根神经节-脾脏神经连接在体液免疫中的关键作用。从机制上讲,伤害性感受器产生的CGRP可通过B细胞上的异源二聚体受体CALCRL-RAMP1激活cAMP信号通路,从而促进生发中心反应并增强体液免疫(图3)。
参考文献:
[1]Wu M, Song G, Li J, et al. Innervation of nociceptor neurons in the spleen promotes germinal center responses and humoral immunity. Cell. 2024 May 15: S0092-8674(24)00453-7. https://doi.org/10.1016/j.cell.2024.04.027
赛业小鼠模型构建
赛业生物构建了Calcrl、Ramp1基因敲除小鼠与条件性基因敲除小鼠,更有活体小鼠已加入『红鼠资源库』,快至2周交付!确保您在短时间内获得更具性价比的实验用鼠,为您的研究加点速~
Calcrl KO小鼠

小鼠福利,限定发放中~
品系名称:
C57BL/6JCya-Calcrlem1/Cya
产品编号:
S-KO-10583
应用方向:
神经系统,骨骼,心血管,血液,生理系统,遗传,肾脏
Calcrl flox小鼠

小鼠福利,限定发放中~
品系名称:
C57BL/6JCya-Calcrlem1flox/Cya
产品编号:
S-CKO-11816
应用方向:
神经系统,骨骼,心血管,血液,生理系统,遗传,肾脏
Ramp1 KO小鼠

小鼠福利,限定发放中~
品系名称:
C57BL/6JCya-Ramp1em1/Cya
产品编号:
S-KO-10276
应用方向:
癌症,骨骼,神经元,遗传
Ramp1 flox小鼠

小鼠福利,限定发放中~
品系名称:
C57BL/6JCya-Ramp1em1flox/Cya
产品编号:
S-CKO-11455
应用方向:
癌症,骨骼,神经元,遗传



