2024年7月18日,中国科学院上海有机化学研究所生物与化学交叉研究中心方燕姗课题组、中国科学院广州生物医药与健康研究院彭广敦课题组和暨南大学李昂课题组合作,在Developmental Cell期刊在线发表了题为“A spatiotemporal molecular atlas of mouse spinal cord injury identifies a distinct astrocyte subpopulation and therapeutic potential of IGFBP2”的最新论文。该研究利用空间转录组技术对急性损伤引起的脊髓中分子和细胞水平的复杂变化进行了全面深入的梳理和分析,通过刻画脊髓损伤 (spinal cord injury, SCI)后基因表达和分子变化的时空特征,以及绘制原位细胞互作网络图谱识别出一类发生特定位置迁移的星形胶质细胞亚群,并鉴定出该亚群的特征基因之一Insulin-like growth factor binding protein 2 (Igfbp2),进而揭示了SCI引起Igfbp2表达上调的细胞功能和潜在生物学意义。
成年哺乳动物中枢神经系统的再生能力非常有限,其损伤所造成的伤害大多不可逆、难以恢复。以SCI为例,SCI后可出现轴突退化、神经元丢失、脱髓鞘、炎症反应、巨噬细胞和免疫细胞浸润、胶质瘢痕生成等改变,从而导致永久性的运动、感觉和自主神经功能障碍,并伴有各种局部或全身并发症。尽管SCI 的慢性期可持续数月至数年,但基因表达水平和分子编程中最主要、最剧烈、最纷繁芜杂的改变则发生在损伤后的数小时至数天内。此外,基因表达和细胞响应的空间动态变化在该时期也是最明显的。故此,全面系统地在时间和空间维度下解析SCI急性期所发生的基因表达改变、分子调控程序和细胞响应机制对于理解SCI的病理过程和制定有效治疗方案至关重要。
以往SCI表达图谱和分子变化网络的研究主要依赖单细胞或单核测序,但上述技术无法提供这些分子和细胞变化的空间位置信息和对应的解剖学注释。同时,这类技术受单细胞分离方法的局限,造成某些细胞类别比如神经元、星型胶质细胞等的捕获比例远低于其生理状态下的占比,导致最终测序数据和以此进行的分析带有很强的“生存者偏差”。近几年,空间组学的出现和发展为弥补这些缺陷带来了希望。在这篇新发表的论文中,研究人员以小鼠脊髓全横断模型为例,在SCI后的多个时间点、距离损伤位点头尾两端的多个不同位置、对多个生物学重复的脊髓组织进行了基于10xVisium的原位空间转录组测序(图1A)。
通过对过滤后保留下来的超过22,800个空间位置点的数据进行生物信息学整合分析,在组织结构被严重破损的情况下,通过空间分布和基因表达相似性仍然能够准确定义出脊髓的解剖结构。该研究系统性地揭示了损伤后不同脊髓解剖区域、不同损伤时间以及损伤位点不同方向和距离处的基因表达动态变化、共表达基因模块以及转录调控网络(图1B)。更具创新意义的是,该团队通过自主开发空间转录组数据分析的新计算策略和工具,绘制出脊髓损伤后原位细胞-细胞交互 (spatial-aware cell-cell communication, SA-CCC) 的动态图谱(图2),相比于传统仅仅基于单细胞基因表达进行细胞互作分析,整合细胞在空间上的临近关系,降低了最终结果的假阳性率。
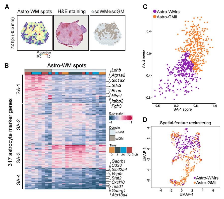
并通过细胞互作网络,发现了一类在SCI后从脊髓白质迁移到脊髓灰质的星型胶质细胞亚群(图1C)。接着通过脊髓实质注射和lineage tracing实验,证实了SCI后这类由白质向灰质定向迁移的星型胶质细胞亚群的存在及其细胞来源(图3),该团队将其命名为“injury-induced, gray matter-relocated astrocytes (Astro-GMii)”。
研究人员通过整合空间转录组数据和已有的SCI单细胞/单核测序数据对Astro-GMii细胞的分子特征进行了多水平、多维度的分析,从中鉴定出可以标记Astro-GMii并在SCI后特异性上调的特征基因之一Igfbp2。值得一提的是,通过空间转录组识别出某种特定细胞亚型或亚群后,可以对其位置信息进行分子特征提取,获得“位置指纹”。用这些位置指纹可以对已发表的单细胞数据进行空间特征注释和虚拟细胞分选(virtual cell sorting)。例如,利用Astro-GMii的位置指纹对第三方发表的SCI单细胞数据进行比对和分析,研究人员也鉴别到Astro-GMii亚群并利用这些数据进一步分析了该亚群的分子演化过程,充分体现了空间位置特征这一维度对发掘细胞功能异质性的重要作用(图4)。
在后续工作中,通过原代星型胶质细胞培养、原代神经元培养以及conditioned medium共培养等实验,研究人员揭示了高表达Igfbp2不仅可以促进星型胶质细胞的迁移、增殖和反应性,并且星型胶质细胞可以分泌IGFBP2蛋白,后者作用在神经元上可以促进神经轴突的生长。最后,研究人员将IGFBP2蛋白和基质胶制备成生物材料注射进小鼠的SCI损伤部位后,损伤灶附近神经元的存活得到了显著提高,并最终有效促进了SCI小鼠的感觉和运动功能的恢复(图5)。
综上所述,该工作通过全面深入的空间转录组分析建立了SCI交互式时空数据库(https://spasi.ccla.ac.cn/),并完成了大量体内和体外的验证实验以及功能研究,不仅为理解受损脊髓的时空重组提供了丰富的资源和有用的生物信息分析工具,而且发现了具有SCI治疗潜力的新分子IGFBP2蛋白,为今后进一步推进相关转化研究和深入探寻IGFBP2神经保护的作用机制奠定了基础。
中国科学院上海有机化学研究所生物与化学交叉研究中心博士研究生王泽清、中国科学院广州生物医药与健康研究院博士研究生李竺霞和中国科学院上海有机化学研究所生物与化学交叉研究中心博士研究生栾天乐为该文的共同第一作者。中国科学院上海有机化学研究所生物与化学交叉研究中心方燕姗研究员、中国科学院广州生物医药与健康研究院彭广敦研究员和暨南大学李昂副研究员为共同通讯作者。
彭广敦课题组在该工作中负责了所有数据分析内容和网站搭建,该研究得到国家重点研发计划、广东省国家自然科学基金、中国科学院广州生物医药与健康研究院基础研究项目和广州国家实验室重大项目的支持。

图1 小鼠SCI空间转录组实验设计和数据分析概览

图2 细胞的空间原位互作分析

图3 脊髓实质注射和谱系追踪证实Astro-GMii亚群来源于脊髓白质的星胶细胞

图4 基于“空间指纹”进行单细胞亚群的虚拟分选

图5 Astro-GMii细胞激活、迁移并表达分泌蛋白IGFBP2促进神经修复的示意图



