新近的一些研究表明,神经元和免疫细胞共同合作来调节抗微生物免疫、炎症和组织稳态。例如,神经元变阻器提供兴奋或抑制信号,控制黏膜屏障表面II型固有淋巴细胞(ILC2)的功能。ILC2则表达神经调节肽U(NMU)的受体NMUR1,NMU是一种胆碱能神经肽,可刺激ILC2增殖并产生II型细胞因子。
然而,ILC2与适应性淋巴细胞拥有许多共同功能。例如,它们都能产生II型细胞因子,释放保护组织的双调蛋白(AREG),在促进抗寄生虫免疫、代谢稳态和组织保护方面发挥着重要作用。这就引发了科学界的争议,ILC2在体内是执行冗余功能还是非冗余功能?
威尔·康奈尔医学院领导的研究团队利用一种新的遗传工具,证明ILC2在保护屏障组织免受寄生虫感染以及肠道损伤和炎症后的组织保护方面发挥着非冗余作用。这项研究成果发表在《Nature》杂志上。

图片来源:《Nature》
研究材料与方法
在这项研究中,研究人员委托赛业生物构建了Nmur1iCre-eGFP小鼠。这种新的遗传工具能够在适应性免疫系统存在的情况下,以ILC2为靶点进行基因敲除。在此基础上,他们又构建了AregΔILC2小鼠,以探究ILC2来源的AREG的潜在作用。他们利用小鼠肠道感染和炎症模型及溃疡性结肠炎患者的肠道样本来分析AREG的功能,并在分析过程中采用了流式分选和免疫荧光染色等技术。
技术路线
01 构建Nmur1iCre-eGFP小鼠,实现ILC2的特异性靶向
02 构建AregΔILC2小鼠,实现ILC2特异性的Areg敲除
03 利用小鼠肠道感染和炎症模型来分析ILC2来源的AREG的潜在功能
04 探究神经元产生的NMU是否能调节ILC2来源的AREG的功能
研究结果
1 一种新型的遗传工具
为了描绘ILC2和适应性淋巴细胞的不同功能,研究人员根据NMUR1在ILC2上的表达模式,开发出一种在体内靶向ILC2的新型遗传工具。他们委托赛业生物构建了Nmur1iCre-eGFP小鼠,这种小鼠表达iCre重组酶和eGFP报告基因,它们位于Nmur1启动子的下游(图1)。他们发现,NMUR1–eGFP报告基因仅在ILC2中高表达,而在ILC1和ILC3亚群以及适应性淋巴细胞中的表达量极低甚至没有。
为证实这些结果,研究人员构建了Nmur1iCre-eGFPROSA26LSL-RFP小鼠。在各种组织中,几乎所有ILC2和ILC2前体都观察到iCre诱导的RFP表达,而在其他免疫细胞中只有极少的诱导。此外,他们还构建了Nmur1iCre-eGFPROSA26LSL-DTR小鼠,这个品系能够组成型表达白喉毒素受体。在注射白喉毒素后,小鼠多个组织中的ILC2几乎被完全清除。这些数据表明,Nmur1iCre-eGFP小鼠为报告Nmur1表达和体内多个组织中的ILC2特异性消融提供了一种新工具。

图1 NMUR1–eGFP报告基因在ILC2中高表达[1]
2 ILC2来源的AREG发挥非冗余功能
ILC2富集于包括肠道在内的屏障表面,通过释放双调蛋白(AREG)来介导组织修复和稳态。为了研究ILC2来源的AREG的潜在非冗余作用,研究人员需要对Areg进行靶向敲除。考虑到只有一小部分AREG+ ILC2共表达IL-5,但大多数AREG+ ILC2也表达NMUR1,他们认为,与Il5Cre-tdTomato(Red5)小鼠品系相比,他们认为Nmur1iCre-eGFP小鼠能够实现ILC2中更靶向且更高效的Areg敲除。
为了验证这一假设,他们构建了Aregfl/-小鼠,将其与Red5或Nmur1iCre-eGFP小鼠杂交,分别产生了AregΔRed5和AregΔILC2小鼠。对于AregΔRed5小鼠,ILC2中AREG表达量没有明显下降,但对于AregΔILC2小鼠,ILC2中AREG的表达几乎完全缺失,实现了ILC2特异性的Areg敲除。
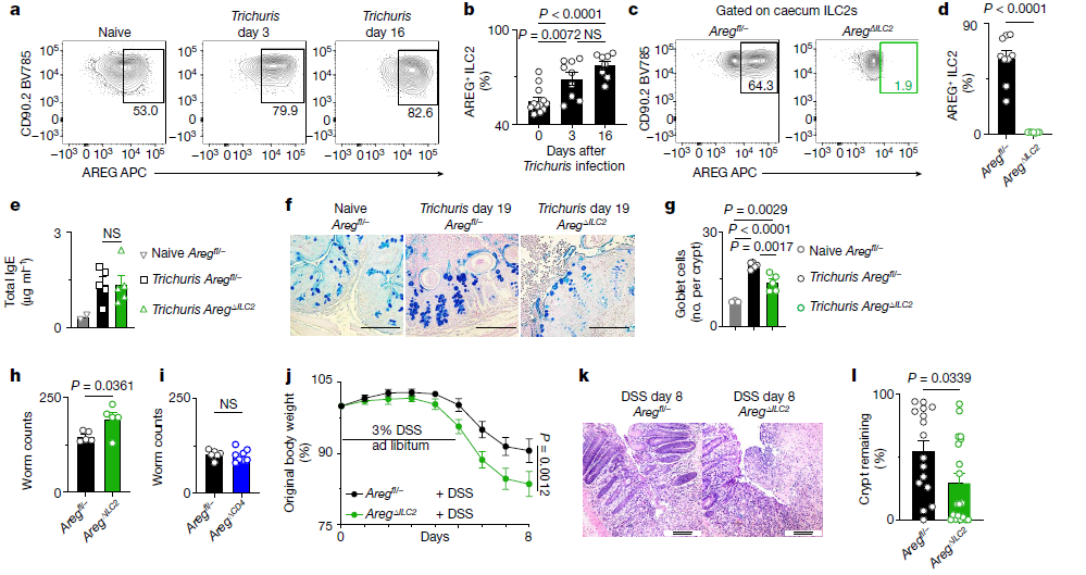
接下来,研究人员利用小鼠肠道感染和炎症模型来检验AREG在体内是执行冗余还是非冗余功能。他们观察到,在鼠鞭虫(Trichuris muris)感染野生型小鼠后,盲肠ILC2产生的AREG增加,表明ILC2来源的AREG可能在促进抗寄生虫反应中发挥关键作用。与Aregfl/-对照组相比,AregΔILC2小鼠的ILC2中AREG表达量极低,而且感染后小鼠杯状细胞的反应程度显著降低(图2),这与之前的研究一致,表明AREG可调节上皮细胞反应,包括分化为杯状细胞来分泌粘液。同时,AregΔILC2小鼠体内的寄生虫数量也明显多于Aregfl/-小鼠。
考虑到TH2细胞和Treg细胞在某些情况下也能产生AREG,研究人员进一步分析了鼠鞭虫感染后盲肠ILC2、Treg细胞和效应CD4+ T细胞产生AREG的动力学。从数量上看,ILC2和Treg细胞是AREG的主要来源,而产生AREG的CD4+ T细胞只占少数。与Aregfl/-小鼠相比,AregΔCD4小鼠(CD4+ T细胞区室缺乏AREG表达)在感染后的寄生虫数量相当,这表明ILC2来源的AREG通过调节肠上皮细胞反应,在抗蠕虫免疫中发挥着重要而非冗余的作用。
此外,ILC2也在肠道损伤后的组织保护中发挥着关键作用。不过,ILC2产生的AREG是否是促进组织保护机制所必需的,目前还不清楚。于是,研究人员将AregΔILC2小鼠暴露在DSS下以诱导肠道损伤和炎症。与Aregfl/-对照组相比,AregΔILC2小鼠表现出更严重的疾病,表现为体重明显下降和肠上皮损伤(图2)。这表明在缺乏ILC2来源的AREG的情况下,组织保护反应明显受损,且其他细胞来源的AREG无法补偿ILC2来源的AREG。由此可见,ILC2来源的AREG在非感染性肠道损伤和炎症中介导了组织保护的非冗余作用。

图2 ILC2来源的AREG对清除寄生虫和肠道损伤后的组织保护至关重要[1]
3 NMU诱导人类和小鼠ILC2产生AREG
最近的研究发现了多种神经肽,它们可在屏障表面对ILC2功能进行正向或负向调节,例如,NMU可促进ILC2产生II型细胞因子。那么,NMU是否能调节ILC2来源的AREG的非冗余组织保护功能呢?研究人员观察到,对于暴露于DSS和鼠鞭虫感染的小鼠,结肠内Nmu的表达显著增加,且Nmu的表达仅限于肠神经元亚群。
在小鼠体内注射NMU会导致ILC2产生的AREG增加,但不会导致CD4+ T细胞产生的AREG增加(图3)。与此一致的是,与对照组相比,暴露于DSS的小鼠注射NMU后,上皮隐窝结构得到改善,因此疾病严重程度大大减轻(图3)。由于AregΔILC2小鼠在接受NMU处理后肠上皮结构没有得到改善,他们认为NMU的组织保护作用依赖于ILC2来源的AREG。这些数据表明,炎症诱导神经元产生的NMU和ILC2介导的组织保护之间存在关联。
最后,研究人员试图以人类肠道炎症为背景,看看MNU和ILC2–AREG轴之间是否存在关联。与小鼠肠道炎症模型中的结果一致,溃疡性结肠炎患者肠道样本中的NMU表达相对于健康样本增加。而且,对于从炎症性肠病患者肠活检样本中分离出的ILC2,体外NMU刺激导致AREG的上调(图3)。由此可见,NMU调节的ILC2-AREG反应是一种进化保守的组织保护机制,在肠道损伤和炎症发生时激活。

图3 NMU介导了ILC2来源的AREG的非冗余组织保护功能[1]
研究结论
研究人员总结道,利用新的遗传工具,他们证明了在适应性免疫反应起作用的情况下,肠道粘膜屏障的损伤会导致肠神经元中NMU上调,而NMU会刺激结肠ILC2产生AREG。通过这条由NMU调节的ILC2-AREG通路,ILC2在促进抗寄生虫免疫以及组织保护方面发挥了重要的非冗余作用,这有望为多种感染和炎症的治疗提供新的见解。
参考文献:
[1]Tsou, A.M., Yano, H., Parkhurst, C.N. et al. Neuropeptide regulation of non-redundant ILC2 responses at barrier surfaces. Nature 611, 787–793 (2022). https://doi.org/10.1038/s41586-022-05297-6



