心血管疾病(CVD)在全球范围内造成的死亡远超癌症。动脉状硬化(AS)作为一种慢性炎症性疾病,是多种CVD的共性病理基础。靶向IL-1β的单克隆抗体药物Canakinumab的临床试验(CANTOS)首次证实了AS抗炎治疗以及干预NLRP3炎症小体激活作为治疗手段的可行性。血管内皮细胞(EC)激活是AS发生的使动因素,通过介导白细胞的黏附和泡沫细胞的形成等参与了AS进程,但其机制尚未阐明。糖酵解(Glycolysis)过程在内皮多种病理状态下功能实现中发挥了关键作用,但其对NLRP3炎症小体及AS发生发展的作用和调控机制尚不清楚。
2024年4月17日,广州医科大学基础医学院心血管平台徐益鸣教授团队在Cardiovascular Research(医学1区,IF=10.9)上发表了题为“Endothelial nucleotide-binding oligomerization domain-like receptor protein 3 inflammasome regulation in atherosclerosis”的研究论文,揭示了内皮细胞中PFKFB3介导的糖酵解对NLRP3炎症小体激活的全新调控通路及其在AS进程中的关键作用,为抗AS治疗提供了全新的代谢干预靶点。该论文的通讯作者为徐益鸣教授,第一作者为广州医科大学博士生郭帅和复旦大学中山医院博士生王立涛。

图片来源:《Cardiovascular Research》
(https://doi.org/10.1093/cvr/cvae071)
研究材料
在此项目中,研究人员构建了Apoe-/-背景的内皮特异性PFKFB3敲除小鼠模型(Pfkfb3VEC-KO)探究内皮PFKFB3对NLRP3炎症小体激活及AS进程的调控作用。随后使用AAV病毒(由赛业生物提供)实现了在内皮中对CtBP1的点突变,并进行了详细的下游机制验证。
研究方法
在此项目中研究人员采用了多项实验技术并结合转录组测序,包括en face免疫荧光、主动脉油红O染色、Western blotting及Real-time PCR等。在探究CtBP1与FOXP1的结合对NLRP3炎症小体组分转录调控作用时,研究人员使用了CHIP及荧光素酶报告基因实验。此外,研究人员还测量了胞内NADH的水平。
技术路线
01 AS中NLRP3炎症小体与PFKFB3的表达相关性
02 体内外抑制PFKFB3对NLRP3炎症小体及AS进程的影响
03 PFKFB3调控NLRP3炎症小体的分子机制
04 CtBP1寡聚化对NLRP3炎症小体和AS的调控作用及其机制
研究结果
1. AS斑块中NLRP3及PFKFB3在内皮细胞中高表达
首先,研究人员发现在人颈动脉AS斑块中发现NLRP3和PFKFB3在内皮细胞中高表达,并且二者存在线性关系(R2=0.4272,P=0.0212)。en face免疫荧光实验证实,与野生型小鼠相比,Apoe-/-小鼠的主动脉内皮中的PFKFB3和NLRP3水平明显升高。提取主动脉内膜RNA行Real-time PCR实验,结果表明Apoe-/-小鼠的主动脉内皮中的PFKFB3、NLRP3、CASP1以及IL-1β基因的转录水平明显升高。以上结果提示PFKFB3与NLRP3的表达量与AS的发生发展相关,且二者之间存在显著相关性。

图1 NLRP3及PFKFB3在AS病理状态下的内皮细胞中高表达[1]
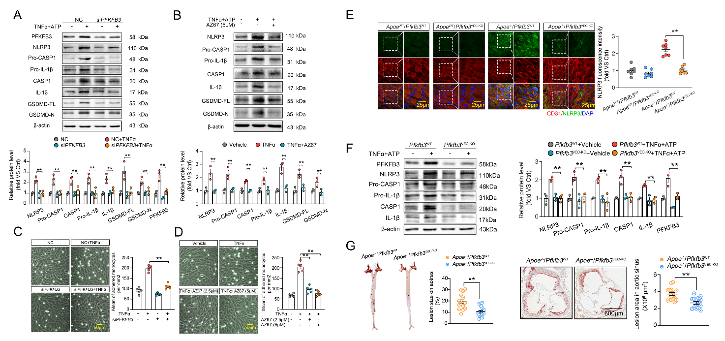
2. 内皮PFKFB3介导了NLRP3炎症小体和AS斑块的形成
随后,研究人员发现使用siRNA敲低PFKFB3或使用PFKFB3的特异性抑制AZ67可以显著缓解TNFα刺激人脐静脉内皮细胞(HUVEC)及人主动脉内皮细胞(HAEC)所引起的NLRP3炎症小体的形成和激活。随后,干预PFKFB3所介导的糖酵解也可以抑制血流状态下内皮与白细胞之间的相互作用。为了在体研究内皮PFKFB3对NLRP3炎症小体激活和AS进程的影响,研究人员构建了内皮特异性PFKFB3敲除鼠(Pfkfb3VEC-KO)。实验结果表明,与对照鼠相比,Pfkfb3VEC-KO小鼠的主动脉中NLRP3的表达明显下调。给予小鼠高脂饮食喂养后,Pfkfb3VEC-KO小鼠显著缓解了AS斑块的形成。以上结果提示,体内外干预内皮中的PFKFB3可以缓解NLRP3炎症小体的形成和激活,并缓解AS斑块的形成。此外,研究人员使用荧光素酶报告基因实验发现,干预PFKFB3调控了NLRP3炎症小体组分基因的转录活性。

图2 内皮PFKFB3介导了NLRP3炎症小体和AS斑块的形成[1]
3. 糖酵解依赖性的NADH水平介导了NLRP3炎症小体形成
先前的研究表明,糖酵解速率升高所产生的NADH可以起到转录调控的作用,从而架起代谢与表观遗传调控之间的桥梁。研究人员首先发现,TNFA刺激显著上调内皮中的NADH水平和NADH/NAD+的比例。随后,研究人员发现使用丙酮酸降低NADH水平可以缓解NLRP3炎症小体形成;相反,使用乳酸钠回补实验上调NADH水平则可以逆转敲低PFKFB3所产生的保护效应。以上结果提示PFKFB3介导糖酵解的对NLRP3的调控作用依赖于胞内NADH水平的改变。

图3 糖酵解依赖性的NADH水平介导了NLRP3炎症小体形成[1]
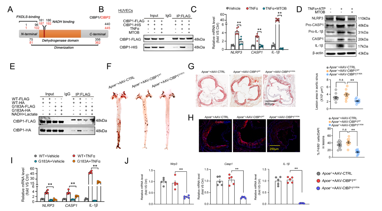
4. NADH敏感型蛋白CtBP1的寡聚化介导了NLRP3激活和斑块形成
先前的研究表明,CtBP1是NADH敏感型蛋白之一,通过响应胞内不断变化的NADH水平发挥转录调控作用。首先,结果表明TNFA促进了CtBP1的寡聚化。随后,研究人员使用CtBP1寡聚化抑制剂MTOB及突变CtBP1的寡聚化关键位点(G183A)可以缓解NLRP3炎症小体的形成和激活。随后研究人员构建了内皮细胞CtBP1(G183A)过表达AAV病毒(试验所用AAV病毒由赛业生物提供)。给予Apoe-/-小鼠尾静脉注射CtBP1(G183A)过表达AAV病毒可以显著抑制NLRP3炎症小体的形成和AS进程。

图4 CtBP1的寡聚化介导了NLRP3激活和斑块形成[1]
5. 单体形式的CtBP1与FOXP1结合抑制NLRP3组分基因的转录
CtBP1发挥转录调控作用需要与之协同的转录因子,研究人员通过生物信息学工具预测了CtBP1的结合蛋白及共同调节NLRP3、CASP1及IL-1β基因的转录因子。并通过IP、CHIP及荧光素酶报告基因实验证实单体形式的CtBP1与转录因子FOXP1结合转录抑制了NLRP3炎症小体组分基因的转录水平。

图5 单体CtBP1与FOXP1结合抑制NLRP3组分基因的转录[1]
研究结论
此项研究首次证实内皮PFKFB3介导的糖酵解调控了NLRP3炎症小体的形成和激活和AS斑块形成。机制探索表明糖酵解依赖性的NADH水平升高介导了CtBP1的寡聚化及其与FOXP1的解离,进而导致NLRP3炎症小体组分基因的转录激活。此项研究也首次阐明干预CtBP1的寡聚化可以缓解AS进程,为AS防治提供了新的干预靶点。

图6 机制图[1]
参考文献:
[1]Shuai Guo, Litao Wang, Kaixiang Cao, Ziling Li, Mingchuan Song, Shuqi Huang, Zou Li, Cailing Wang, Peiling Chen, Yong Wang, Xiaoyan Dai, Xianglin Chen, Xiaodong Fu, Du Feng, Jun He, Yuqing Huo, Yiming Xu, Endothelial nucleotide-binding oligomerization domain-like receptor protein 3 inflammasome regulation in atherosclerosis, Cardiovascular Research, 2024;, cvae071, https://doi.org/10.1093/cvr/cvae071



