血管重构(VR)是以血管阻力增加、内膜增厚、节段性狭窄或动脉瘤样扩张为特征的复杂的结构性病理改变,是多种心血管疾病(CVDs)的重要病理性标志。血管内皮细胞(ECs)通过感知和转导诱导重构的刺激,产生调节细胞生长、凋亡和细胞外基质组成的介质,促进血管重塑。内皮间充质转化(EndoMT)作为一种内皮异常状态,广泛参与动脉粥样硬化和心脏纤维化等疾病,但其在VR的作用和机制尚未阐明。糖酵解(Glycolysis)过程在内皮多种病理状态下功能实现中发挥了关键作用,但其对EndoMT及VR发生发展的作用和调控机制尚不清楚。
2023年10月5日,广州医科大学基础医学院心血管平台徐益鸣教授团队在Hypertension(医学1区,IF=8.3)上发表了题为“Glycolysis Promotes Angiotensin II-Induced Aortic Remodeling Through Regulating Endothelial-to-Mesenchymal Transition via the Corepressor C-Terminal Binding Protein 1”的研究论文,揭示了内皮细胞中PFKFB3介导的糖酵解对EndoMT激活的全新调控通路及其在VR进程中的关键作用,为抗VR治疗提供了全新的代谢干预靶点。该论文的通讯作者为徐益鸣教授,第一作者为复旦大学附属中山医院博士生王立涛和广州医科大学基础医学院博士生郭帅。

图片来源:《Hypertension》
(https://doi.org/10.1161/HYPERTENSIONAHA.123.21382)
研究材料
在此项目中,研究人员构建了内皮特异性PFKFB3敲除小鼠模型(Pfkfb3iECKO)探究内皮PFKFB3对EndoMT激活及VR进程的调控作用。随后使用AAV病毒(由赛业生物提供)实现了在内皮中对CtBP1的点突变,并进行了详细的下游机制验证。
研究方法
在此项目中研究人员采用了多项在体和体内实验技术,包括en face免疫荧光、主动脉HE、SR和EVG染色、Western blotting及RT-PCR等。在探究CtBP1与E2F4的结合对SMURF2的转录调控作用时,研究人员使用了CHIP及荧光素酶报告基因实验。此外,研究人员还测量了胞内NADH和NAD+的水平。
技术路线
01 VR中EndoMT与PFKFB3的表达相关性
02 体内外抑制PFKFB3对EndoMT及VR进程的影响
03 PFKFB3调控EndoMT过程的分子机制
04 CtBP1/E2F4转录复合物对EndoMT和VR的调控作用及其机制
研究结果
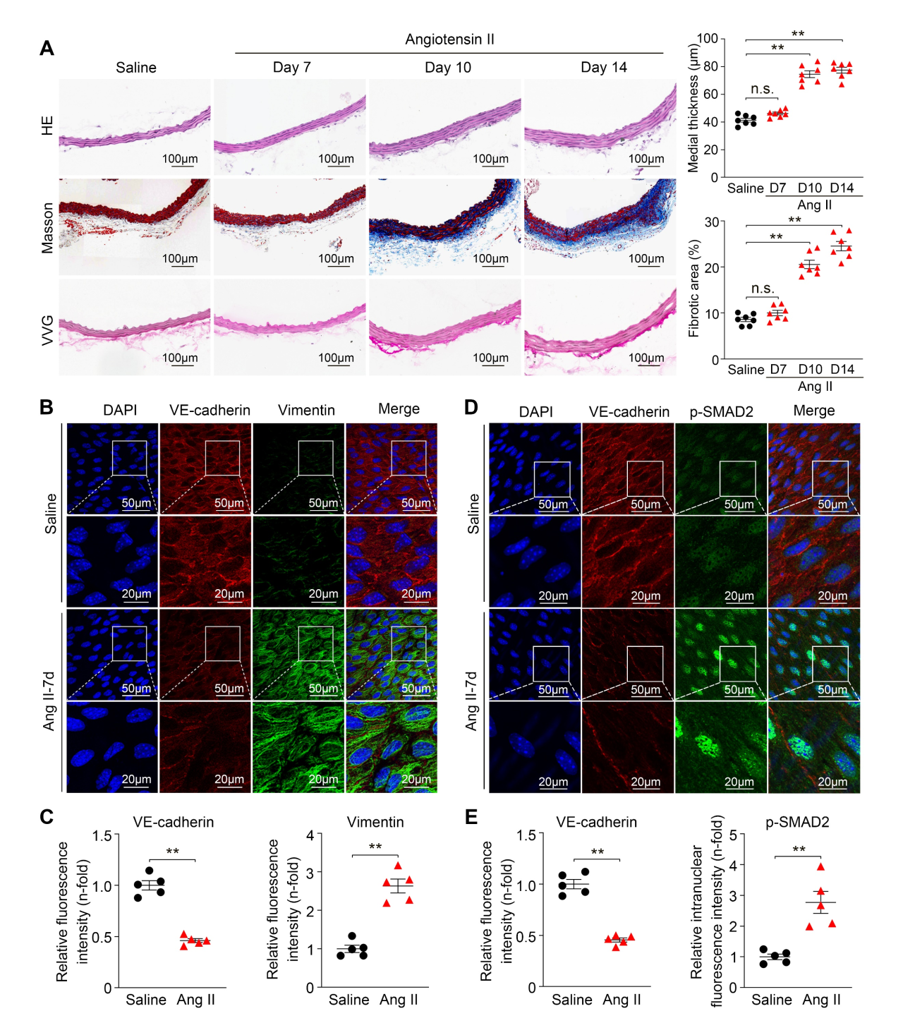
1 VR病理状态下EndoMT过程和内皮TGF-β1/SMAD2信号被激活
首先研究人员通过Ang II皮下缓释诱导的小鼠血管重塑模型。为了评估EndoMT在血管重塑中的发生情况,选取省里盐水或Ang II缓释7天的小鼠胸主动脉进行检测。En face免疫荧光染色显示,与生理盐水处理的小鼠相比,Ang II缓释后VE-cadherin(ECs标志物)的表达明显减少,而Vimentin(间充质细胞标志物)的表达明显增加,提示EndoMT过程被激活。此外,在Ang II缓释的小鼠胸主动脉内皮层观察到TGF-β1信号中间体SMAD2的磷酸化增加。以上结果表明,在Ang II诱导的血管重塑过程中,内皮TGF-β/SMAD2信号和EndoMT过程被激活。

图1 VR病理状态下EndoMT过程和内皮TGF-β1/SMAD2信号被激活[1]
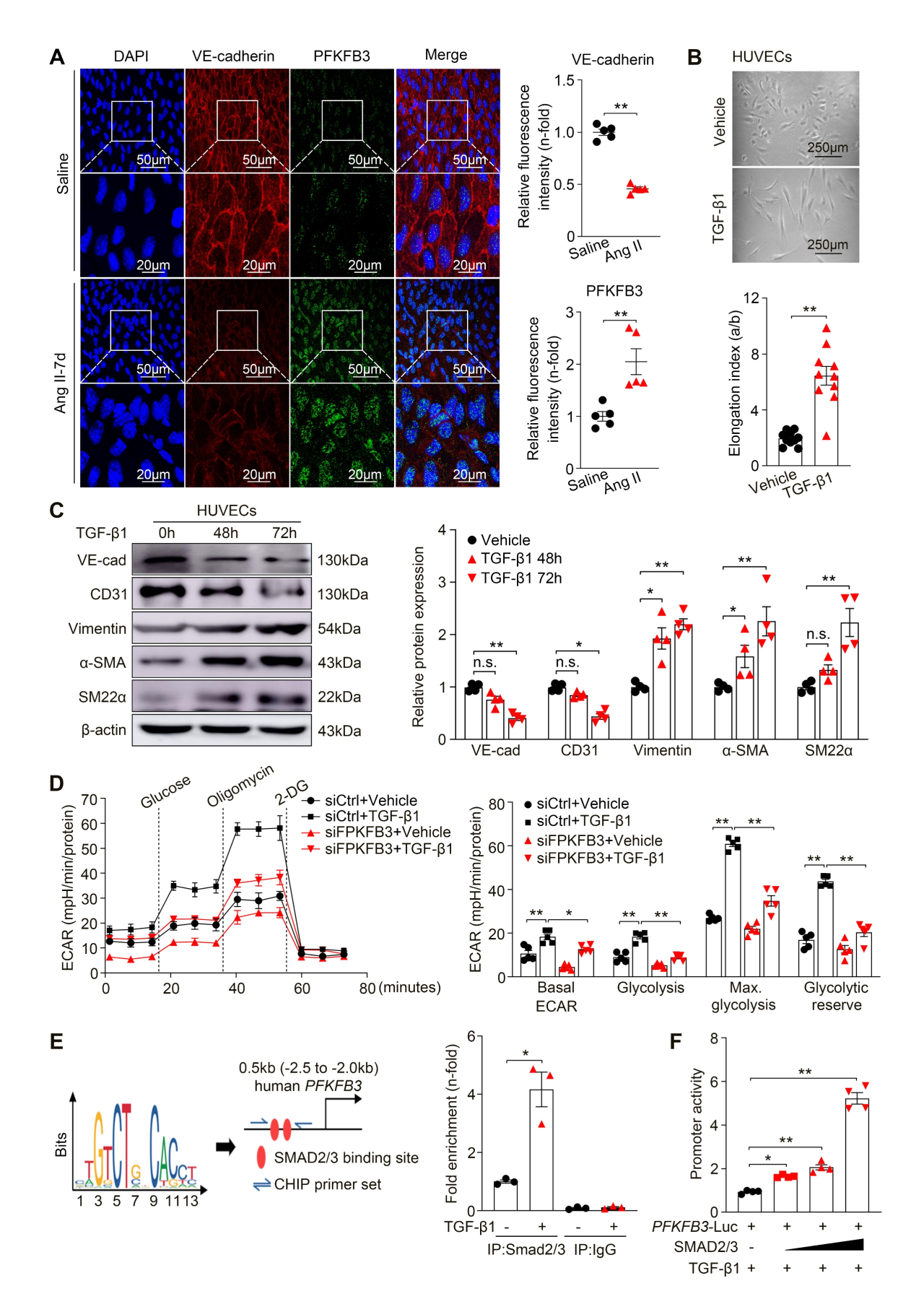
2 EndoMT过程伴随PFKFB3介导的糖酵解增加
随后,研究人员发现Ang II缓释的小鼠主动脉内皮中糖酵解关键酶PFKFB3的表达显著升高。通过使用TGF-β1刺激人脐静脉内皮细胞(HUVECs)诱导EndoMT,细胞明场拍照结果显示TGF-β1处理使HUVECs表现为成纤维或间充质细胞的形态,同时细胞的伸长指数也显著升高。此外,与动物水平的结果一致,TGF-β1体外处理显著增加了糖酵解关键酶PFKFB3的表达水平。海马细胞外通量分析也提示TGF-β1处理的HUVECs中基础糖酵解、糖酵解能力、最大糖酵解和糖酵解储备均有所增加;基因敲除PFKFB3能显著降低TGF-β1诱导的细胞糖酵解水平升高。
为了进一步探究TGF-β1诱导PFKFB3蛋白表达升高的机制,研究人员使用JASPAR软件分析了PFKFB3的启动子区域,并发现了两个SMAD2/3结合元件(SMAD2/3 binding elements, SBEs)。进一步使用抗SMAD2/3的抗体进行染色质免疫共沉淀(ChIP)实验发现,SMAD2/3能够与PFKFB3上包含SEBs的启动子区域结合,而且这种结合在TGF-β1处理后显著增加。此外,荧光素酶报告基因实验表明,SMAD2/3的过表达以剂量依赖性的方式显著增加PFKFB3的启动子活性,进一步证明PFKFB3是SMAD2/3复合物的转录靶标。
综上所述,在EndoMT过程中,TGF-β1/SMAD2信号通过转录激活PFKFB3基因,诱导内皮糖酵解升高。

图2 EndoMT过程伴随PFKFB3介导的糖酵解增加[1]
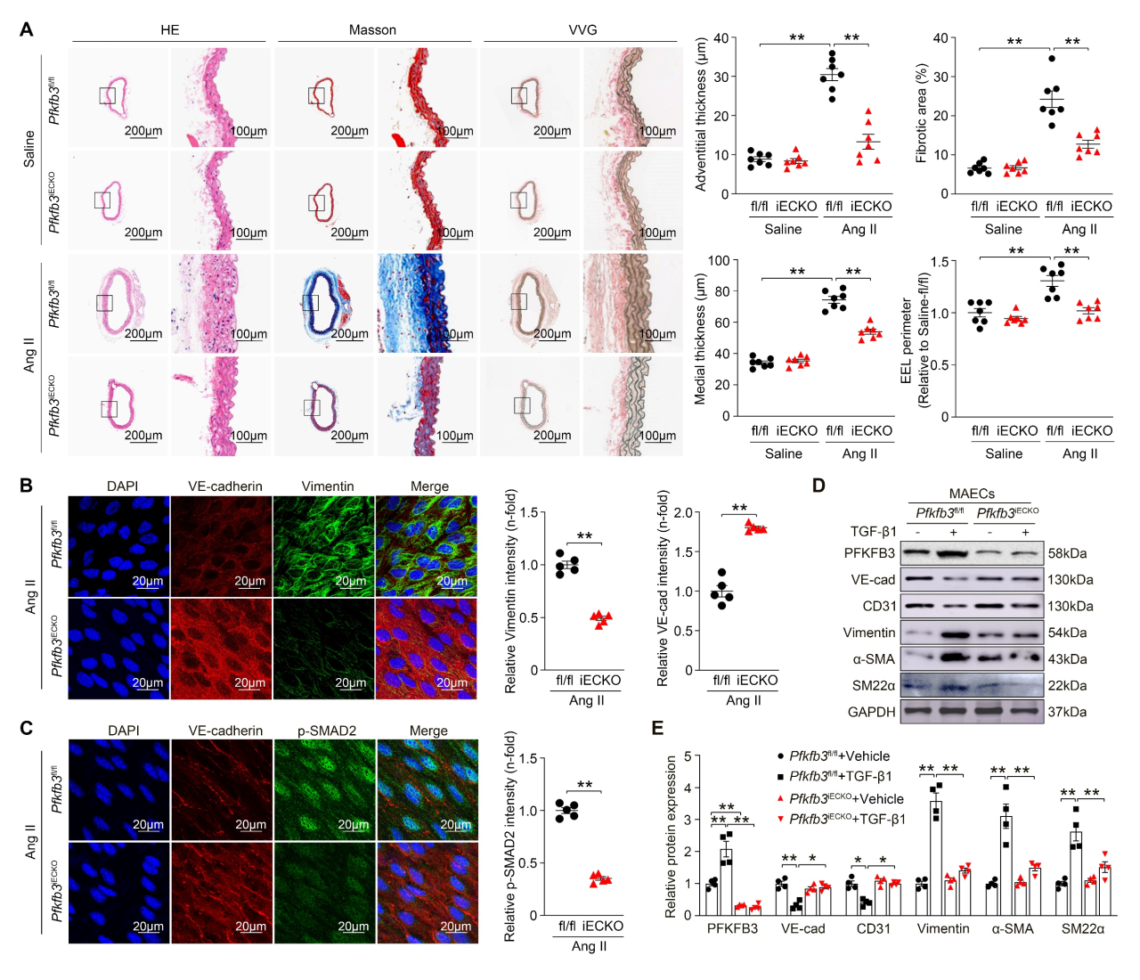
3 内皮PFKFB3介导EndoMT和VR形成
为了剖析内皮PFKFB3上调在Ang II诱导的血管重塑中的功能性作用,研究人员构建了他莫昔芬诱导的内皮特异性Pfkfb3敲除(Pfkfb3iECKO)和对照组(Pfkfb3fl/fl)小鼠。将Pfkfb3fl/fl和Pfkfb3iECKO小鼠经Ang II皮下缓释14天后,进行组织学染色和分析。而经Ang II缓释后,Pfkfb3fl/fl小鼠胸主动脉的中膜和外膜胶原含量、中膜厚度以及外层弹性纤维(EEL)周长显著增加;然而,所有这些病理特征在Pfkfb3iECKO小鼠中都得到改善。此外,en face染色显示PFKFB3缺失显著抑制了Ang II诱导的EndoMT过程和p-SMAD2水平的升高。以上结果表明内皮PFKFB3缺乏能够减轻Ang II诱导的主动脉重塑和EndoMT。

图3 内皮PFKFB3介导EndoMT和VR形成[1]
4 NADH依赖性的CtBP1激活对于EndoMT的诱导至关重要
此前的证据表明NADH/NAD+比率增加与糖酵解的热力学耦合,在基因转录中发挥着根本性的作用。研究人员首先发现,TGF-β1处理显著提高HUVECs中的NADH含量和NADH/NAD+比率,基因敲除或PFK158药物抑制PFKFB3则能逆转这一变化,但均不影响NAD+的水平。为了明确NADH/NAD+比率增加与EndoMT之间的功能关系,研究人员使用4-甲硫基-2-氧代丁酸(MTOB)耗竭胞内NADH,结果发现逆转了ECs中间充质细胞标志物的上调和内皮标志物的下调。羧基末端结合蛋白1(CtBP1)是一种众所周知的NADH敏感型的蛋白,并被证实可作为转录共抑制因子调控基因转录。SiRNA敲除CtBP1能够模拟PFKFB3缺失的抑制EndoMT效应。随后,研究人员通过构建对NADH不敏感的CtBP1突变体(CtBP1G183A),发现过表达CtBP1G183A几乎完全逆转TGF-β1诱导的EndoMT过程(其中使用的AAV9-CDH5>Ctbp1(WT)和AAV9-CDH5>Ctbp1(G183A)病毒由赛业生物提供)。综上所述,这些数据表明PFKFB3驱动的糖酵解以NADH/CtBP1依赖性的方式正向调控EndoMT。

图4 NADH依赖性的CtBP1激活对于EndoMT的诱导至关重要[1]
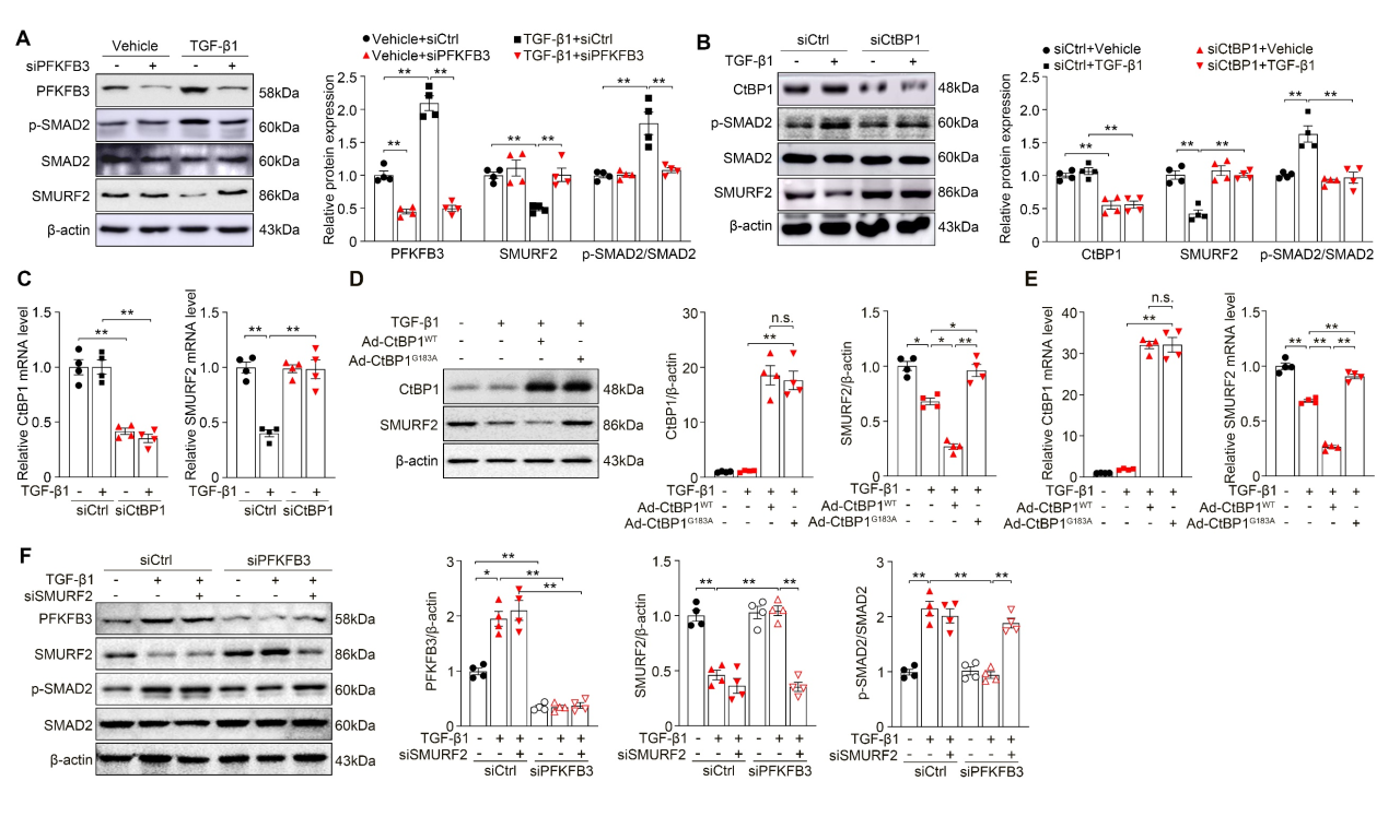
5 PFKFB3/NADH/CtBP1轴通过抑制SMURF2促进EndoMT
为了更深入地探究糖酵解依赖性的CtBP1激活如何调控EndoMT过程,研究人员发现敲除PFKFB3或CtBP1均能够减轻TGF-β1诱导的SMAD2磷酸化。随后,通过筛选一系列经典的TGF-β1/SMAD2信号的调控因子,研究人员筛选出SMAD泛素调节因子2(SMURF2)是潜在的PFKFB3/NADH/CtBP1轴的作用靶点。过表达野生型CtBP1WT能够剂量依赖性降低SMURF2的表达;然而,过表达突变型CtBP1G183A则逆转了对SMURF2的抑制作用。敲除SMURF2能够消除PFKFB3缺失对SMAD2信号的去激活作用。综上所述,PFKFB3/NADH/CtBP1轴通过抑制SMURF2的表达激活TGF-β1/SMAD2信号通路。

图5 PFKFB3/NADH/CtBP1轴通过抑制SMURF2促进EndoMT[1]
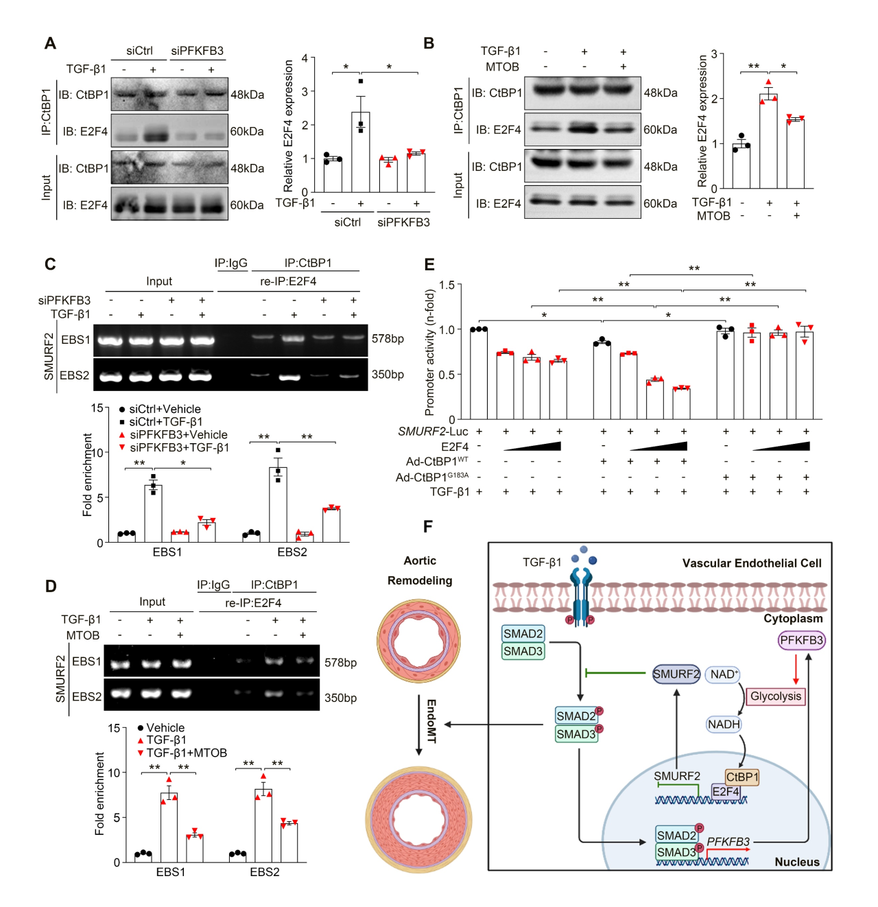
6 CtBP1/E2F4复合物转录抑制SMURF2的表达
CtBP1作为转录共抑制因子,既往研究报道CtBP1介导的转录抑制功能依赖于CtBP1与其他转录抑制因子的结合。研究人员通过大数据筛选发现E2F4是CtBP1发挥抑制作用潜在的转录抑制因子。免疫共沉淀(Co-IP)和Re-ChIP实验共同表明CtBP1与E2F4能够直接结合,并形成转录复合物与SMURF2启动子结合。PFKFB3敲除或MTOB处理能够抑制以上结合。荧光素酶报告基因实验则进一步提示E2F4过表达抑制能够SMURF2启动子区域的活性,野生型(WT)而非突变型(G183A)CtBP1的过表达明显加强TGF-β1处理下E2F4的抑制作用。这些数据表明CtBP1与E2F4结合共同转录抑制了SMURF2在TGF-β1处理下的表达。

图6 CtBP1/E2F4复合物转录抑制SMURF2的表达[1]
研究结论
此项研究首次证实内皮PFKFB3介导的糖酵解通过调控EndoMT促进VR过程。机制探索表明糖酵解依赖性的NADH水平升高介导了CtBP1/E2F4转录复合物对TGF-β1/SMAD2信号负性调控因子SMURF2的转录抑制,进而促进EndoMT和VR。此项研究也首次阐明干预内皮细胞PFKFB3或CtBP1活性可以缓解VR,为VR的防治提供了新的干预靶点。

图7 机制图[1]
参考文献:
[1]Wang L, et al. Glycolysis Promotes Angiotensin II-Induced Aortic Remodeling Through Regulating Endothelial-to-Mesenchymal Transition via the Corepressor C-Terminal Binding Protein 1. Hypertension. 2023 Dec;80(12):2627-2640. doi: 10.1161/HYPERTENSIONAHA.123.21382.



