近日,GUT期刊上发表的最新论文揭示葛根素缓解动脉粥样硬化的机制[1]。
南方医科大学珠江医院周宏伟等人发现,葛根素通过调节肠道微生物群,抑制其排放“毒物”,从而减轻动脉粥样硬化。除此之外,这项研究是首次在临床环境中探索葛根素对动脉粥样硬化的影响,表明在动脉粥样硬化的临床治疗中可以考虑加入葛根素补充剂,或开发基于葛根素的药物。

论文首页截图
尽管降脂药物(如他汀类药物)已被证明是预防和治疗动脉粥样硬化最有效的药物,但是由于食用和药用植物具有天然和安全的属性,它们在预防和管理动脉粥样硬化等慢性疾病方面吸引了大量关注,被视为一种新颖的动脉粥样硬化治疗方法。
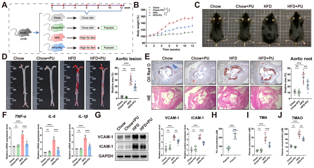
在这项研究中,研究团队首先利用自发性动脉粥样硬化小鼠模型(ApoE−/−)观察补充葛根素的治疗效果。
结果显示,与常规饮食相比,高脂饮食的动脉粥样硬化小鼠出现更严重的主动脉斑块,TNF-α、IL-6、IL-1β、ICAM-1、VCAM1等炎症因子水平更高。饮食中补充葛根素,可以减少高脂饮食小鼠的斑块形成和炎症因子水平。
随后研究团队试图找出葛根素对心血管的保护机制。
给动脉粥样硬化小鼠喂食葛根素时,他们观察到,葛根素最主要在小鼠粪便中积累(~250μM)。此外,补充葛根素还降低了小鼠的氧化三甲胺(TMAO)血液水平,这是一种肠道菌群代谢产物,已被证明可以加速动脉粥样硬化病变的发展。

小鼠实验中,补充葛根素的改善效果
这些意味着,葛根素很有可能坐镇于肠道来发挥抗动脉粥样硬化的功效。
经过粪便移植实验,研究团队发现葛根素的效用确实依赖于肠道菌群。进一步研究表明,葛根素能够调整肠道菌群结构,特别是降低粪便普雷沃氏菌Prevotella copri(P. copri)的定植。基因分析结果显示,葛根素能够下调P. copri的细胞膜相关基因表达,导致P. copri细胞膜变形和内部气泡增加,从而阻碍P. copri在肠道立足。

葛根素破坏P. copri的细胞膜
P. copri菌属以生产三甲胺(TMA,TMAO的前体物质)而闻名,看来葛根素这一招是正中靶心了,通过抑制P. copri定植来打乱TMAO的代谢途径。而且大肠杆菌、瘤胃球菌、具核梭杆菌也是TMA生产者,但其细胞膜活力不受葛根素影响,说明葛根素对P. copri情有独钟。
研究团队利用小鼠实验验证,表明P. copri对于动脉粥样硬化来说真不是什么好菌。口服P. copri五周后,高脂饮食的动脉粥样硬化小鼠表现出更严重的病情,体重增加、主动脉斑块病变面积增加、TMAO血浆水平增加。

P. copri,动脉粥样硬化坏坏菌
最后,研究团队为以上发现提供了临床证据。
他们获取珠江医院76名基线参数相近的高脂血症患者的数据进行分析。结果显示,与没有斑块相比,有颈动脉粥样硬化斑块的患者粪便中P. copri水平更高、TMAO血液水平更高,且严重程度与P. copri、TMAO水平呈正相关。
研究团队还进行了一项随机对照试验,招募24名年龄在40-80岁的颈动脉粥样硬化患者。所有患者均遵循指南接受常规治疗,并以随机平均分配的方式入组,分别补充葛根素或安慰剂。结果显示,相比于安慰剂,每天口服葛根素(150mg/天)1周后,患者肠道菌群组成发生变化,P. copri丰度降低、TMAO血浆水平降低,血液指标没有显示有任何毒性反应。

补充葛根素对肠菌定植和TMAO代谢造成影响
实际上,葛根素已被证明可以减少脂肪生成、促进脂肪酸氧化,从而降低甘油三酯循环水平、改善血脂,并且能够调节免疫反应、发挥抗炎特性[2,3]。然而,由于葛根素在水和脂质中的溶解度较差,葛根素发挥心血管保护作用的方式让人们很是迷惑。
这回谜题解开了,这项研究提供证据表明,葛根素能够以肠道为主场,通过调控肠菌定植、改变TMAO的代谢来缓解动脉粥样硬化。更重要的是,该研究提示P. copri丰度可以作为动脉粥样硬化的诊断标志物,并首次在临床上评估了动脉粥样硬化患者补充葛根粉的效果。
参考文献:
[1]https://gut.bmj.com/content/early/2024/05/21/gutjnl-2024-331880
[2]Chen X-F, Wang L, Wu Y-Z, et al. Effect of puerarin in promoting fatty acid oxidation by increasing mitochondrial oxidative capacity and biogenesis in skeletal muscle in diabetic rats. Nutr Diabetes 2018;8:1.
[3]Wang D, Bu T, Li Y, et al. n.d. Pharmacokinetics, and clinical research progress of puerarin. Antioxidants11:2121.



