近日,广东省科学院微生物研究所、华南应用微生物国家重点实验室、南方医科大学珠江医院内分泌与代谢科谢黎炜研究员团队在 SCIENCE CHINA-Life Sciences 期刊发表了题为:Skeletal Muscle-specific Bambi deletion induces hypertrophy and oxidative switching coupling with adipocyte thermogenesis against metabolic disorders 的研究论文。

该研究首次报道了Bambi基因调控骨骼肌稳态并进一步影响机体的代谢。该研究证实,骨骼肌特异性敲除Bambi能够诱导骨骼肌肥大,并通过内分泌途径激活皮下白色脂肪米色样变。
骨骼肌的生长和肥大依赖于肌卫星细胞(Satellite cell, SCs)。肌卫星细胞的自我更新和再生潜能是确保骨骼肌健康的重要因素。实验室之前研究表明骨骼肌瞬时注射HIF2a小分子抑制剂能激活卫星细胞,促进肌肉生长,但是长期会影响SCs的稳态失衡导致肌肉再生失败,因此研究HIF2a在骨骼肌中下游靶基因调控骨骼肌肥大而避免小分子的副作用显得尤为重要。HIF2a不仅在肌卫星细胞中表达,在肌核中也表达,同时通过与Bambi启动子区 0.3kb处的HRE来调控Bambi启动子活性(图1)。

图1:HIF2a调控Bambi启动子活性
骨骼肌的再生功能对于维持骨骼肌的质量具有重要作用,我们发现在骨骼肌中特异性敲除Bambi(BambiHSA-Cre)导致肌肉重现向肌肉注射HIF2a小分子抑制剂的表型。即激活肌卫星细胞,促进肌肉的损伤后的修复。而且使氧化型代谢型肌纤维(I和IIA)数增加,肌纤维面积增大,肌肉量明显增多(图2)。

图2:骨骼肌中特异性敲除Bambi促进肌肉损伤修复
骨骼肌是机体最大的代谢器官之一,能摄取高达80%的餐后葡萄糖。通过RNA-seq我们发现骨骼肌中敲除Bambi增强了与产热、胰岛素、氧化磷酸化通路相关的基因表达,同时增强了机体能量消耗,提升了葡萄糖耐受性,改善了胰岛素敏感性(图3)。

图3:骨骼肌特异性敲除Bambi增强机体的能量代谢
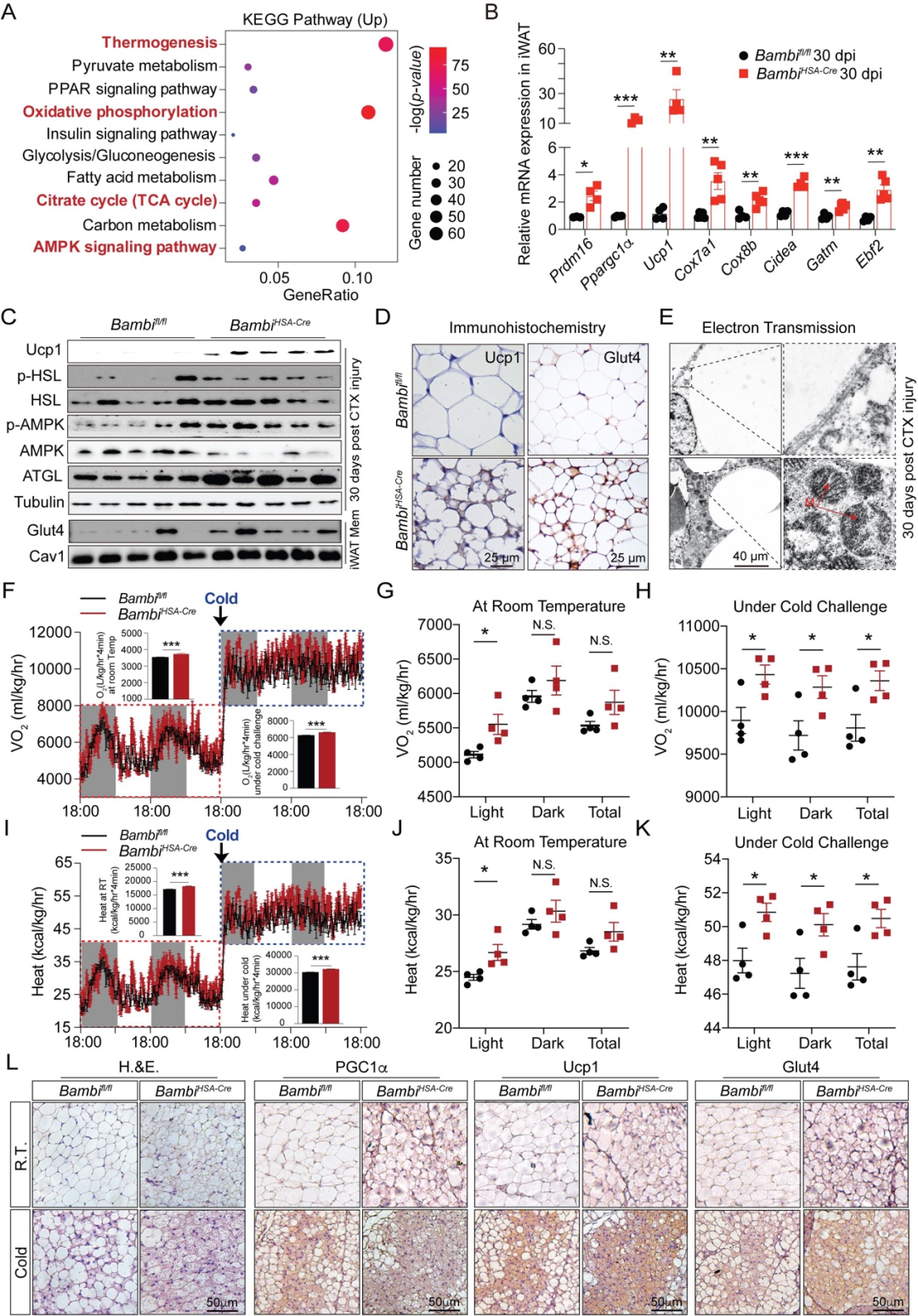
除了骨骼肌外,棕色和米色脂肪也能增强机体系统代谢,提高能量消耗。我们的研究发现骨骼肌特异性Bambi敲除使皮下脂肪组织中呈多室性脂肪细胞数增多促,脂肪细胞中线粒体数目增加,脂肪组织呈米色样变,同时机体增强了抵抗冷刺激的能力(图4)。

图4:骨骼肌特异性Bambi敲除促进皮下脂肪组织米色样变
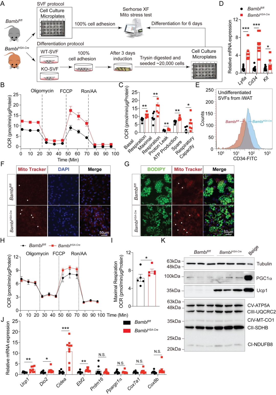
成熟的脂肪组织中除了大量的脂肪细胞外,还有成纤维细胞、内皮细胞、巨噬细胞、基质细胞和前体脂肪细胞等,统为血管基质部分(Stromal vascular fraction,SVF)。SVF含有丰富的、具有多向分化潜能的脂肪组织来源的间充质干细胞(Adipose tissue-derived mesenchymal stem cells, ASC),因此可塑性极强。WAT来源的SVFc可在特定的环境下分化为成骨细胞、内皮细胞、脂肪细胞、造血细胞和心肌纤维细胞。为了阐明皮下脂肪米色样变的机制,我们分离了皮下脂肪组织中SVF细胞,流式分选发现来自BambiHSA-Cre机体的皮下脂肪组织中有更多的SVF细胞,且这部分细胞更倾向于向米色脂肪细胞分化(图5)。

图5:骨骼肌特异性Bambi敲除机体皮下脂肪组织中SVF细胞更倾向于向米色脂肪细胞分化
骨骼肌和米色脂肪都能增强机体的代谢,是否骨骼肌特异性Bambi敲除小鼠也能抵抗高脂诱导的代谢紊乱?为了验证这一假设,研究团队对小鼠进行高脂饮食喂养,骨骼肌特异性Bambi敲除小鼠的葡萄糖耐受性更强,机体对胰岛素更敏感,且脂肪细胞中UCP1蛋白表达更高,表明骨骼肌特异性Bambi敲除小鼠能抵抗高脂诱导的代谢紊乱(图6)。

图6:骨骼肌特异性Bambi敲除小鼠能抵抗高脂诱导的代谢紊乱
该研究通过多组学,双荧光素报告实验、细胞和动物模型验证了Bambi是HIF2a在骨骼肌中的下游靶基因。接着通过细胞、动物模型和组学分析阐明了骨骼肌特异性Bambi敲除导致Myod1和Myog启动区的染色质开放激活肌卫星细胞,使肌肉肥大。同时发现骨骼肌特异性Bambi敲除小鼠的皮下脂肪组织中有更多的CD34+SVF细胞,且这部分细胞更倾向于向米色脂肪细胞分化,因此进一步提高了机体的代谢,增强了抵抗高脂诱导的代谢紊乱的能力。该研究为治疗衰老诱发的肌萎缩和代谢综合症提供了新的干预靶点和策略。
广东省科学院微生物研究所、华南应用微生物国家重点实验室、南方医科大学珠江医院特聘教授、广东轻工职业技术学院生命健康技术学院院长谢黎炜研究员为该论文通讯作者,谢黎炜实验室博士后姚向平博士为论文第一作者,谢黎炜研究员与南方医科大学珠江医院联合培养博士研究生麦旭东为论文共同第一作者。本文的共同通讯作者参与课题的讨论。



