胆汁酸代谢异常与非酒精性脂肪性肝病(NAFLD)、肝纤维化、肝硬化等慢性肝脏疾病进展密切相关[1]。近年来研究发现,胆汁酸水平随NAFLD患者纤维化进展而升高[2]。在NASH相关肝硬化及HBV相关肝硬化患者体内,胆汁酸成分均出现异常改变[3,4]。但胆汁酸成分的改变在肝纤维化进展中的作用仍不清楚。
正常生理情况下,胆汁酸在肝脏产生并与甘氨酸或牛磺酸结合,排入肠道后促进脂质和脂溶性维生素的吸收[5]。2012年,有研究者报道了一个特殊的新生儿病例,该患者肝组织活检显示出广泛的纤维化,而其血浆和尿液中的胆汁酸超过85%均为未结合形式;为进一步探究病因,通过基因测序发现该患者胆汁酸结合关键酶SLC27A5出现了纯合突变[6]。SLC27A5又称为脂肪酸转运蛋白5(FATP5),属于溶质载体27家族成员,其主要功能是参与长链脂肪酸转运和胆汁酸结合[7]。已有研究发现,SLC27A5基因缺失小鼠出现胆汁酸结合缺陷[8]。SLC27A5表达水平与NAFLD患者肝脏气球样变和肝纤维化进展呈现负相关[9]。因此,SLC27A5是否通过调节胆汁酸的结合,进而在肝纤维化进展中发挥重要作用有待进一步研究。
2023年11月13日,重庆医科大学感染性疾病教育部重点实验室黄爱龙/唐霓课题组在Advanced Science(IF=15.1)杂志在线发表了题为“Loss of SLC27A5 Activates Hepatic Stellate Cells and Promotes Liver Fibrosis via Unconjugated Cholic Acid”的研究论文。该研究以胆汁酸代谢异常促进肝纤维化进展这一临床问题为出发点,探究了胆汁酸代谢酶SLC27A5在肝纤维化进展中的作用及其分子机制,为临床胆汁酸成分异常患者的治疗提供了新思路。重庆医科大学唐霓教授、陈昶副研究员和黄爱龙教授为该论文的共同通讯作者。伍康博士、刘异博士、夏杰副研究员和刘佳乐硕士为该论文共同第一作者。

图片来源:Advanced Science
(https://doi.org/10.1002/advs.202304408)
研究材料
该研究使用了临床肝硬化患者肝组织和血清样本,构建了SLC27A5基因敲除小鼠(由赛业提供,产品编号S-KO-08526)及纤维化小鼠模型,正常人肝细胞系MIHA及肝星状细胞系LX-2等进行实验。
研究方法
该研究使用了多种技术方法,包括:GEO数据库分析,转录组学,免疫组化染色,Western blot,QPCR,ChIP,荧光素酶实验和高效液相色谱-质谱联用(LC-MS)等技术。
技术路线
01 差异表达基因SLC27A5的筛选与鉴定
02 构建SLC27A5基因敲除小鼠和肝纤维化模型
03 SLC27A5缺失促进肝纤维化机制分析
04 验证回复SLC27A5减轻肝纤维化的作用
研究结果
该研究首先通过生物信息学分析发现,SLC27A5在肝纤维化患者中呈现低表达,并在临床肝硬化样本中进行了验证。

SLC27A5在肝纤维化组织中低表达[10]
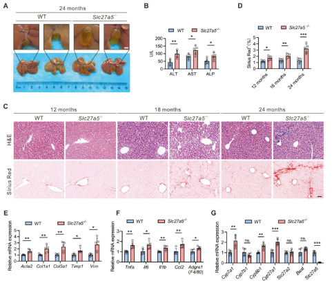
为了进一步探究SLC27A5在肝纤维化进展中的作用,作者进一步构建了SLC27A5全身敲除小鼠(Slc27a5-/-小鼠,由赛业生物提供),发现SLC27A5缺失诱导了小鼠自发肝纤维化,表明SLC27A5在肝纤维化进展中发挥了重要作用。

SLC27A5缺失导致小鼠肝纤维化发生[10]
为了解析SLC27A5缺失促进肝纤维化进展的分子机制。研究人员通过共培养实验及高效液相色谱-质谱联用(LC-MS)等技术,发现肝细胞SLC27A5缺失通过产生大量未结合胆酸(CA)促进了肝星状细胞的活化。在SLC27A5敲除小鼠和临床肝硬化患者血清中,都检测到CA水平的显著增加。进一步通过转录组测序发现,CA诱导了肝星状细胞中促纤维化转录因子EGR3的上调,促进了肝星状细胞α-SMA和I型胶原等基因的表达。最后,在肝纤维化小鼠模型中回复SLC27A5的表达或抑制肝脏CA的累积,有效抑制了肝纤维化进程。
研究结论
该研究发现SLC27A5缺失在肝纤维化进展中发挥重要作用,首次揭示了小鼠胆汁酸成分异常导致肝星状细胞活化进而促进肝纤维进展新机制,该研究也为临床肝纤维化的诊断和治疗提供了预测指标和潜在的干预靶点。
参考文献:
[1] Fuchs C D, Trauner M. Role of bile acids and their receptors in gastrointestinal and hepatic pathophysiology[J]. Nature Reviews Gastroenterology & Hepatology, 2022, 19(7): 432–450.
[2] Caussy C, Hsu C, Singh S, et al. Serum bile acid patterns are associated with the presence of NAFLD in twins, and dose-dependent changes with increase in fibrosis stage in patients with biopsy-proven NAFLD[J]. Alimentary Pharmacology & Therapeutics, 2019, 49(2): 183–193.
[3] Sydor S, Best J, Messerschmidt I, et al. Altered Microbiota Diversity and Bile Acid Signaling in Cirrhotic and Noncirrhotic NASH-HCC[J]. Clinical and Translational Gastroenterology, 2020, 11(3): e00131.
[4] Wang X, Xie G, Zhao A, et al. Serum Bile Acids Are Associated with Pathological Progression of Hepatitis B-Induced Cirrhosis[J]. Journal of Proteome Research, 2016, 15(4): 1126–1134.
[5] Molinaro A, Wahlström A, Marschall H-U. Role of Bile Acids in Metabolic Control[J]. Trends in Endocrinology & Metabolism, 2018, 29(1): 31–41.
[6] Chong C P K, Mills P B, McClean P, et al. Bile acid-CoA ligase deficiency—a new inborn error of bile acid metabolism[J]. Journal of Inherited Metabolic Disease, 2012, 35(3): 521–530.
[7] Anderson C M, Stahl A. SLC27 fatty acid transport proteins[J]. Molecular Aspects of Medicine, 2013, 34(2–3): 516–528.
[8] Hubbard B, Doege H, Punreddy S, et al. Mice Deleted for Fatty Acid Transport Protein 5 Have Defective Bile Acid Conjugation and Are Protected From Obesity[J]. Gastroenterology, 2006, 130(4): 1259–1269.
[9] Enooku K, Tsutsumi T, Kondo M, et al. Hepatic FATP5 expression is associated with histological progression and loss of hepatic fat in NAFLD patients[J]. Journal of Gastroenterology, 2020, 55(2): 227–243.
[10]Kang Wu, Yi Liu, Jie Xia,et al. Loss of SLC27A5 Activates Hepatic Stellate Cells and Promotes Liver Fibrosis via Unconjugated Cholic Acid [J]. https://doi.org/10.1002/advs.202304408
赛业小鼠模型构建
赛业生物构建了Slc27a5基因敲除小鼠与条件性基因敲除小鼠,更有活体小鼠已加入『红鼠资源库』,快至2周交付!确保您在短时间内获得更具性价比的实验用鼠,为您的研究加点速~
Slc27a5 KO小鼠

小鼠福利,限定发放中~
品系名称:
C57BL/6JCya-Slc27a5em1/Cya
品系编号:
KOCMP-26459-Slc27a5-B6N-VA
产品编号:
S-KO-08526
应用方向:
代谢;内分泌;遗传;肝脏;肾脏;神经;眼科
Slc27a5 flox小鼠

小鼠福利,限定发放中~
品系名称:
C57BL/6JCya-Slc27a5em1flox/Cya
品系编号:
CKOCMP-26459-Slc27a5-B6J-VA
产品编号:
S-CKO-09609
应用方向:
代谢;内分泌;遗传;肝脏;肾脏;神经;眼科



