tRNA在所有核酸分子中含有最多的转录后修饰,这些化学修饰对于稳定其结构和功能十分重要。其中N6-苏氨酰基甲腺苷酸(t6A)修饰高度保守,发生在几乎所有生物体和细胞器解码ANN(N=A, T, G, C)密码子的tRNA的37位腺嘌呤上。人线粒体tRNA上的t6A修饰由OSGEPL1和YRDC共同负责合成,但这一修饰在哺乳动物线粒体mRAN翻译过程中发挥的作用尚不完全清楚。
2024年1月,中国科学院分子细胞科学卓越创新中心周小龙/王恩多团队在Nucleic Acids Research发表了题为“Multifaceted roles of t6A biogenesis in efficiency and fidelity of mitochondrial gene expression”的文章。分子细胞科学卓越创新中心周小龙研究员和王恩多研究员为本文的共同通讯作者。分子细胞科学卓越创新中心博士研究生张勇,周敬波为该论文的共同第一作者。

图片来源:《Nucleic Acids Research》
(https://academic.oup.com/nar/advance-article/doi/10.1093/nar/gkae013/7560177)
研究材料与方法
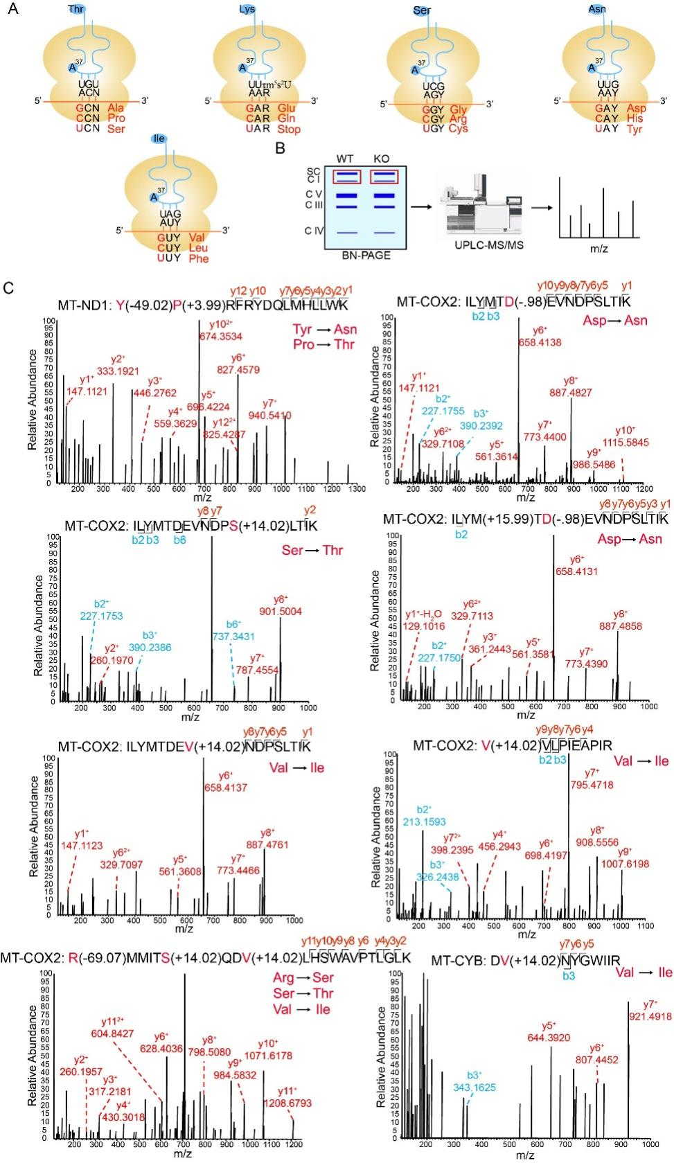
在这项研究中,研究人员构建了人OSGEPL1敲除细胞系以及Osgepl1全身敲除小鼠模型(由赛业生物提供)。此外,研究人员还运用了慢病毒在KO细胞中稳定表达了野生型及突变体OSGEPL1。该研究中作者采用了高效液相色谱-质谱检测技术(LC-MS/MS),BN-PAGE,Northern blot,心脏超声等实验技术。
技术路线
01 构建OSGEPL1敲除细胞
02 发现t6A的缺失会导致其他修饰水平发生变化
03 t6A的缺失导致线粒体tRNA氨基酰化及翻译准确性受到影响
04 稳定表达OSGEPL1可以回补上述缺陷
05 通过构建Osgepl1全身敲除的小鼠研究其对心脏功能产生的影响
研究结果
1 t6A37低修饰导致hmtRNAThr和hmtRNALys中m1A9和m2G10水平增加
本研究中,研究人员通过CRISPR-Cas9技术在HEK293T细胞上构建了敲除OSGEPL1的KO细胞系,首次发现t6A修饰的缺失会协同调控mt-tRNAThr和mt-tRNALys上第9位1-甲基腺嘌呤(m1A)和第10位2-甲基鸟嘌呤(m2G)的上调。这可能是由于TRMT10C启动子活性增强使其mRNA水平升高并最终导致TRMT10C蛋白质水平的升高,进而使m1A9修饰水平上调。同时,t6A修饰的缺失也会导致这两种tRNA的氨基酰化水平下调。

t6A37低修饰导致hmtRNAThr和hmtRNALys中m1A9和m2G10水平增加[1]
2 t6A37低修饰导致线粒体mRNA翻译过程中出现多种氨基酸错误掺入
通过分离线粒体氧化磷酸化超复合物并进行质谱分析,研究人员发现t6A修饰的缺失会使临近37位的36位反密码子“A”错误识别其他碱基并导致多种线粒体遗传密码解码错误。线粒体翻译效率及精确性的下降导致线粒体氧化磷酸化复合物表达及活力的减弱并进一步导致线粒体结构及功能的异常和线粒体UPR的激活。

t6A37低修饰导致线粒体mRNA翻译过程中出现多种氨基酸错误掺入[1]
3 Osgepl1基因敲除小鼠线粒体基因组编码蛋白质翻译受损但是未对心脏产生显著影响
通过构建Osgepl1全身敲除的小鼠(由赛业生物提供),研究人员重点研究了该模型小鼠的心脏功能。发现Osgepl1-KO小鼠心脏线粒体编码的Mt-Cox2和Mt-Cox3的表达量显著下降,然而即使在20月龄模型小鼠的心脏功能检测中,这两种线粒体编码氧化磷酸化复合物IV蛋白质表达量的下调并未显著影响小鼠的心脏线粒体氧化磷酸化复合物的组装,心脏超声显示其射血分数、短轴收缩率以及每搏心输出量未发生显著变化,同时其寿命也未受到显著影响。

Osgepl1基因敲除小鼠线粒体基因组编码蛋白质翻译受损但是未对心脏产生显著影响[1]
研究结论
该研究首次发现了线粒体tRNA 37位t6A修饰缺失会导致mt-tRNAThr和mt-tRNALys上m1A9,m2G10修饰的异常升高及氨基酰化下降;同时发现该修饰的缺失导致其五种底物tRNA会错误地与mRNA配对使翻译精确性下降。这些功能紊乱共同导致线粒体功能和结构的异常。但在动物层面上t6A修饰缺失未对小鼠心脏功能及寿命产生显著影响。以上结果加深了人们对线粒体tRNA修饰的生物学功能的认识。
参考文献:
[1]Yong Zhang, Jing-Bo Zhou, Yue Yin, En-Duo Wang, Xiao-Long Zhou, Multifaceted roles of t6A biogenesis in efficiency and fidelity of mitochondrial gene expression, Nucleic Acids Research, 2024;, gkae013, https://doi.org/10.1093/nar/gkae013
赛业小鼠模型构建
赛业生物构建了Osgepl1基因敲除小鼠与条件性基因敲除小鼠,更有活体小鼠已加入『红鼠资源库』,快至2周交付!确保您在短时间内获得更具性价比的实验用鼠,为您的研究加点速~
Osgepl1 KO小鼠

小鼠福利,限定发放中~
品系名称:
C57BL/6NCya-Osgepl1em1/Cya
产品编号:
S-KO-13824
应用方向:
眼科,代谢,遗传,肝脏,肾脏,罕见病
Osgepl1 flox小鼠

小鼠福利,限定发放中~
品系名称:
C57BL/6JCya-Osgepl1em1flox/Cya
产品编号:
S-CKO-15344
应用方向:
眼科,代谢,遗传,肝脏,肾脏,罕见病



