长久以来,骨关节炎都是广泛存在的关节退行性变,目前以软骨为中心的OA发病机制观点正转向全关节模型。部分前沿研究显示软骨下骨退化是导致关节面覆盖软骨退化的重要触发点,进而导致关节软骨负荷改变,随后发展成骨关节炎。随着研究不断深入,不少结果提示毛细血管,尤其是H型血管与骨组织之间复杂的动态交流是骨建模和骨重塑过程中必不可少的。同时有研究指出敲除PDGFR-β基因可以影响肿瘤细胞中的病理性血管生成。然而,在骨关节炎进程中内皮源PDGFR-β调节软骨下H型血管的机制尚不清楚。
南方医科大学南方医院创伤骨科余斌团队在Bone Research发表了题为“Endothelial PDGF-BB/PDGFR-β signaling promotes osteoarthritis by enhancing angiogenesis-dependent abnormal subchondral bone formation”的文章。南方医科大学南方医院创伤骨科余斌教授为通讯作者。南方医科大学南方医院创伤骨科崔壮教授为该论文的第一作者。南方医科大学南方医院创伤骨科为该研究提供了技术和平台支持。该研究以前交叉韧带切除手术(ACLT)诱导创伤后骨关节炎小鼠这一模型为基础,探索了PDGFR-β在骨关节炎中对H型血管的调节机制。

图片来源:《Bone Research》
(https://www.nature.com/articles/s41413-022-00229-6)
研究材料
该实验使用了LoxP-flanked PDGFR-β(PDGFR-βlox/lox)和Cdh5-Cre小鼠(均由赛业生物提供)。
研究方法
该实验首先使用了组织化学、免疫荧光和组织形态学,用苏木精和伊红(H&E)染色计算钙化软骨(CC)与透明组织厚度之比、采用Safranin O/Fast Green (SOFG)染色检测软骨中的蛋白聚糖、采用免疫染色对软骨下骨的PDGFR-β, endomucin, CD31, nestin, lepR, MMP13, ATAMDTS, SOX9, Aggrecan, 和COL II抗体进行了染色,并使用DAPI对细胞核进行标记。实验使用了步态分析,冯·弗雷测试,流式细胞技术,酶联免疫吸附试验(ELISA)。
技术路线
01 骨关节炎中软骨下骨与CD31 hiEmcnhi ECs的PDGFR-β表达分析
02 构建PDGFR-β基因敲除小鼠和细胞模型
03 PDGFR-β影响关节炎发病功能分析
04 PDGFR-β影响关节炎发病机制分析
05 PDGFR-β/talin1/FAK复合物的模型建立
06 PDGFR-β/talin1/FAK复合物影响H型血管功能分析
研究结果

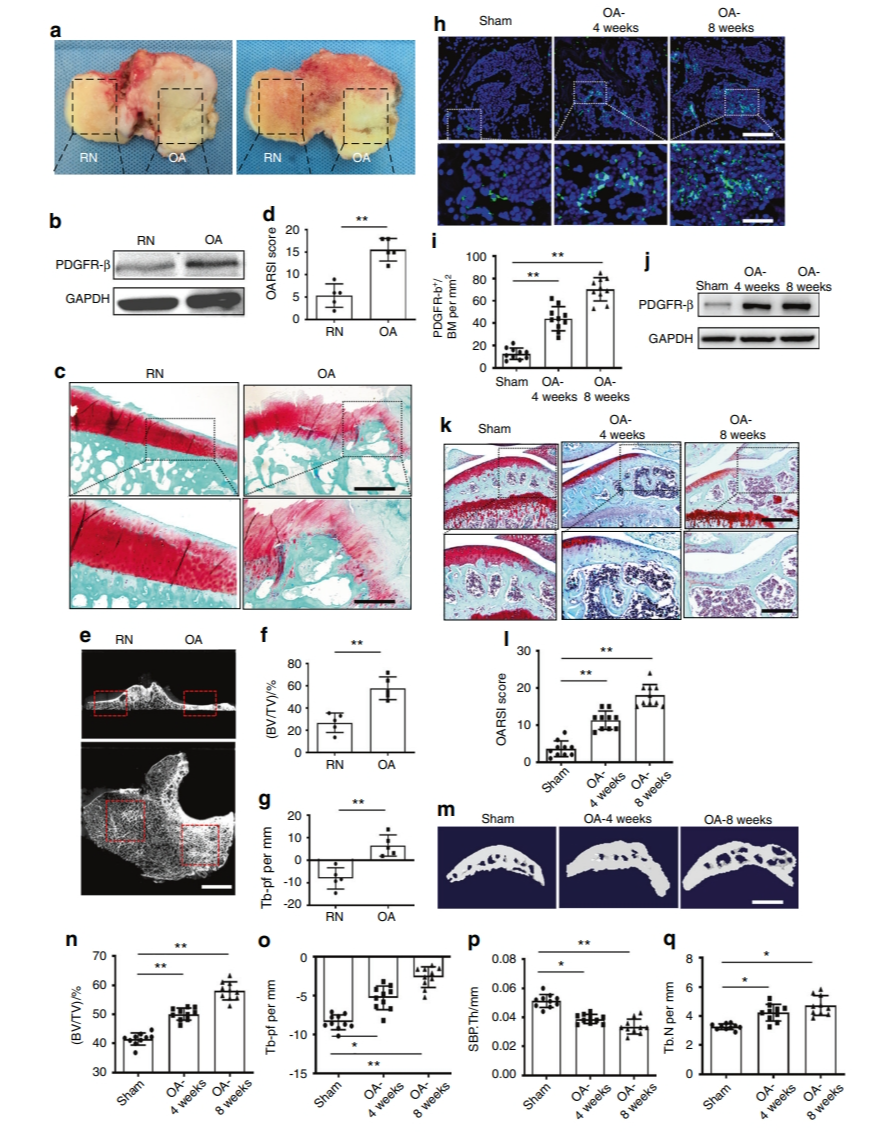
骨关节炎发病过程中,软骨下骨的PDGFR-β表达升高[1]
该研究首先采用了前交叉韧带切除手术(ACLT)诱导创伤后骨关节炎小鼠与假手术小鼠对比,使用Westren Blot技术显示出在OA患者的骨关节软骨下骨PDGFR-β的表达量会显著增加。其次使用了番红染色、细胞免疫染色技术发现,ACLT术后小鼠软骨下骨的软骨细胞量会减少且PDGFR-β表达显著增加。

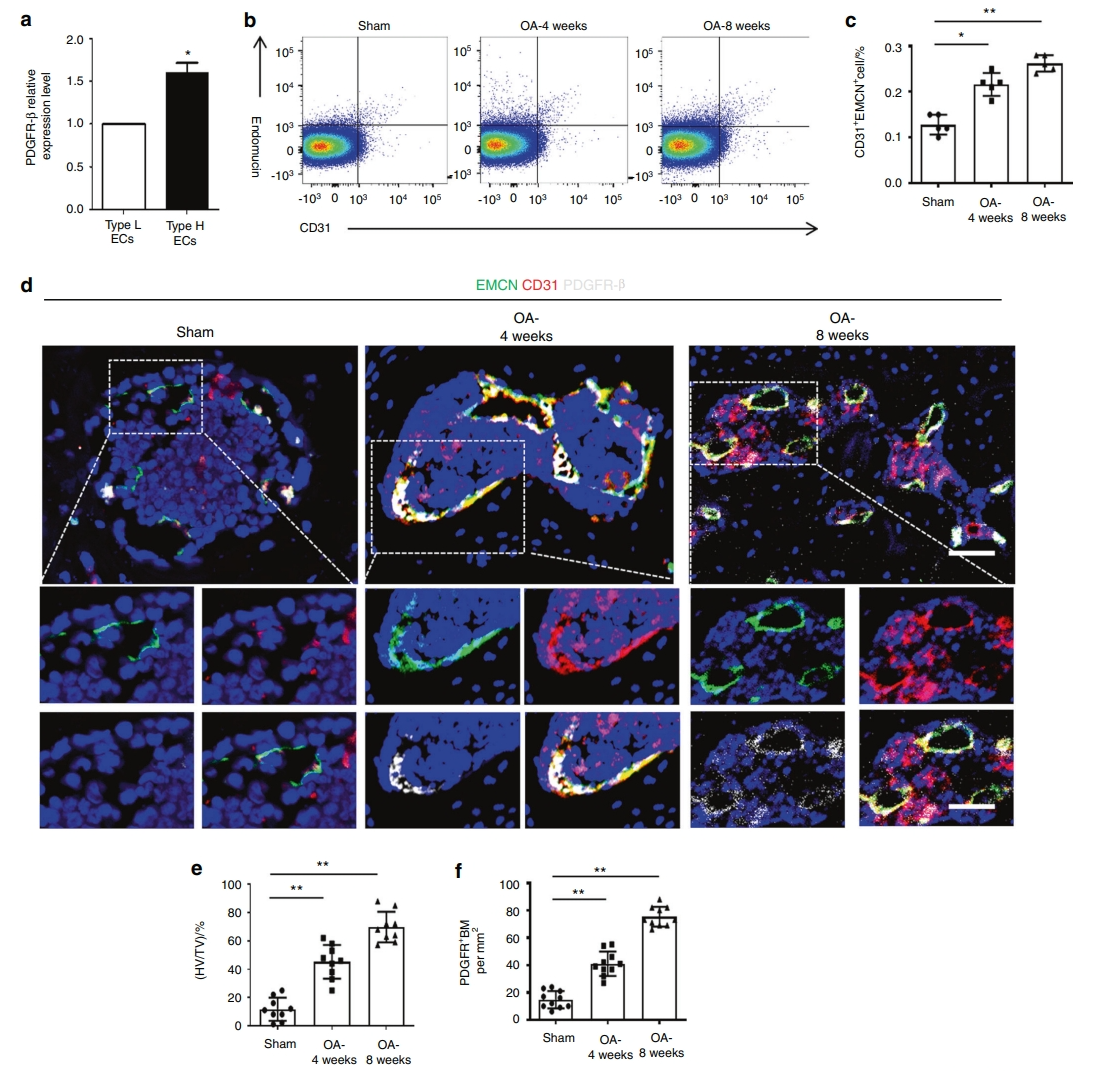
PDGFR-β在CD31 hiEmcnhi ECs中高表达[1]
首先qRT-PCR技术对从骨髓中取出的CD31 hiEmcnhi ECs和CD31 loEmcnlo ECs中PDGFR-β进行了检测,结果显示PDGFR-β在CD31 hiEmcnhi ECs中表达较高。随后通过FACS技术从OA术后4周、OA术后8周和空白组小鼠中分选软骨下CD31 hiEmcnhi ECs。再使用qRT-PCR、细胞免疫荧光染色技术,结果显示骨关节炎小鼠的CD31 hiEmcnhi ECs与PDGFR-β都会显著升高。

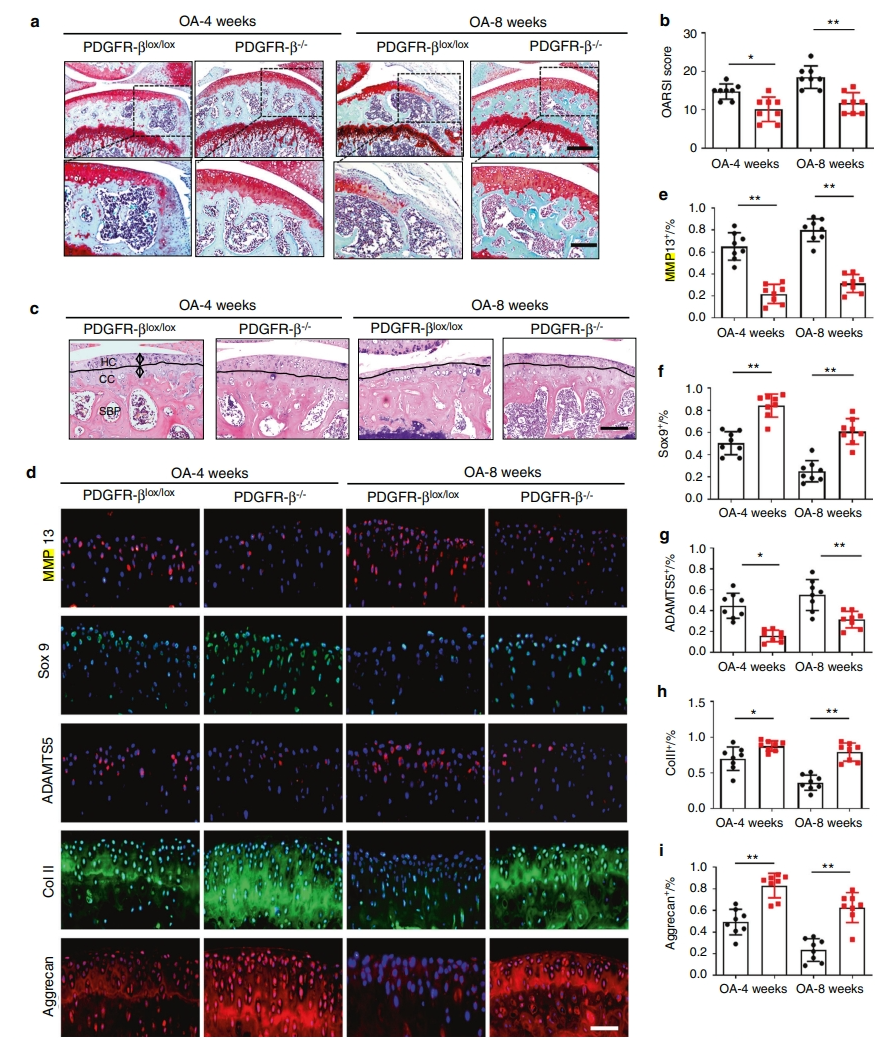
PDGFR-β基因敲除小鼠关节炎进程减缓[1]
为了探究骨关节炎进程是不是与PDGFR-β有关,研究采用了LoxP-flanked PDGFR-β和Cdh5-Cre小鼠(由赛业生物提供)构建PDGFR-β基因敲除小鼠进一步验证,使用SOFG染色、HE染色、免疫荧光染色技术,分别对OA术后4周和8周的PDGFR-β-/-与PDGFR-βlox/lox小鼠进行染色,对比软骨下骨化程度、软骨退化程度和MMP13、Sox9、ADAMTS5、ColII、Aggrecan的显影,结果表明PDGFR-β基因敲除小鼠的骨关节炎发展进程明显减缓。

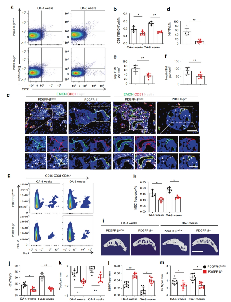
PDGFR-β-/-小鼠软骨下CD31 hiEmcnhi ECs减少[1]
研究为了验证CD31 hiEmcnhi ECs表达是否受到PDGFR-β影响,研究继续在PDGFR-β基因敲除的小鼠中验证,首先通过FACS从不对条件处理的PDGFR-βlox/lox和PDGFR-β−/−小鼠中分离CD31 hiEmcnhi ECs。再通过qRT-PCR和细胞免疫荧光染色技术,验证出敲除PDGFR-β后CD31 hiEmcnhi ECs表达将减少。

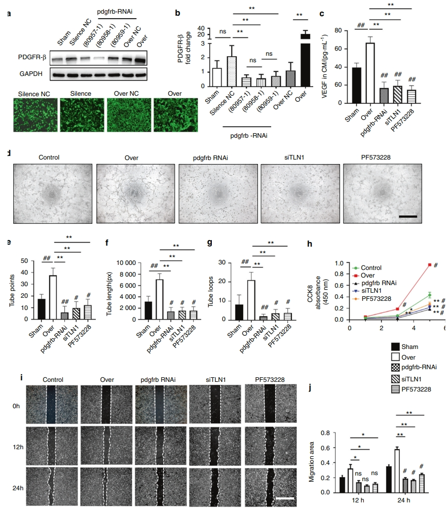
PDGFR-β通过形成PDGFR-β/talin1/FAK复合物在体内发挥作用[1]
为了探究现象背后的潜在机制,该研究使用了LC-MS/MS在BMEC中分析鉴定出了PDGFR-β结合蛋白FAK和TLN1。再通过免疫共沉淀技术确定了PDGFR-β与FAK、TLN1相结合。最后通过蛋白印迹技术,检测PDGFR-BB或FAK抑制剂或TLN1 siRNA处理的BMEC中FAK、TLN1和VEGF表达情况。结果显示PDGFR-BB可以激活PDGFR-β复合物并具有时间和剂量依赖性,而FAK抑制剂和TLN1都会抑制VEGFR表达。

PDGFR-β/talin1/FAK复合物促进血管生成[1]
为了进一步确认PDGFR-β/talin1/FAK复合物在血管生成中起到的作用。通过携带PDGFR-β基因病毒转染的方式,超表达和抑制PDGFR-β。使用ELISA技术确认VEGF在不同病毒转染的BMECs的表达情况,在试管形成实验中设置PDGFR-β过表达组、PDGFR-β抑制组、talin1抑制组和FAK抑制组研究BMECs的总回路、总分支点和总长度。再通过CCK-8和划痕实验检测以上条件下BMECs的增殖和运动量化分析。结果表明PDGFR-β通过与talin1、FAK形成复合物的形式来促进血管的生成。

内源性PDGFR-β可以抑制骨关节炎进程[1]
为了探索内源性PDGFR-β对于OA的影响,通过注射AAV9抑制内源性PDGFR-β在ACLT处理后小鼠的表达。使用免疫荧光技术对endomucin,CD31和LepR或Nestin染色,结果显示抑制PDGFR-β可以缓解ACLT术后小鼠关节炎病程。同时可以使OA小鼠骨小梁模式因子、软骨下骨骨板厚度、骨量/总组织体积和小梁骨数情况逆转趋向正常。并且研究通过SOFG染色技术显示出抑制PDGFR-β可以减缓软骨的降解。
研究结论
综上,目前的研究显示,研究者发现PDGFR-β在OA患者、老年小鼠和创伤性OA小鼠的软骨下骨中显著升高,并且PDGFR-β主要在软骨下骨中的CD31 hiEmcnhi ECs表达。值得关注的是,在软骨下骨局部注射AAV9抑制内源性特异性PDGFR-β后,异常的基于H型血管的骨形成和骨关节炎进程都缓解了。除此之外,该研究还发现了在PDGFR-β基因敲除小鼠的PDGFR-β会在ACLT术后4周后开始升高,这表明ACLT后升高的PDGFR-β可能有其他来源如周皮细胞。作者认为在OA的刺激下,软骨下单核破骨细胞前体释放出大量的PDGFR-BB,与CD31 hiEmcnhi ECs与周皮细胞上的PDGFR-β相结合,促进了周皮细胞向CD31 hiEmcnhi ECs募集,共同促进了在骨关节炎中基于异常H型血管的软骨下骨形成。
总而言之,PDGFR-β通过PDGFR-β/talin1/FAK通路促进H型血管的形成并导致异常的骨形成,并且抑制PDGFR-β或使其失去功能可以缓解骨关节炎的病程,此外,研究提供了在骨关节炎发展过程中内源性PDGFR-β调节血管形成与骨形成的机制。因此,PDGFR-β被确定成为了骨关节炎潜在有效的新靶点。
原文检索:
[1]Cui Z, Wu H, Xiao Y, Xu T, Jia J, Lin H, Lin R, Chen K, Lin Y, Li K, Wu X, Li C, Yu B. Endothelial PDGF-BB/PDGFR-β signaling promotes osteoarthritis by enhancing angiogenesis-dependent abnormal subchondral bone formation. Bone Res. 2022 Aug 29;10(1):58. doi: 10.1038/s41413-022-00229-6. PMID: 36031625; PMCID: PMC9420732.



