肥厚型心肌病(hypertrophic cardiomyopathy, HCM)是最常见的遗传性心肌病,发病率约为1/500,HCM以左心室不对称增厚和舒张功能受损为特征,是心力衰竭和心源性猝死的主要原因。目前仍有很大比例HCM患者(56.10%)未确定致病基因。因此,发现新的致病基因为揭示HCM发病机制及诊断治疗具有重要意义。

图片来源:《Circulation》
(https://www.ahajournals.org/doi/10.1161/CIRCULATIONAHA.123.064489)
2月16日,空军军医大学吴元明教授团队在心血管领域顶尖杂志《Circulation》(IF 37.8)上发表题为“FARS2 Deficiency Causes Cardiomyopathy by Disrupting Mitochondrial Homeostasis and the Mitochondrial Quality Control System”的研究论文,该研究通过分析一例HCM患者家系和1141名HCM患者人群数据,鉴定得到了一个导致HCM的新致病基因——FARS2,通过建立多种FARS2基因缺陷动物和细胞模型,明确FARS2缺陷会直接导致心肌细胞肥大、心肌组织结构与功能受损,最终引发心力衰竭。该病理过程与FARS2参与的线粒体功能稳态维持密切相关。通过靶向线粒体稳态调控通路可以部分挽救由于FARS2缺陷导致的线粒体功能障碍及心功能损伤。该研究首次揭示了FARS2对心肌功能维持的关键作用,并为未来FARS2缺陷相关心肌病治疗提供了思路。
空军军医大学博士研究生李博文、高级实验师刘芳芳为文章的第一作者,空军军医大学基础医学院吴元明教授、陈琨讲师、西京医院超声诊断科刘丽文教授为文章通讯作者。
研究材料
在这项研究中,作者采用Loxp-Cre系统构建心肌细胞特异性Fars2条件性敲除小鼠模型及Fars2条件性点突变小鼠模型(由赛业生物提供)以及腺相关病毒构建的基因过表达及敲减小鼠模型。
研究方法
在研究中采用了临床遗传学、细胞生物学、实验动物学、分子生物学及生物信息学等研究方法。
技术路线
01 分析一例HCM患者家系,结合1141HCM患者测序数据,筛选并鉴定得到7个FARS2基因突变,并明确突变体导致蛋白功能缺陷
02 FARS2心肌组织特异性诱导性敲除小鼠及斑马鱼出现心肌细胞肥大、心力衰竭、寿命缩短等表型
03 03.FARS2缺陷导致小鼠心功能受损、心肌细胞线粒体功能受损表型
04 通过转录组测序等方法确定FARS2缺陷导致mt-tRNAPhe合成、线粒体稳态调控及蛋白合成收到破坏
05 FARS2缺陷导致线粒体质量控制系统被破坏
06 通过干预线粒体质量控制系统可以挽救FARS2缺陷细胞模型的线粒体功能损伤表型
07 通过干预线粒体分裂通路可以挽救FARS2缺陷小鼠心肌功能及表型
研究结果

肥厚型心肌病中鉴定到的FARS2突变体的功能表征[1]
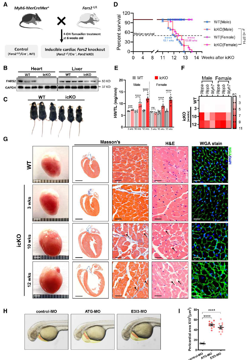
首先,作者在临床收集了一个HCM家系,通过全外显子测序及家系共分离分析明确FARS2 p.R415L为该家系的潜在致病突变。由于FARS2与心肌病之前的联系尚未报道,作者进一步分析了1141个HCM患者突变数据,鉴定到了另外6个疾病相关FARS2基因突变。为了探索突变体的相关功能,作者利用分子对接模拟、mRNA、蛋白稳定性及线粒体定位分析,明确突变体导致蛋白稳态或线粒体定位能力受损,提示各突变体可能导致FARS2缺陷。此外,作者构建了小鼠组成型心肌细胞特异性FARS2 p.R415L点突变小鼠模型(由赛业生物提供),并发现FARS2 p.R415L点突变小鼠在4周龄出现了心室壁增厚等表型。进一步证实了FARS2 p.R415L点突变的潜在致病性。

FARS2缺陷会导致心肌细胞肥大、心力衰竭及猝死[1]
为了探究FARS2缺陷是否直接导致心肌病,作者构建了FARS2心肌细胞特异性诱导型敲除小鼠(icKO)。研究数据表明,FARS2缺陷导致小鼠生存期大大缩短,且与性别无关。诱导敲除后,心脏组织出现进行性重量增加、肥厚marker基因表达量增加、心肌纤维化轻微增加、心肌细胞增粗等表型。为了探究FARS2缺陷导致心肌病的物种保守性,作者构建了fars2缺陷斑马鱼模型,结果表明fars2缺陷导致斑马鱼心前充血增加、心力衰竭、心包水肿。

FARS2缺陷导致心肌和线粒体功能缺陷[1]
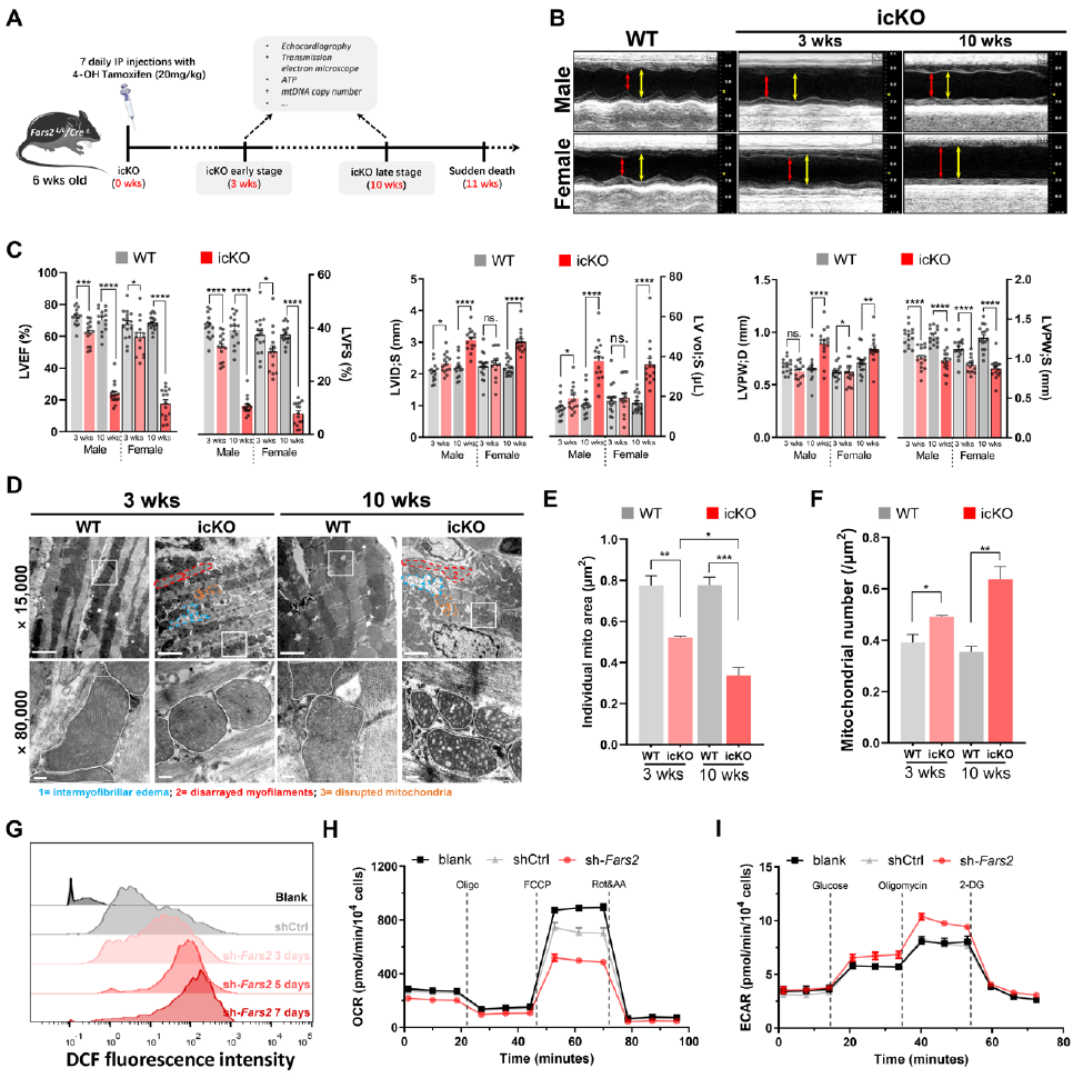
为了进一步明确FARS2缺陷所导致的心脏表型,作者对敲除3周(敲除早期)和敲除10周(敲除晚期)的小鼠进行了超声心动图检测。结果提示FARS2缺陷导致小鼠心功能受损,且随着时间延长进一步加重。透射电镜结果显示icKO小鼠出现线粒体碎片化、纤维水肿和肌丝紊乱,且线粒体内出现了“华夫饼”样形态学重塑表型。此外,FARS2缺陷大鼠原代心肌细胞表现为有氧氧化能力大幅降低、糖酵解能力轻微增加,提示线粒体功能受损。

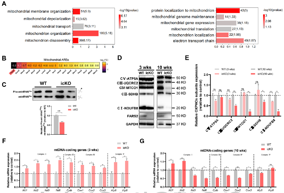
icKO心脏线粒体稳态和蛋白质合成功能缺陷[1]
作者通过转录组测序及进一步的验证初步探索了FARS2缺陷导致肥厚型心肌病表型的可能分子机制,认为线粒体稳态在疾病发展过程中发挥着重要作用。通过KEGG及GO富集分析发现线粒体稳态相关通路显著富集,结合前期的心脏表型及亚细胞线粒体形态改变,作者聚焦于线粒体相关自噬和线粒体动力学通路。首先,作者检测了线粒体OXPHOs含量及mtDNA编码蛋白含量,发现icKO晚期FARS2缺陷严重影响了mtDNA编码基因的表达,进而影响了线粒体呼吸复合物含量,导致线粒体功能异常,具体体现在ATP含量的下降、活性氧水平的升高。而icKO早期这种变化并不显著,与所观察到心脏功能异常表型不一致,通过对mtDNA编码基因转录本的检测,作者认为icKO早期mtDNA编码基因转录本代偿性升高可能增加了线粒体内蛋白合成效率,进而观察到OXPHOs蛋白含量没有显著改变。

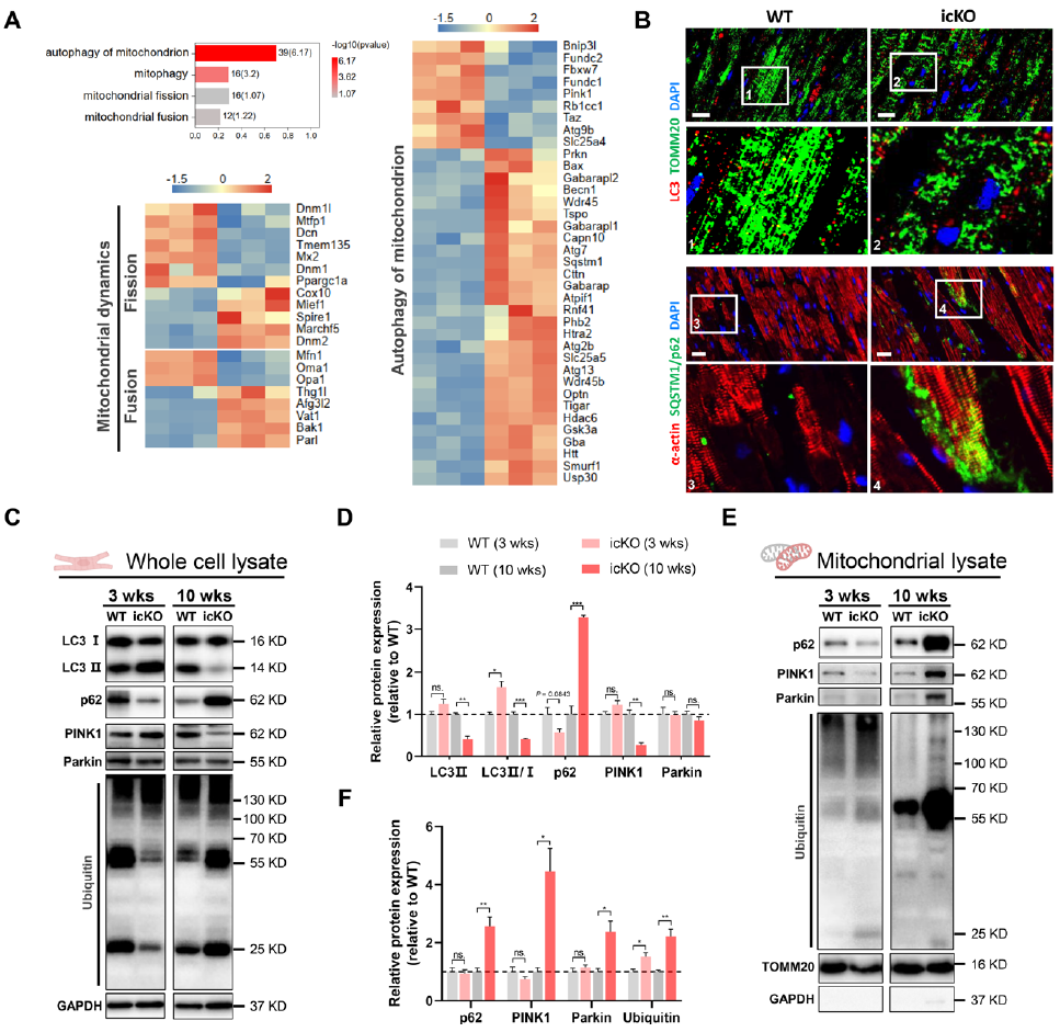
FARS2缺陷扰乱了线粒体质量控制系统[1]
当线粒体功能受损时,细胞内拥有一个复杂的分子网络来恢复线粒体稳态。那么,线粒体稳态调节通路相关分子在icKO早期和晚期发生了什么改变呢?线粒体稳态调节通路主要包括线粒体相关自噬、线粒体融合与分裂、线粒体生物合成等。首先,作者选择从全细胞和线粒体两个维度进行研究。通过检测线粒体相关自噬通路关键分子的改变情况,作者观察到在icKO早期,细胞内自噬流显著增高,具体表现为LC3Ⅱ/Ⅰ升高、p62降低。作者猜测,细胞内自噬流增强主要是为了通过激活线粒体相关自噬清除受损线粒体。通过一系列的实验验证,作者认为FARS2缺陷后,线粒体相关自噬通路持续被激活,导致PINK1/Parkin/线粒体外膜蛋白泛素化增加,然而细胞后期缺少成熟的自噬泡,因此没有足够的自噬泡用于清除被泛素标记的线粒体外膜蛋白,最终导致线粒体稳态异常。
由于线粒体自噬通路需要线粒体经过分裂将受损部分线粒体分裂出去,因此,作者进一步观察了FARS2缺陷后心肌细胞内线粒体动力学改变情况。从结果上来看,icKO晚期线粒体分裂蛋白DRP1在线粒体上的显著募集、线粒体外膜融合蛋白MFN1及内膜融合蛋白OPA1的显著降低均说明线粒体趋向于线粒体碎片化,这些结果与前期透射电镜中观察到的线粒体碎片化相一致。此外,组织线粒体免疫荧光染色也进一步验证了这一结果。而在icKO早期,这些变化并不明显,这可能是由于分裂后的线粒体通过自噬被及时清除所导致的。

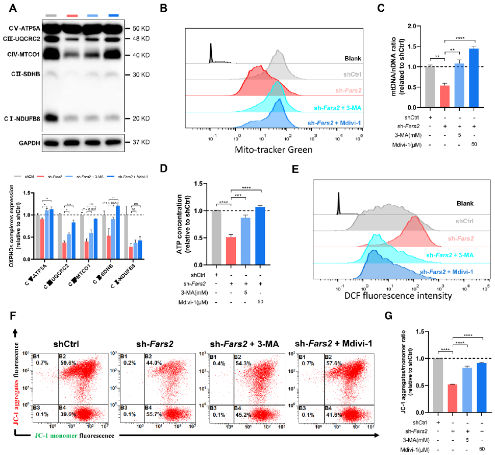
3-MA和Mdivi-1减轻了大鼠原代心室肌细胞中FARS2缺陷诱导的线粒体失稳态[1]
为了进一步明确自噬和线粒体分裂在FARS2缺陷所导致的心肌细胞线粒体失稳中的重要作用并寻找其具体分子机制,作者利用自噬抑制剂3-MA和线粒体分裂抑制剂Mdivi-1处理大鼠原代心肌细胞。首先,3-MA和Mdivi-1处理后抑制了由于FARS2缺陷所导致的线粒体自噬通路,3-MA处理后显著降低了DRP1的S616和S637的磷酸化及FIS1含量,两种抑制剂处理后恢复了由于FARS2缺陷所导致的线粒体外膜融合蛋白MFN1及MFN2含量的降低。对线粒体表型进行进一步检测,结果显示两种试剂处理后部分挽救了线粒体碎片化结局。令人兴奋的是抑制自噬和线粒体分裂后,部分挽救了由于FARS2缺陷导致线粒体功能损伤的表型,具体表现为线粒体OXPHOs含量部分恢复,ATP升高、活性氧降低、线粒体膜极性恢复、线粒体DNA拷贝数升高、线粒体含量升高等。

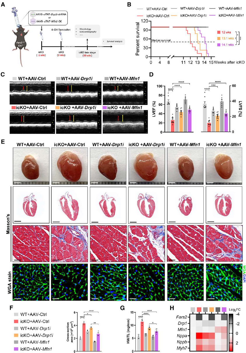
AAV9介导的Drp1敲减或Mfn1过表达可减轻Fars2缺陷引起的心肌功能障碍,并延长小鼠的寿命[1]
为了明确线粒体分裂及线粒体相关自噬在FARS2缺陷导致线粒体功能障碍中的作用及寻找可能的治疗策略,作者在体内使用了AAV9介导的Drp1-shRNA和Mfn1的过表达病毒,通过心肌点注射的方式对小鼠进行表型挽救。结果显示,Drp1的敲减和Mfn1的过表达均可以部分缓解疾病的进展,敲除后10周的心肌肥厚程度轻于对照组(icKO+AAV9-Ctrl),表现为心脏重量较轻、心功能受损程度较轻。并且Mfn1过表达组的作用要优于Drp1敲减组。另外,两种不同的策略均延长了小鼠的生存期,并且Mfn1过表达组的生存期要更长一些。综合这些结果表明,通过干预线粒体动力学可以部分挽救由于FARS2缺陷所导致的小鼠心肌肥厚,并显著延长了小鼠的生存期。进一步证明了FARS2缺陷所导致的线粒体碎片化在心肌病理学进程中的作用,并建立了一种可能的基因治疗策略。
研究结论

本研究首次报道FARS2是遗传性心肌病的潜在致病基因。FARS2缺陷通过破坏线粒体稳态和扰乱线粒体质量控制系统导致心肌肥厚。该研究不仅揭示了FARS2在心脏中的生物学功能,而且为线粒体氨酰tRNA合成酶相关心肌病的分子诊断、预防和FARS2相关心肌病的治疗提供了新的见解。
原文检索:
[1]Li B, Liu F, Chen X, et al. FARS2 Deficiency Causes Cardiomyopathy by Disrupting Mitochondrial Homeostasis and the Mitochondrial Quality Control System[J]. Circulation, 2024.
赛业小鼠模型构建
赛业生物构建了Fars2基因敲除小鼠与条件性基因敲除小鼠,更有活体小鼠已加入『红鼠资源库』,快至2周交付!确保您在短时间内获得更具性价比的实验用鼠,为您的研究加点速~
Fars2 KO小鼠

品系名称:
C57BL/6JCya-Fars2em1/Cya
产品编号:
S-KO-13224
应用方向:
代谢,内分泌,心血管,眼科,肝脏,肾脏,罕见病
Fars2 flox小鼠

品系名称:
C57BL/6JCya-Fars2em1flox/Cya
产品编号:
S-CKO-14699
应用方向:
代谢,内分泌,心血管,眼科,肝脏,肾脏,罕见病



