越来越多的 COVID-19 患者出现神经系统异常表现,其中最常见的是嗅觉障碍、味觉障碍和头痛,其次是癫痫发作、中风和急性炎症性多发性神经病(又称格林-巴利综合征)。最近利用 hPSC 衍生的类器官模型进行的研究证实,中枢神经系统内的脉络丛细胞极易受到严重急性呼吸系统综合征冠状病毒 2(SARS-CoV-2)的感染。但对于DA 神经元如何对 SARS-CoV-2 感染做出反应以及 SARS-CoV-2 诱导的分子变化尚不清楚。
近段时间,来自美国威尔康奈尔医学院外科系的研究人员发现 hPSC 衍生的中脑多巴胺(DA)神经元对 SARS-CoV-2 感染具有容许性。在相同的实验条件下, hPSC 衍生的皮质神经元对 SARS-CoV-2 感染不具有容许性,旨在证明并非所有神经元群对病毒感染都具有相同容许性的观点,以及试图确定 DA 神经元如何对 SARS-CoV-2 感染做出反应,并确定 SARS-CoV-2 诱导的分子变化。

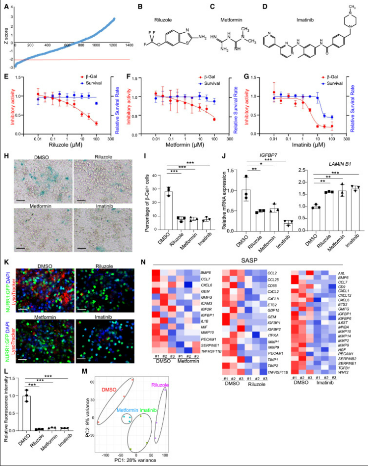
结果显示,SARS-CoV-2感染的DA神经元具有高表达LMO3和缺乏CALB1表达的特征。因此,具有类似 A9 亚型特征的 DA 神经元可能特别容易受到 SARS-CoV-2 的感染。结果还表明SARS-CoV-2 感染会引发 DA 神经元的细胞衰老。与同源的 2 拷贝或 0 拷贝 iPSC 衍生的 DA 神经元相比,SNCA 4 拷贝 iPSC 衍生的 DA 神经元显示出更高的 SARS-CoV-2 感染率。SNCA 4拷贝iPSC衍生的DA神经元在感染SARS-CoV-2后显示出最高的β-gal活性、溶酶体积累和总α-Syn,这表明SARS-CoV-2感染和PD致病突变可能具有协同或叠加活性。最后利鲁唑、二甲双胍和伊马替尼被确认可阻断SARS-CoV-2介导的DA神经元衰老,这可能是通过抑制病毒感染发挥作用。

利鲁唑、二甲双胍和伊马替尼能挽救 SARS-CoV-2 诱导的 DA 神经元衰老
总之,DA神经元可能是SARS-CoV-2感染的目标,而SARS-CoV-2感染又可能引发炎症和细胞衰老反应。
参考文献:
Yang L, Kim TW, et. SARS-CoV-2 infection causes dopaminergic neuron senescence. Cell Stem Cell. 2024 Jan 10:S1934-5909(23)00442-3. doi: 10.1016/j.stem.2023.12.012. Epub ahead of print. PMID: 38237586.



