阿片类药物具有强大的成瘾性。临床观察发现,阿片类药物滥用者除了早期戒断症状外,还常伴有不同程度的抑郁症状及较高的自杀率,但该现象产生的机制仍不清楚。伏隔核(NAc)是协调奖励和厌恶过程的主要脑区,其同时接受大脑皮层、边缘系统和丘脑等多个区域的神经投射,被认为是治疗药物成瘾的关键靶点。NAc中约95%的神经元是中型多棘神经元(MSN),可进一步分为多巴胺D1或D2受体表达神经元。
尽管有证据表明,NAc中Kappa阿片受体(KOR)在药物成瘾相关行为中有重要用,然而D1和D2 MSN上的KOR如何调控阿片类药物戒断后产生的躯体或情绪障碍,目前仍然知之甚少。近年的临床前研究和临床病例均报告了NAc的深部脑刺激(DBS)可缓解药物成瘾相关症状,然而DBS产生治疗效果的机制仍然是个谜。此外,高频DBS(>100Hz)作用通常较为短暂,停止治疗后的症状复发率高。因此,有必要根据细胞特异性神经环路优化DBS治疗方案,以缓解阿片戒断后的早期(躯体)和长期(心理)症状并阻止成瘾复发。
近日,西安交通大学赖江华/王云鹏团队在Journal of Clinical Investigation发表了题为“Nucleus accumbens D1/D2 circuits control opioid withdrawal symptoms in mice”的文章。该研究聚焦于NAc中D1和D2 MSN神经微环路,发现基底外侧杏仁核(BLA)至NAc D1 MSN通路控制吗啡戒断后的抑郁样行为,丘脑室旁核(PVT)至NAc D2 MSN通路控制纳洛酮诱导的急性戒断症状。

图片来源:《Journal of Clinical Investigation》
(https://www.jci.org/articles/view/163266)
研究材料
在这项研究中,研究人员使用了SPF级C57小鼠、Drd1-Cre、Drd2-eGFP、Drd1-tdTomato、KORflox/flox等转基因小鼠进行机制研究。其中使用的KORflox/flox和CMV-Cre小鼠由赛业生物提供。此外,研究人员还运用了组织特异表达的AAV病毒、小分子抑制剂等进行分子机制研究。
研究方法
作者采用了多种实验技术,包括DBS、光遗传、化学遗传分析神经环路的行为学调控作用。通过多种组织特异表达的病毒转染、小分子抑制剂、WB、qPCR、电生理和各种组织学染色实验确定了调控的分子机制。
技术路线
01 建立慢性吗啡成瘾小鼠模型,确认小鼠长期戒断后出现抑郁样症状
02 通过ROC和Yoden指数算法分选抑郁易感和抵抗的小鼠亚群
03 研究抑郁易感小鼠PVT/BLA→NAc环路突触改变及对成瘾相关行为的调控作用
04 分析KOR对NAc D1和D2 MSN的作用机制
05 探索优化的DBS对吗啡成瘾小鼠戒断症状和抑郁样行为的治疗效果
研究结果
首先,为确认阿片类药物长期戒断后出现抑郁症状,作者统计了576例海洛因滥用者中有约29%的人出现不同程度的抑郁症状。之后作者通过慢性吗啡给药建立小鼠成瘾模型,检测并确认了小鼠戒断后出现抑郁样行为。有趣的是,作者发现吗啡戒断小鼠的抑郁行为具有较大组内差异,通过ROC及Yoden指数分选出抑郁易感和抵抗的小鼠亚群,并发现具有抑郁样表型的吗啡戒断小鼠亚群更易出现应激诱导的条件位置偏爱(CPP)的复发。之后作者通过c-Fos染色发现抑郁易感组小鼠NAc神经元被显著激活,病毒示踪技术提示丘脑室旁核(PVT)和基底外侧杏仁核(BLA)投射向NAc的神经元可能参与了相关调控过程。

具有抑郁样表型的吗啡戒断小鼠亚群更易诱导CPP复发[1]
为评估抑郁易感小鼠NAc D1和D2突触可塑性改变,作者通过光遗传技术检测了表达不同荧光的D1和D2神经元的电活动,发现PVT投射向NAc D2 MSN的突触效率增加,而BLA投射向NAc D1 MSN的突触效率降低。作者随后尝试使用高频DBS刺激NAc,发现130Hz DBS部分减轻了抑郁样症状,但无法阻止CPP复发,也未逆转D1 MSN突触效率,表明高频DBS对抑郁易感小鼠的治疗作用有限。

抑郁易感小鼠显示PVT→NAc D2突触效率增加,BLA→NAc D1突触效率降低[1]
随后,作者首先对PVT→NAc D2 MSN的作用进行了解析,发现光遗传低频刺激(1Hz)可以诱导PVT→NAc D2 MSN的突触效率显著降低。作者继而在小鼠PVT中注射表达ChR2的光遗传病毒并在NAc埋置光纤,以实现在体调控PVT→NAc环路活性。结果发现抑制该环路可显著减轻纳洛酮诱导的戒断反应,但无法阻止CPP复发。
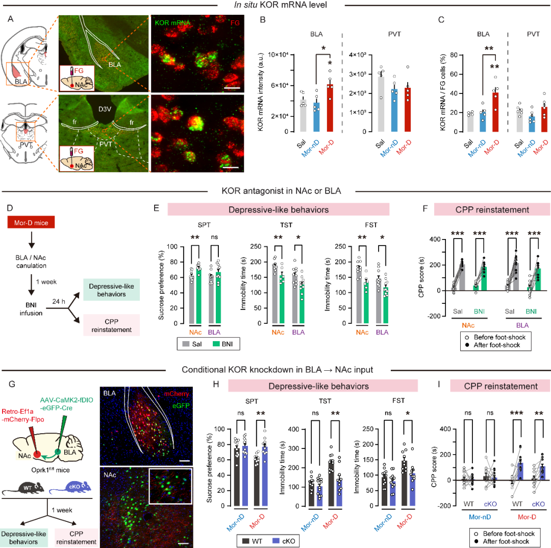
NAc D1和D2 MSN表面的阿片受体对突出效率具有重要调控作用。作者发现抑郁易感组小鼠NAc中MOR和DOR表达无差异,而KOR表达显著增高。逆行神经示踪技术结合荧光原位杂交发现,抑郁易感组小鼠BLA→NAc神经元的KOR mRNA高表达,而KOR拮抗剂可缓解抑郁样症状,但无法阻止CPP复发。作者进一步通过KOR-flox小鼠结合病毒注射技术敲除BLA→NAc神经元的突触前KOR,发现抑郁样症状被逆转,表明BLA→NAc通路上的KOR对于吗啡戒断小鼠的抑郁样症状至关重要。

BLA→NAc环路上的KOR调控吗啡戒断小鼠的抑郁样症状[1]
作者随后利用病毒介导双光遗传系统和D1-Cre鼠对BLA→NAc D1 MSN的作用进行了解析,发现光激活BLA→NAc D1 MSN的同时给与KOR拮抗剂norBNI显著提升了抑郁小鼠D1 MSN神经元的突触效率。在体实验发现,50Hz光刺激+norBNI治疗缓解了抑郁样症状并阻止CPP复发。

BLA→NAc D1通路双向调节抑郁样行为和应激诱导的CPP复发[1]
以上光遗传方案为是否可以应用到在体DBS治疗中回答了该问题,作者根据光刺激频率采用了50Hz DBS刺激NAc,同时给与D1受体激动剂和KOR拮抗剂的联合治疗方案。结果发现,该治疗方案显著激活了NAc神经元,缓解了吗啡戒断小鼠抑郁样症状并阻止CPP复发。
![BLA→NAc D1通路双向调节抑郁样行为和应激诱导的CPP复发[1] BLA→NAc D1通路双向调节抑郁样行为和应激诱导的CPP复发[1]](/uploads/allimg/20250806/-250P6121442952.png)
BLA→NAc D1通路双向调节抑郁样行为和CPP复发[1]
研究结论

该研究系统地评估了吗啡成瘾后产生的戒断症状和小鼠在长期戒断后的情绪状态。作者发现BLA→NAc D1和PVT→NAc D2神经环路突触功能发生改变,且这些环路分别调控了抑郁样行为和戒断症状。特别是,50Hz DBS刺激结合KOR拮抗剂的治疗方案可显著恢复小鼠突触缺陷,防止吗啡戒断后的抑郁症状和成瘾行为。该研究为阿片类药物戒断期间消极情感状态的突触机制提供了新的信息,并为阿片类药物使用障碍的DBS治疗的临床实践提供新的思路。
原文检索:
[1] Zhu Y, Wang K, Ma T, Ji Y, Lou Y, Fu X, Lu Y, Liu Y, Dang W, Zhang Q, Yin F, Wang K, Yu B, Zhang H, Lai J, Wang Y. Nucleus accumbens D1/D2 circuits control opioid withdrawal symptoms in mice. J Clin Invest. 2023 Aug 10:e163266. doi: 10.1172/JCI163266. Epub ahead of print. PMID: 37561576.
赛业小鼠模型构建
赛业生物构建了Oprk1(KOR)基因敲除小鼠与条件性基因敲除小鼠,更有活体小鼠已加入『红鼠资源库』,快至2周交付!
Oprk1 KO小鼠
(KOR KO)

品系名称:
C57BL/6J-Oprk1em1C/Cya
产品编号:
S-KO-03517
应用方向:
神经系统,癌症,眼科,遗传,肠胃,精神,皮肤
Oprk1 flox小鼠
(KOR flox)

品系名称:
C57BL/6J-Oprk1em1Cflox/Cya
产品编号:
S-CKO-04118
应用方向:
神经系统,癌症,眼科,遗传,肠胃,精神,皮肤
Cre工具鼠模型构建
赛业生物药物筛选评价小鼠模型平台构建了CMV-Cre小鼠,可为研究人员提供Cre工具鼠、诱导型Cre工具鼠、荧光标记模型等多类型工具鼠模型,助力新药研发。




