肥胖问题的蔓延导致了代谢性疾病、心血管疾病乃至癌症等健康隐患的急剧增加,全球范围内已有超过9亿人受影响。锻炼和服用抗肥胖药物的减肥效果和安全性并不理想,于是饮食调节作为肥胖管理的有效策略和基石备受关注。在这一背景下,生酮饮食(KD)崭露头角,成为肥胖管理的一种备受关注的替代选择。生酮饮食以高脂肪、充足蛋白质和极低碳水化合物(甚至无碳水化合物)为特点。其在调整身体代谢方面表现出潜在的益处。在动物模型中,生酮饮食已被证实具有降低血糖、增强胰岛素敏感性,甚至延长寿命和“健康寿命”的潜在效果。目前,生酮饮食正在被广泛评估其在多囊卵巢综合征、多囊肾病、慢性疼痛、神经退行性疾病、流感病毒感染、肿瘤生长和癌症等领域的潜在应用。然而,尽管其受到热切关注,其潜在机制仍未知。
生长分化因子15(Growth differentiation factor 15, GDF15)属于转化生长因子TGF-β超家族中的成员,首次发现于1997年。血液中GDF15的升高与多种疾病密切相关,包括癌症,心血管疾病、肥胖、糖尿病等,是监测病程进展的可靠预测因子。研究表明GDF15主要是通过抑制食欲发挥其生物学作用,而生酮饮食能显著降低机体的食物(能量)摄入,那么生酮饮食与GDF15 在体重管理中是否存在潜在关联?
西北农林科技大学吴江维教授团队联合多家单位近日在《Cell Metabolism》杂志上发表论文,首次揭示了GDF15是生酮饮食发挥体重管理作用的主要决定因素,并进一步揭示了其作用机制。

图片来源:《Cell Metabolism》
(https://doi.org/10.1016/j.cmet.2023.11.003)
研究材料与方法
此次研究以高脂饮食诱导的肥胖小鼠为模型,探究了生酮饮食对体重管理的作用。研究者还使用了小型猪模型和检测肥胖人群进食生酮饮食前后的GDF15水平。在分析GDF15作用时,研究人员使用了赛业生物提供的Gdf15 KO(产品编号:S-KO-07013)和Gfral KO(产品编号:S-KO-09987)小鼠。研究者还是用了转录组测序,免疫荧光染色等方法。
技术路线
01 通过小鼠模型探究GDF15在生酮饮食发挥体重管理功能中的作用
02 在小型猪和肥胖人群中进一步验证
03 通过转录组测序,荧光染色等方法明确了肝脏PPARγ调控GDF15
04 通过小鼠模型明确生酮饮食下肝脏组织PPARγ与GDF15之间的关系
研究结果
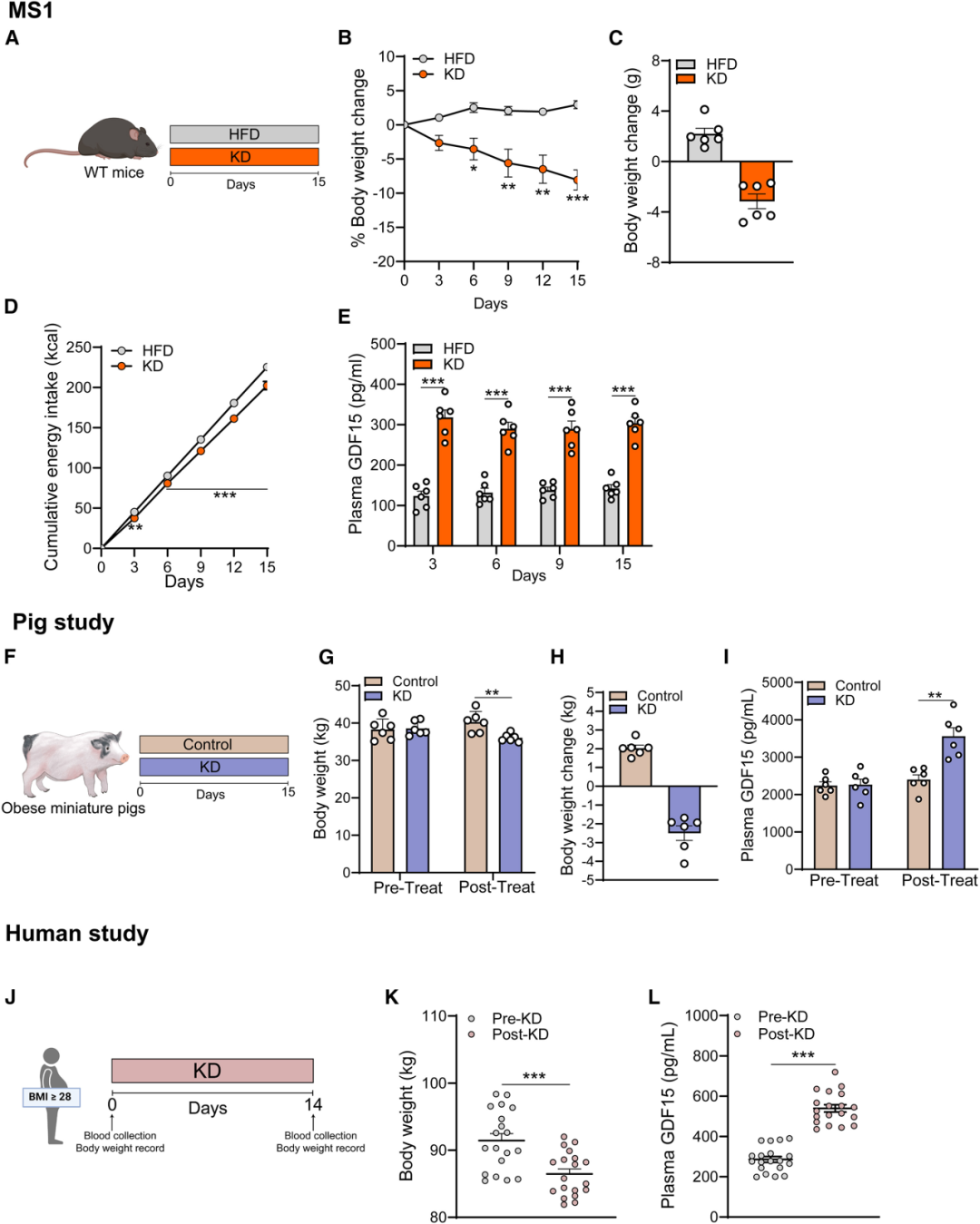
1 .生酮饮食条件可降低小鼠、猪和人类的体重,并导致循环GDF15升高

生酮饮食喂养可降低体重,同时循环GDF1水平升高[1]
为深入了解生酮饮食(KD)在体重管理中的作用,研究者首先在肥胖小鼠中进行了为期15天的KD和对照饮食喂养实验。研究者观察到,与高脂饮食(HFD)组相比,KD组的小鼠体重自第6天开始逐渐下降。研究者同时发现从第3天开始,KD组小鼠的累积能量摄入量开始减少,同时循环GDF15增加了约2倍。
为验证生酮饮食诱导的GDF15是否相对特异性,研究者测量了几种广泛使用的肥胖管理饮食的小鼠中的循环GDF15,包括地中海饮食、低脂肪饮食、高蛋白饮食、低血糖饮食和指数饮食,以及两种禁食方式:每隔一天禁食和限时进食。结果表明,在测试时间内,这些饮食类型无法提高小鼠循环中的GDF15水平。为进一步探究KD和GDF15之间关系,研究者在巴马小型猪模型上进行了进一步的验证。最后,研究人员对一组肥胖参与者进行为期2周的KD干预,发现在干预结束时,个体体重减轻,GDF15循环水平升高。综上所述,这些结果表明KD喂养可减轻体重并增加循环GDF15水平。
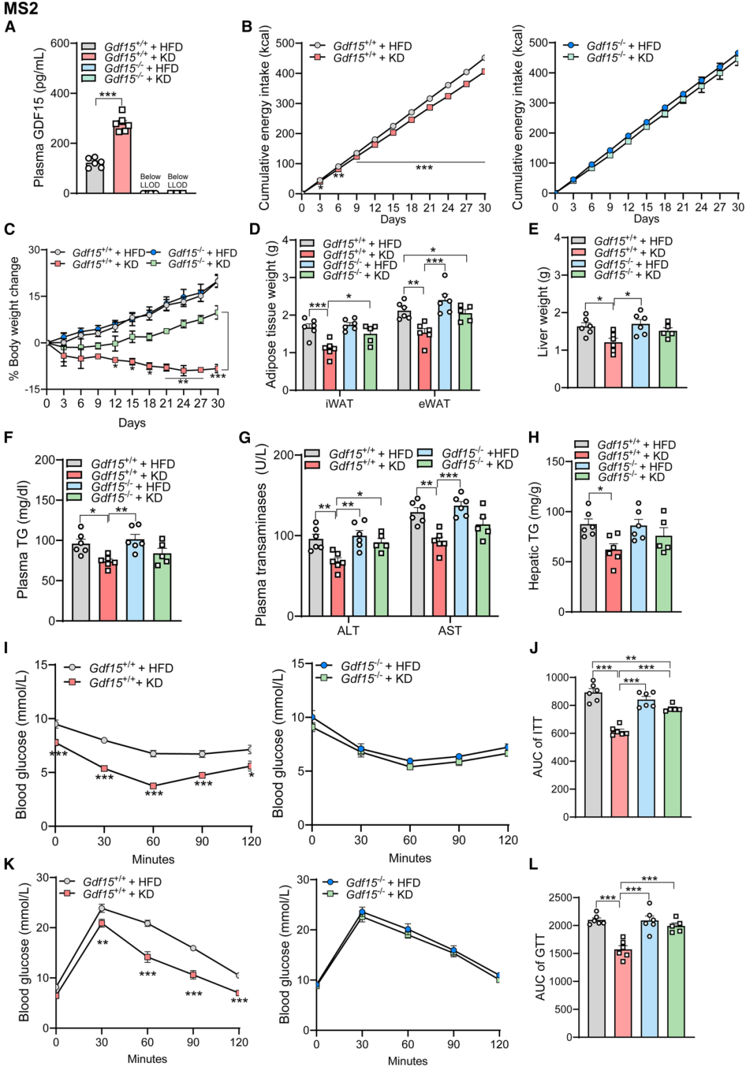
2.生酮饮食的体重管理效果需要GDF15
接下来研究人员试图研究GDF15在生酮饮食体重管理中的作用。为此,使用赛业生物提供的Gdf15全身性敲除(Gdf15−/−)小鼠并给予30天的生酮饮食。与上述短期喂养一致,30天的KD治疗显着增加了野生型(WT)小鼠中GDF15的循环水平,但在Gdf15−/−小鼠中则没有。KD喂养降低了WT鼠的累积能量摄入量和体重,但Gdf15−/−小鼠则没有。同样,生酮饮食喂养减少了WT小鼠的脂肪量和肝脏重量,但Gdf15−/−组的脂肪量和肝脏重量没有减少(图 2D和2E)。与体重减轻一致,生酮饮食降低了血浆甘油三酯(TG)(图2F)、丙氨酸转氨酶(ALT)和天冬氨酸转氨酶(AST)(图2G)以及肝脏TG含量(图2H)的血浆水平,并改善了葡萄糖耐量以及WT小鼠的胰岛素敏感性(图 2K-2L),而这些有益作用在缺乏GDF15的情况下并未显示出来。总的来说,这些结果表明 GDF15对于KD介导的小鼠肥胖管理是不可或缺的。

生酮饮食的体重管理效果需要GDF15[1]
3.生酮饮食诱导的GDF15产生源自肝脏
为了探究生酮饮食介导的GDF15产生主要来自哪个器官,研究者检查了组织组中的Gdf15基因表达,包括肝脏、肾脏、心脏、骨骼肌、回肠和结肠。与对照相比,在生酮饮食喂养的小鼠肝脏中观察到Gdf15 mRNA表达显着增加。值得注意的是,KD喂养的猪的肝脏中GDF15表达也显着增加。进一步的原位杂交研究表明,小鼠肝细胞中Gdf15表达升高,表明KD诱导的GDF15升高主要来自肝脏。
4.肝脏PPARγ直接调节Gdf15的转录
为了研究KD诱导的肝脏GDF15的转录调控,研究者对生酮饮食喂养的小鼠的肝脏进行了RNA测序(RNA-seq)分析。KEGG通路分析揭示了多个通路中差异表达基因(DEG)的富集,特别是PPAR信号通路,其中包括PPARγ及其靶标在内的15个基因在KD喂养后显着上调。这些结果通过qPCR分析进行了验证。此外,研究者发现生酮饮食喂养的猪肝脏中PPARγ mRNA显著增加。总之,这些结果表明PPARγ和GDF15之间可能存在相关性。进一步的双荧光素酶报告试验等发现PPARγ作为转录因子促进Gdf15转录和表达。
5.肝脏Gdf15过表达或重组GDF15给药可挽救Pparγ▵Hep小鼠中KD的代谢益处缺陷
为了确定生酮饮食对肝细胞PPARγ敲除小鼠的有益作用被消除是否是由于肝脏Gdf15表达减少和低循环GDF15所致,研究者进行了体内回补实验以恢复肝脏中的Gdf15表达。与接受AAV载体的Pparγ▵Hep小鼠相比,Gdf15的肝脏过表达引起小鼠GDF15分泌增加,恢复了KD喂养对能量摄入、体重减轻和脂肪减少的缺陷抑制。同样,肝脏中GDF15功能的增强可恢复KD喂养的Pparγ▵Hep小鼠受损的糖耐量并降低肝脏TG含量。

生酮饮食对PPARγ敲除小鼠的体重失效作用可以通过肝脏Gdf15过表达或rGDF15来恢复[1]
研究结论

总的来说,这项研究发现,生酮饮食通过激活肝脏组织PPARγ的转录活性,从而促进肝脏GDF15表达与分泌,升高血液循环GDF15水平,最终发挥体重管理作用的机制。
原文检索:
[1] Lu et al., GDF15 is a major determinant of ketogenic diet-induced weight loss, Cell Metabolism (2023), https://doi.org/10.1016/j.cmet.2023.11.003
赛业小鼠模型构建
赛业生物构建了Gdf15及Gfral基因敲除小鼠与条件性基因敲除小鼠,更有活体小鼠已加入『红鼠资源库』,快至2周交付!
Gdf15 KO小鼠

品系名称:
C57BL/6N-Gdf15em1C/Cya
产品编号:
S-KO-07013
应用方向:
神经系统,眼科,皮肤,遗传,癌症,骨骼,代谢,肾脏,血液,肌肉
Gdf15 flox小鼠

品系名称:
C57BL/6N-Gdf15em1Cflox/Cya
产品编号:
S-CKO-08066
应用方向:
神经系统,眼科,皮肤,遗传,癌症,骨骼,代谢,肾脏,血液,肌肉
Gfral KO小鼠

品系名称:
C57BL/6N-Gfralem1C/Cya
产品编号:
S-KO-09987
应用方向:
代谢研究,发育生物学,神经系统,信号转导,代谢,神经,分子生物学



