近年来,同型半胱氨酸血症一直被认为是心血管疾病、缺血性中风以及静脉栓塞的危险因素。若不经治疗,将不可避免地提高血栓形成的风险。血小板是源于巨核细胞的无核细胞质片段,其过度激活直接参与了血栓形成的发生和演进。尽管在普通人群和心血管高危人群中,高血小板计数与更高的心血管疾病和死亡率相关,但目前尚不清楚同型半胱氨酸血症是否对血小板生成产生影响。
2023年8月,南方医科大学南方医院肾内科聂静团队在Journal of Hematology & Oncology(IF=28.5)发表了題为“Hyperhomocysteinemia potentiates megakaryocyte differentiation and thrombopoiesis via GH-PI3K-Akt axis”的研究论文。南方医科大学南方医院肾内科聂静教授以及朱风新副研究员为该论文的共同通信作者。中国科学技术大学附属第一医院(安徽省立医院)肾内科博士后雷文静与南方医科大学南方医院肾内科博士研究生刘卓梁、苏芷园为该论文的共同第一作者。南方医科大学南方医院肾内科为该研究提供了技术和平台支持。
这项研究观察到高同型半胱氨酸血症(Hyperhomocysteinemia, HHcy)小鼠和斑马鱼的血小板计数增加。在调查了高血压患者中,发现血小板计数高于291×109/L的患者,血清中同型半胱氨酸总水平较高。通过单细胞RNA测序技术,研究揭示了Hcy对人脐带血CD34+细胞的转录组、细胞异质性以及巨核生成发育轨迹的影响。研究结果表明,Hcy通过GHR-PI3K-Akt轴促进了巨核细胞的分化。此外,Hcy对血小板生成的影响是独立于血小板生成素(TPO)的,因为在纯合子TPO受体(Mpl)突变小鼠和斑马鱼中,Hcy也会导致血小板计数的显著增加。值得注意的是,给予褪黑激素能够有效逆转Hcy诱导的血小板过度生成。

图片来源:《Journal of Hematology & Oncology》
(https://jhoonline.biomedcentral.com/articles/10.1186/s13045-023-01481-x)
研究材料
hUCB来源的CD34+细胞分化系统、C57BL/6J-Mplhlb219/J小鼠、Ghr−/−小鼠(赛业生物构建,产品编号:S-KO-02233)、斑马鱼Tg(mpl:eGFP)smu4、Tg(mpl:eGFP)smu4;mplsmu3。
研究方法
CSPPT人群数据分析,hUCB来源的CD34+细胞分化系统scRNA测序、小鼠骨髓巨核细胞Bulk RNA-seq测序,流式分析,免疫荧光等。
技术路线

研究结果
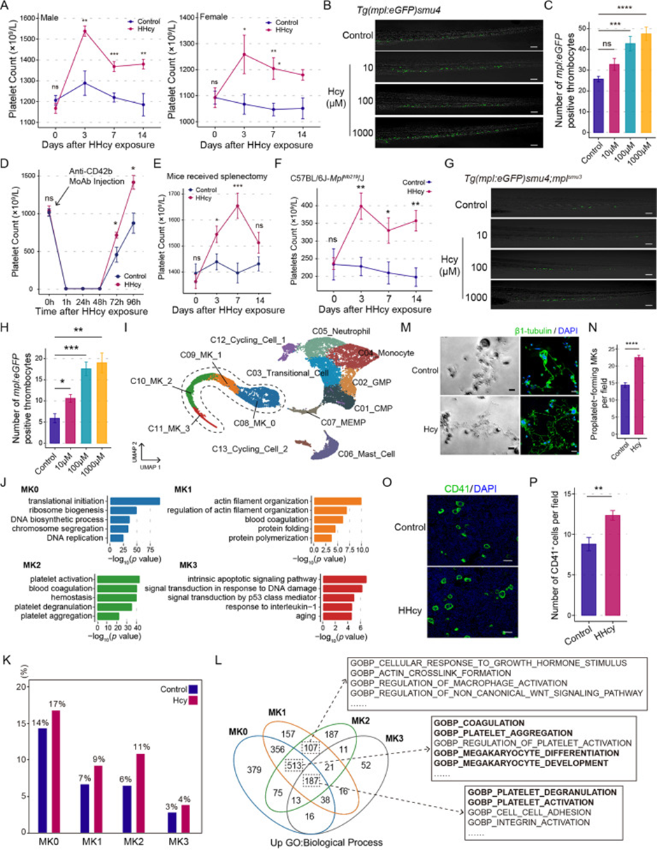
为了研究Hcy对巨核细胞(megakaryocytes, MKs)发育的影响,作者利用从人脐带血中获取的CD34+细胞进行了单细胞RNA测序。结果显示出13个细胞簇,其中包括4个MK簇。分析发现,MK0代表不太成熟的群体,MK2是成熟的血小板形成簇,而MK1则处于两者之间。MK3高度表达与凋亡信号传导相关的基因。伪轨迹分析揭示了从MK0到MK3的发育过程,具有“波状”基因表达模式。Hcy的增加显著提高了MK的百分比,尤其是MK2。进一步分析显示,Hcy促进了MK的分化,特别是在MK0-MK2阶段。这一结论通过进一步的实验数据得到支持。
另外,随着Hcy浓度的增加,前血小板体数量上升。在HHcy小鼠(添加蛋氨酸和同型半胱氨酸喂养造模获得)中,MK(CD41+)数量显著增加。流式细胞术结果显示,Hcy提高了MKs(CD41+CD42b+)的比例。这些结果表明Hcy对MK的发育具有正向调控作用。

图1 Hcy促进mk分化和血小板生成[1]
作者通过整合小鼠骨髓中的成熟巨核细胞Bulk RNA测序数据,发现HHcy中的巨核细胞中PI3K相关信号通路和对生长激素刺激的反应上调。HHcy增加磷酸化PI3K和磷酸化Akt的水平。PI3K抑制剂LY294002能阻断HHcy促进巨核细胞分化和血小板生成的作用。
此外,当生长激素受体在Meg-01细胞中被siRNA敲除后,HHcy诱导的p-PI3K和p-Akt水平明显下降。同样,在GHR-/-小鼠(赛业提供)体内,HHcy模型中未观察到血小板计数明显增加和PI3K-Akt信号激活。这表明,HHcy可能通过激活GHR-PI3K-Akt轴促进巨核细胞分化。
最后,单细胞RNA测序显示,褪黑激素能逆转HHcy增加巨核细胞亚群比例的效应、抑制小鼠体内HHcy促进血小板生成效应。此外,褪黑激素也减少了斑马鱼Tg(mpl:eGFP)smu4;mplsmu3中Hcy升高的血小板。总之,研究证明了HHcy在巨核细胞分化中的作用,并描述了可能的机制。

图2 Hcy通过GH-PI3K-Akt轴促进MKs分化[1]
研究结论
该研究首次发表了HHcy对促进巨核细胞分化和血小板生成的作用,进一步完善了HHcy相关血栓性疾病的发病机制,为控制HHcy相关疾病提供了新的治疗思路。
原文检索:
[1]Lei, W., Liu, Z., Su, Z. et al. Hyperhomocysteinemia potentiates megakaryocyte differentiation and thrombopoiesis via GH-PI3K-Akt axis. J Hematol Oncol 16, 84 (2023).
赛业小鼠模型构建
赛业生物构建了GHR基因敲除小鼠与条件性基因敲除小鼠,更有活体小鼠已加入『红鼠资源库』,快至2周交付!确保您在短时间内获得更具性价比的实验用鼠,为您的研究加点速~
GHR KO小鼠

小鼠福利,限定发放中~
品系名称:
C57BL/6N-Ghrem1C/Cya
品系编号:
KOCMP-14600-Ghr-B6N-VA
产品编号:
S-KO-02233
应用方向:
神经系统,肌肉,癌症,免疫,心血管,代谢,内分泌
打靶方案:

GHR flox小鼠

小鼠福利,限定发放中~
品系名称:
C57BL/6J-Ghrem1Cflox/Cya
品系编号:
CKOCMP-14600-Ghr-B6J-VA
产品编号:
S-CKO-02625
应用方向:
神经系统,肌肉,癌症,免疫,心血管,代谢,内分泌
打靶方案:



