蒽环类药物被广泛用于各种实体瘤和血液系统恶性肿瘤的治疗,包括多柔比星(Dox,又称阿霉素)、伊达比星等。然而,尽管这类药物在癌症治疗中具有良好的疗效,但药物会带来心脏毒性,导致心律失常、心室功能障碍和心力衰竭等并发症,从而严重影响患者的生活质量。因此,如何在不影响肿瘤治疗效果的前提下设计适当的疗法来对抗多柔比星诱导的心脏毒性,成了摆在研究人员面前的一道难题。
一些研究表明,热量限制(CR)不仅能有效抗癌,还能显著改善化疗引起的毒性。不过,这种方法在临床上的应用仍然有限,因为大多数患者很难坚持长期节食。目前的证据表明,组蛋白去乙酰化酶SIRT6可以模拟热量限制对寿命延长的影响,并改善葡萄糖稳态。SIRT6是许多癌症中的抑癌基因,可以催化组蛋白H3K9、H3K18和H3K56去乙酰化,在细胞代谢、DNA损伤修复、炎症反应等多个生理进程中发挥重要作用。
近日,清华大学药学院王钊教授领导的研究团队发现,去乙酰化酶SIRT6可作为一种有效的治疗靶点,在减轻蒽环类药物心脏毒性的同时增强其抗肿瘤活性。这项研究成果发表在《Acta Pharmaceutica Sinica B》杂志上,突出了SIRT6在线粒体稳态中的关键作用,为缓解蒽环类药物的心脏毒性提供了一种可行且有前景的临床干预策略。

图片来源:《Acta Pharmaceutica Sinica B》
(https://doi.org/10.1016/j.apsb.2023.03.019)
研究材料与方法
研究人员在本研究中使用了SIRT6过表达小鼠(由赛业生物提供),并在此小鼠的基础上通过注射多柔比星建立了慢性和急性的小鼠心脏毒性模型。此外,作者还通过移植小鼠肺癌细胞(LLC)构建了小鼠荷瘤模型。体外研究主要在小鼠心肌细胞、Lewis肺癌细胞、乳腺癌细胞等细胞系上开展。在分析线粒体稳态时,研究人员测定了细胞的耗氧率(OCR)、胞外酸化率(ECAR)和ATP生成速率。
技术路线
01通过分析乳腺癌患者的血液样本,发现SIRT6表达在蒽环类药物化疗后下降
02在体外和体内实验中评估SIRT6过表达是否可改善Dox诱导的心脏毒性
03在荷瘤小鼠模型上评估SIRT6过表达是否可增强Dox的抗肿瘤效果
04从机制上分析SIRT6过表达如何对心肌细胞和肿瘤细胞产生不同影响
05评估鞣花酸(SIRT6激动剂)是否可减轻Dox诱导的心脏毒性
研究结果
1.癌症患者化疗后SIRT6表达下降
在此次研究中,研究人员选取了10位乳腺癌患者,在化疗前采集血液样本,并在4个周期的蒽环类药物治疗后再次采集样本,用于检测患者血浆中SIRT6的表达水平和乳酸浓度变化。在经过4个周期的化疗后,患者血浆中的SIRT6水平较治疗前明显下降,这表明化疗抑制了SIRT6的表达。同时,治疗后患者血浆中的乳酸浓度明显高于治疗前,证实了糖酵解的增加与化疗有关。这些结果表明,SIRT6的减少和糖酵解的增加与蒽环类药物诱导的毒性有关。
2.SIRT6过表达可改善Dox诱导的心脏毒性
那么,SIRT6过表达是否能改善Dox诱导的心脏毒性?研究人员从由赛业生物提供的SIRT6过表达小鼠(TG)和野生型小鼠(WT)中分离出原代心肌细胞,并用不同浓度的Dox处理细胞。在接受处理后,TG心肌细胞的存活率明显高于WT心肌细胞。之后,作者通过慢病毒载体构建了多个过表达SIRT6的细胞系,发现SIRT6过表达可以降低Dox对心肌细胞的毒性,同时增强Dox对肿瘤细胞的毒性。
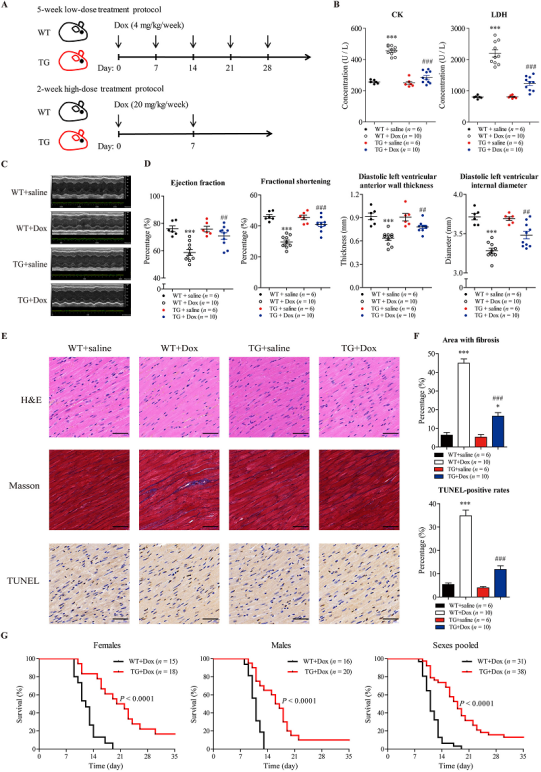
为探究SIRT6过表达能否在体内改善Dox诱导的心脏毒性,研究人员以SIRT6过表达小鼠为研究对象,建立了慢性(5周低剂量治疗)和急性(2周高剂量治疗)的Dox诱导心脏毒性小鼠模型(图1)。
在慢性心脏毒性模型中,野生型小鼠在接受Dox治疗后出现了心脏功能障碍,而过表达小鼠的心脏功能障碍并不明显,表明SIRT6的过表达可改善Dox诱导的心脏功能障碍(图1)。此外,SIRT6过表达可显著缓解Dox诱导的心力衰竭症状,并减少Dox诱导的心肌细胞凋亡和心脏纤维化。在急性心脏毒性模型中,SIRT6过表达可以显著延长Dox治疗小鼠的生存期。这些结果与体外数据一致,表明SIRT6可能是治疗Dox诱导的心脏毒性的有效靶点。

图1 SIRT6过表达改善了Dox诱导的小鼠心脏毒性[1]
3.SIRT6过表达可增强Dox的抗肿瘤效果
为了确定SIRT6过表达是否能增强Dox在小鼠体内的抗肿瘤效果,研究人员通过注射LLC细胞制备出荷瘤小鼠,并用Dox或生理盐水处理两周。与生理盐水相比,Dox处理可抑制肿瘤生长。值得注意的是,SIRT6过表达可显著增强Dox介导的肿瘤消退。Ki67免疫荧光染色和TUNEL染色的结果显示SIRT6过表达可以显著增强Dox介导的抗增殖和促凋亡活性,表明SIRT6过表达可显著增强Dox的抗肿瘤效果。这些结果证实,SIRT6过表达可以作为Dox治疗过程中的一种辅助策略。
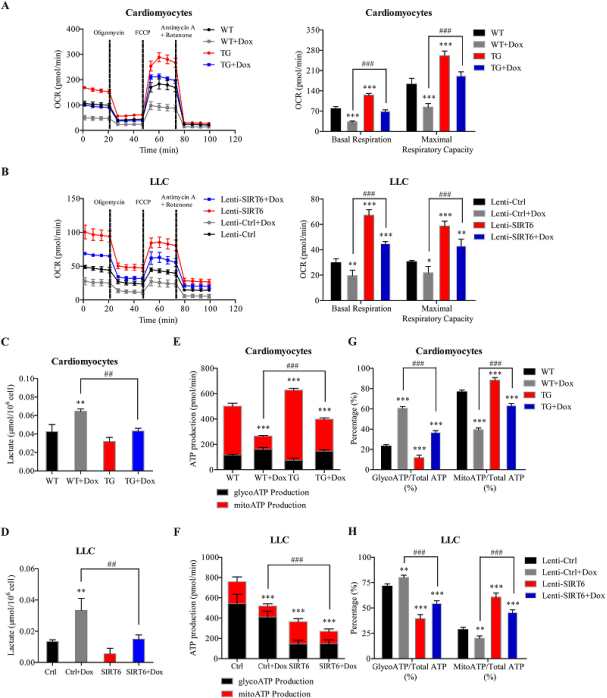
4.SIRT6过表达可增强线粒体呼吸并抑制糖酵解
之后,研究人员深入探索了Dox诱导心脏毒性的分子机制。对原代心肌细胞的RNA测序结果显示Dox处理后差异表达的基因高度集中于代谢通路,表明Dox诱导的代谢变化可能是造成心脏毒性的原因。通过线粒体呼吸和糖酵解分析,作者发现心肌细胞和肿瘤细胞的线粒体呼吸均因Dox处理而显著降低,同时糖酵解均显著增加,这表明细胞的代谢模式从线粒体呼吸向糖酵解转变。此外,透射电镜观察结果表明Dox破坏了线粒体结构以及线粒体DNA的完整性。
那么,SIRT6过表达是否可逆转Dox诱导的糖酵解转变?研究人员发现,在过表达SIRT6的心肌细胞和肿瘤细胞中,Dox诱导的呼吸能力降低被显著逆转,而糖酵解也被抑制,表明SIRT6过表达介导了从糖酵解到线粒体呼吸的转变。那么问题来了,既然SIRT6对心肌细胞和肿瘤细胞的代谢调控作用相同,为什么两种细胞在过表达SIRT6后对Dox的敏感性出现差异?
事实上,肿瘤细胞和心肌细胞的代谢模式不同。大多数肿瘤细胞依赖糖酵解产生ATP,这被称为Warburg效应;心肌细胞则以线粒体呼吸作为主要的能量来源。研究人员通过一系列实验证实,在Dox处理过程中,SIRT6介导的从糖酵解到线粒体呼吸的代谢重塑更适合心肌细胞的存活,而不是肿瘤细胞的存活(图2)。

图2 SIRT6过表达差异调节了心肌细胞和肿瘤细胞的ATP生成[1]
通过RNA测序分析,作者发现SIRT6抑制了Sgk1的转录,此基因编码了血清和糖皮质激素调节激酶1。后续分析发现,SIRT6通过调控Sgk1启动子区域的组蛋白乙酰化而直接抑制了Sgk1的表达,从而影响了线粒体的生物合成和线粒体自噬。
5.鞣花酸可减轻Dox诱导的心脏毒性
之前的研究证实,鞣花酸作为一种SIRT6激动剂,可增加肿瘤细胞中的SIRT6表达。因此,研究人员分析了鞣花酸是否能缓解Dox诱导的心脏功能障碍,同时增强Dox的抗肿瘤效果。实验结果显示,鞣花酸处理增加了SIRT6的表达,激活了SIRT6的去乙酰化作用,同时降低了Dox诱导的心肌细胞凋亡,增强了Dox诱导的肿瘤细胞凋亡。在小鼠体内实验中,鞣花酸在减轻Dox诱导的心脏毒性的同时,增强了Dox介导的肿瘤消退。
研究结论

图3 SIRT6过表达对心肌细胞和肿瘤细胞的不同影响[1]
总的来说,这项研究强调了SIRT6在线粒体稳态中的关键作用。SIRT6作为组蛋白H3K9的去乙酰化酶抑制糖酵解,增强线粒体呼吸,从而导致代谢重塑,这与心肌细胞的代谢模式相适应(图3)。考虑到SIRT6的激活可以缓解Dox诱导的心脏毒性,同时增强Dox的抗肿瘤效果,作者建议将SIRT6的靶向激活作为预防或治疗蒽环类药物引发的心脏毒性的一种可行策略。同时,这项研究也为鞣花酸作为化疗患者的辅助疗法提供了临床前依据。
原文检索:
[1]Peng, K., Zeng, C., Gao, Y., et al. Overexpressed SIRT6 ameliorates doxorubicin-induced cardiotoxicity and potentiates the therapeutic efficacy through metabolic remodeling. Acta Pharm. Sin. B. 2023 Jun;13(6): 2680-2700. https://doi.org/10.1016/j.apsb.2023.03.019



