脓毒症被定义为由宿主对感染反应失调引起的危及生命的器官功能障碍。脓毒症的发病机制非常复杂,其中脓毒症引起的全身促炎反应是导致器官衰竭和死亡的关键因素之一。近年研究发现,多种肠道菌群参与脓毒症疾病的发生和进展。嗜黏蛋白阿克曼菌(Akkermansia muciniphila, AKK) 被认为是一种功能性益生菌菌株,对许多疾病的进展具有保护作用;然而,AKK是否参与脓毒症的发病机制尚不清楚。
2023年8月,南方医科大学基础医学院陈鹏、姜勇团队、珠江医院周宏伟团队及中国科学技术大学段屹团队共同在《Gut》(IF=24.5)在线发表题为“Novel tripeptide RKH derived from Akkermansia muciniphila protects against lethal sepsis”的研究论文。此研究发现AKK菌能够产生一种新型三肽RKH,可能作为一种新的内源性TLR4拮抗剂,预防致死性脓毒症。在成功地将其疗效转化为临床实践后,RKH可能作为一种新的潜在治疗方法来对抗致命性脓毒症。该研究拓展了AKK的病理生理功能,为临床治疗致死性脓毒症提供了一种新的潜在治疗方法。

图片来源:《Gut》
(https://gut.bmj.com/content/early/2023/08/11/gutjnl-2023-329996.long)
研究材料
小鼠:雄性C57BL/6小鼠,无菌(germ free)小鼠(赛业生物提供),TLR4-/-小鼠;
猪:巴马猪;
细胞:小鼠骨髓来源的巨噬细胞(BMDMs),THP-1细胞,病人外周血诱导分化的巨噬细胞等。
研究材料
测序技术:16S-rRNA测序,2b-RAD-M测序,高通量转录组测序,非靶向代谢组学检测技术;
常规实验技术:qRT-PCR,蛋白免疫印迹,组织HE染色,ELISA,血清损伤指标检测,流式细胞分选及分析技术,DNA凝胶电泳技术等;
其他技术:靶向定量技术,分子对接,表面等离子共振技术,酶解和热稳定实验,免疫共沉淀等。
技术路线
01 AKK和脓毒症关联的研究:脓毒症患者和脓毒症小鼠的肠道AKK丰度均下降,提示AKK水平与脓毒症相关,且仅依赖于活AKK
02 AKK改善脓毒症的有效成分分析:活AKK产生新型三肽RKH参与脓毒症预防,RKH处理可以预防脓毒症小鼠致命性脓毒症的发生
03 RKH预防脓毒症机制的挖掘:RKH通过靶向结合TLR4并阻止TLR4激活,来预防脓毒症引起的全身炎症而发挥作用
04 RKH治疗脓毒症的临床转化探索:RKH降低脓毒症巴马猪模型死亡率、减轻全身炎症和器官损伤,并负向调节脓毒症患者来源巨噬细胞的促炎活性.
研究结果
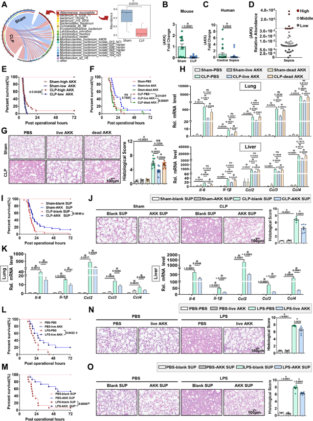
1.肠道AKK菌参与人类和小鼠脓毒症进展
首先,研究人员对假手术和盲肠结扎穿刺法(CLP)构建的脓毒症小鼠的粪便进行了2bRAD-M测序,以探索肠道微生物群与脓毒症发生和发展之间的潜在联系。
在种水平上,与假手术组相比,CLP组的粪便中AKK丰度降低(图1 A),随后荧光定量PCR检测中小鼠粪便中AKK的相对丰度也验证这一发现(图1 B)。重要的是,与小鼠模型一致,如图1 C所示,61份脓毒症患者粪便样本的AKK丰度明显低于27份对照样本。为了阐明AKK在脓毒症进展中的作用,作者将高AKK和低AKK两组人类粪便移植到受体小鼠中并进行CLP手术。有趣的是,接受高AKK丰度粪便的小鼠的存活时间往往略高于接受低AKK的小鼠(图1 E),尽管其他细菌也可能参与脓毒症的进展,但这些数据表明,AKK细菌至少在一定程度上发挥了保护作用。因此,肠道AKK水平可能参与脓毒症的进展。
2.活AKK能够保护致死性脓毒症小鼠
接下来,为了确定AKK对脓毒症的直接影响,作者用PBS、活AKK或死AKK处理小鼠,然后进行假手术或CLP手术。图1 F-H提示,活AKK,而不是灭活AKK可以减轻脓毒症引起的器官损伤和致死性。上述数据表明,AKK的保护作用可能取决于活细菌产生的生物活性物质。然后,作者评估了来自活AKK的培养上清液是否能缓解脓毒症。图1 I-K提示,与对照相比,自活AKK的培养上清液可以减轻脓毒症引起的器官损伤和致死性。LPS诱导的脓毒症模型中的数据同样验证了上述观点(图1 L-O)。总之,这些发现清楚地表明,活的AKK可能通过产生保护性物质,在小鼠模型中有效地挽救了致命性脓毒症。

图1 肠道AKK在小鼠模型中对致命性脓毒症具有保护作用[1]
3.活AKK产生新型的三肽Arg-Lys-His(RKH)
为了进一步探索活AKK分泌的保护性物质,作者对空白培养基和活AKK培养基的培养上清液进行了非靶向代谢组学分析,发现一种新的三肽RKH在活的AKK上清液中显著富集,并在非靶向代谢组学分析中表现出最大的倍数变化(图2 C-D)。靶向验证揭示RKH在活AKK培养基显著高表达(图2 E),且在脓毒症病人中RKH含量显著下降(图2 H)。
重要的是,作者引入赛业生物提供的无菌(germ free)小鼠并对其进行AKK菌定植,发现AKK菌定植组小鼠中血浆和盲肠内容物RKH含量显著回升(图2 F-G)。为了探索RKH对致命性脓毒症的潜在治疗作用,在CLP手术前/ LPS注射前给小鼠服用RKH,结果提示(图2 I-O),AKK活性产物RKH可以在小鼠模型中预防致命性脓毒症。

图2 活AKK产生的Arg-Lys-His(RKH)对小鼠致命性脓毒症的保护作用[1]
4.RKH预防脓毒症引起的系统性炎症
就细胞因子风暴而言,系统性炎症是脓毒症发病期间死亡的主要因素之一。作者对Sham对照组,CLP组以及CLP+RKH处理组的小鼠腹腔灌洗液进行转录组学分析。结果显示RKH处理后,与CLP组相比其中全基因表达发生改变,且其中的炎症因子表现下降趋势(图3 A-B)。进一步的,研究人员发现活AKK,AKK培养上清以及RKH处理能够明显降低系统性炎症反应以及腹腔巨噬细胞富集(图3 C-G)。此外,细胞体外刺激的结果显示RKH能够降低LPS诱导的多种巨噬细胞促炎反应。综上,RKH可能通过抑制脓毒症引起的系统性炎症发挥保护作用。

图3 RKH预防脓毒症引起的系统性炎症反应[1]
5.RKH直接靶向TLR4并阻断TLR4激活
TLRs在脓毒症进展过程中对入侵病原体的系统反应起着重要作用。图4 A-B提示,RKH能够显著抑制巨噬细胞中TLR4下游的信号转导。作者使用FITC荧光素标记的LPS处理巨噬细胞,发现RKH能够显著抑制LPS的结合(图4 C)。结合上述结果,作者猜测RKH能够与LPS竞争性结合TLR4,并通过表面等离子共振技术(图4 D),酶解实验(图4 E),热稳定实验(图4 F)和分子对接技术(图4 I)验证了此观点。
更重要的是,免疫沉淀(IP)实验的数据显示,RKH是通过抑制TLR4-MD2和TLR4-TLR4的二聚化来实现对TLR4下游信号转导的抑制(图4 G-H)。此外,根据分子对接结果提示的RKH结合位点进行突变的实验结果提示TLR4上的ARG264、LEU293、ASP294和LYS362可能是RKH抑制TLR4二聚的潜在功能结合位点。最后,作者引入TLR4-/-小鼠对上述观点进行验证。小鼠进行CLP手术后,RKH对生存率,脏器损伤和系统性炎症反应没有保护作用。这些结果表明,RKH对致命性脓毒症的保护作用,至少部分是通过抑制TLR4信号传导而发生的。

图4 RKH直接靶向TLR4并阻断TLR4激活[1]
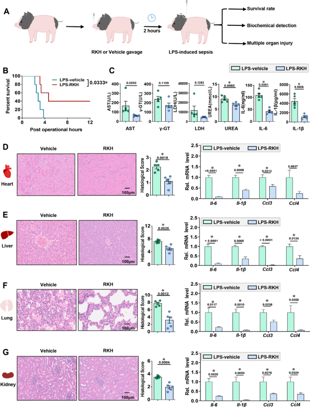
6.RKH延长脓毒症巴马猪模型的存活时间并减少过度炎症和器官损伤
为了进一步扩大RKH在临床上治疗脓毒症的潜力,作者采用了巴马猪脓毒症大动物模型。图5提示,在巴马猪脓毒症模型中,RKH处理能够显著延长生存率,降低血清中多种损伤指标,缓解多脏器损伤以及减弱炎症反应。

图5 RKH延长脓毒症巴马猪模型的存活时间并减少过度炎症和器官损伤[1]
7.RKH负调控脓毒症患者巨噬细胞的促炎活性
最后,为了进一步评估RKH对人类免疫细胞促炎活性调节的效力,从脓毒症患者中提取外周血单核细胞,并在体外分化为巨噬细胞。图6 A提示,RKH能够显著降低巨噬细胞IL-6的mRNA水平。此外,RKH不影响脓毒症患者淋巴细胞正常功能(包括凋亡和细胞因子产生)。

图6 RKH负调控脓毒症患者巨噬细胞的促炎活性[1]
研究结论
综上所述,该研究提供了脓毒症发展背景下宿主-微生物群落的相互作用的新证据。作者通过揭示活AKK产生的一种新的生物活性三肽RKH,扩展了活AKK的病理生理作用。如果在未来的临床实践中对脓毒症能够发挥保护作用,尤其是对处于高炎症状态的患者,RKH可能是致命性脓毒症的潜在有效治疗方法。
原文检索:
[1]Xie S, Li J, Lyu F, Xiong Q, Gu P, Chen Y, Chen M, Bao J, Zhang X, Wei R, Deng Y, Wang H, Zeng Z, Chen Z, Deng Y, Lian Z, Zhao J, Gong W, Chen Y, Liu KX, Duan Y, Jiang Y, Zhou HW, Chen P. Novel tripeptide RKH derived from Akkermansia muciniphila protects against lethal sepsis. Gut. 2023 Aug 8:gutjnl-2023-329996. doi: 10.1136/gutjnl-2023-329996. Epub ahead of print. PMID: 37553229.



