尽管血小板是一种无核血细胞,但它们拥有线粒体。线粒体含有DNA,被两个脂质双层膜包围[1]。线粒体作为细胞的动力源,参与调控血小板新陈代谢、ATP产生、血小板活化和细胞凋亡[2,3]。在正常生理条件下,细胞DNA和核苷酸库不断暴露于活性氧(ROS),从而发生氧化损伤,导致氧化核苷酸的生成[4]。Human MutT Homolog 1(MTH1)是一种核苷酸焦磷酸酶,可水解氧化的核苷酸,参与DNA损伤修复过程[5]。但关于MTH1在血小板中的表达和功能作用尚不清楚。
2023年8月10日,徐州医科大学血液病研究所乔建林/徐开林/曾令宇团队在《Nature Communications》上发表了题为“MTH1 protects platelet mitochondria from oxidative damage and regulates platelet function and thrombosis”的研究论文,揭示了血小板线粒体氧化损伤修复的新机制[6]。硕士研究生丁洋洋、桂翔和褚翔为论文共同第一作者,乔建林教授、徐开林教授和曾令宇教授为论文共同通讯作者。

图片来源:《Nature Communications》
(https://www.nature.com/articles/s41467-023-40600-7)
研究材料
MTH1flox/flox小鼠(赛业生物定制)、PF4-CRE小鼠和野生型小鼠
研究方法
流式细胞术、动脉血栓模型,深静脉血栓模型、出血模型、蛋白印迹、定量磷酸化蛋白组学、免疫荧光等。
技术路线
01MTH1fl/fl和MTH1fl/fl PF4-Cre小鼠
02体内出血和血栓模型
03体外血小板功能检测
04体外血小板线粒体氧化损伤检测
05定量磷酸化蛋白组学检测差异蛋白磷酸化
06检测线粒体基因编码蛋白表达
研究结果
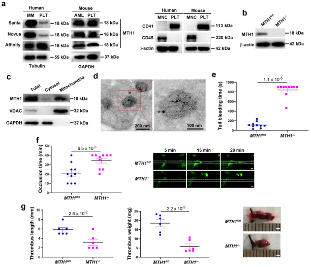
1.血小板表达MTH1,且其缺失显著抑制血小板参与体内止血和血栓形成
为探索MTH1是否在血小板内表达,研究人员使用不同抗体及免疫电镜证实MTH1在血小板内表达,且定位在线粒体中(图1)。为进一步研究其在血小板功能和血栓形成中的作用,研究人员使用赛业生物定制MTH1flox/flox小鼠构建了巨核细胞/血小板特异性MTH1敲基因小鼠,发现血小板MTH1缺失小鼠体内止血和动静脉血栓形成显著受损。

图1 MTH1在血小板中的表达及在止血和血栓中的作用[6]
2.MTH1敲除显著抑制GPCR介导的血小板聚集、钙动员和线粒体ATP产生
为探索MTH1对体外血小板功能的影响,研究者分离血小板,使用不用激活剂来刺激血小板,发现,MTH1缺失显著降低了凝血酶(GPCR受体的激动剂)介导的血小板活化、聚集能力、钙离子动员、促凝活性和线粒体ATP产生(图2),但不影响胶原相关多肽(CRP)(GPVI受体的激动剂)介导的血小板功能。

图2 MTH1对血小板聚集、颗粒释放、aIIbb3活化、钙动员和线粒体ATP的影响[6]
3.MTH1缺失显著增加血小板活化后线粒体的氧化损伤
进一步分析发现,MTH1缺失显著增加了凝血酶而不是 CRP诱导的血小板线粒体氧化损伤。其原因是凝血酶而不是CRP可诱导血小板线粒体ROS产生,进而引起线粒体氧化损伤(图3)。

图3 MTH1对血小板线粒体氧化损伤的影响[6]
4.MTH1敲除影响血小板活化后众多蛋白的磷酸化
为进一步探索MTH1对血小板信号通路的影响,研究者进行了定量磷酸化蛋白组学分析,鉴定到多种具有显著差异的磷酸化蛋白,KEGG分析发现这些差异的磷酸化蛋白主要富集在血小板活化、MAPK和Rap1信号通路。此外,显著差异的磷酸化蛋白中有2个定位于线粒体,一个参与调控线粒体代谢(Slc25a1),另一个参与调控线粒体蛋白合成(Slirp)(图4)。

图4 定量磷酸化蛋白组学分析[6]
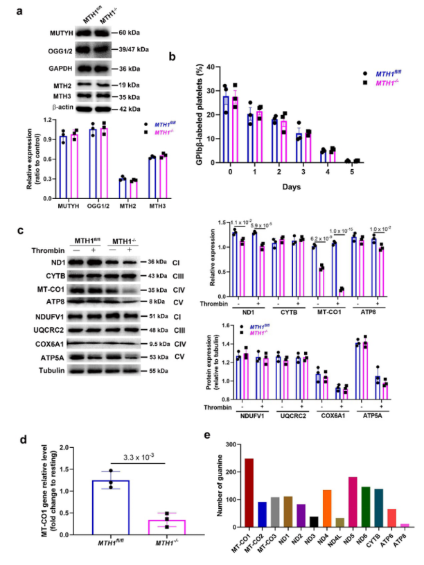
5.MTH1敲除显著下调MT-CO1的表达
由于MTH1参与DNA氧化损伤,其缺失可能影响DNA的转录、蛋白翻译和合成等,研究人员接下来检测了MTH1缺失对线粒体蛋白合成和表达的影响,发现线粒体基因编码的蛋白MT-CO1(细胞色素C氧化酶I,线粒体氧化呼吸链复合物4的主要亚基)的蛋白和基因表达水平在刺激后的MTH1敲除血小板中显著降低(图5),而核基因组编码的蛋白表达水平并未显著改变。MT-CO1表达的降低主要原因是在所有线粒体DNA中,MT-CO1基因中G碱基含量最高,而MTH1的主要功能参与修复氧化的G碱基,这样将导致MTH1缺失后无法修复氧化的碱基,进而使MT-CO1的表达显著降低。

图5 MTH1敲除后引起MT-CO1水平的降低[6]
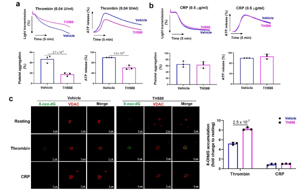
6.MTH1在人血小板中发挥相同作用
为验证MTH1是否在人血小板发挥相同作用,研究者使用了MTH1抑制剂TH588,结果发现抑制人血小板MTH1显著降低了凝血酶而不是CRP诱导的血小板功能。此外,抑制人血小板MTH1显著增加了凝血酶诱导的血小板线粒体氧化损伤(图6)。

图6 MTH1在人血小板功能中的作用[6]
研究结论
本研究利用巨核细胞/血小板特异性MTH1敲基因小鼠及定量磷酸化蛋白组学等方法,发现MTH1对血小板线粒体氧化应激发挥保护作用并参与调控G蛋白偶联受体(GPCR)介导的血小板功能和血栓形成,提示MTH1可能是预防血栓性疾病的潜在治疗靶点。
参考文献:
[1]Melchinger H, Jain K, Tyagi T, Hwa J. Role of Platelet Mitochondria: Life in a Nucleus-Free Zone. Front Cardiovasc Med 6, 153 (2019).
[2]Kholmukhamedov A, Jobe S. Platelet respiration. Blood Adv 3, 599-602 (2019).
[3]Hayashi T, Tanaka S, Hori Y, Hirayama F, Sato EF, Inoue M. Role of mitochondria in the maintenance of platelet function during in vitro storage. Transfus Med 21, 166-174 (2011).
[4]Lindahl T. Instability and decay of the primary structure of DNA. Nature 362, 709-715 (1993).
[5]Nakabeppu Y. Molecular genetics and structural biology of human MutT homolog, MTH1. Mutat Res 477, 59-70 (2001).
[6]Ding Y, Gui X, Chu X, Sun Y, Zhang S, Tong H, Ju W, Li Y, Sun Z, Xu M, Li Z, Andrews RK, Gardiner EE, Zeng L, Xu K, Qiao J. MTH1 protects platelet mitochondria from oxidative damage and regulates platelet function and thrombosis. Nat Commun. 2023 Aug 10;14(1):4829.
赛业小鼠模型构建
赛业生物构建了Nudt1(Mth1)条件性基因敲除小鼠,更有活体小鼠已加入『红鼠资源库』,快至2周交付!确保您在短时间内获得更具性价比的实验用鼠,为您的研究加点速~
Nudt1 flox小鼠(Mth1 flox小鼠)

小鼠福利,限定发放中~
品系名称:
C57BL/6J-Nudt1em1Cflox/Cya
品系编号:
CKOCMP-17766-Nudt1-B6J-VA
产品编号:
S-CKO-03821
应用方向:
代谢,肿瘤,呼吸系统,消化系统,糖代谢,线粒体研究,水解酶,RNA结合蛋白
打靶方案:

参考文献:
[1]Melchinger H, Jain K, Tyagi T, Hwa J. Role of Platelet Mitochondria: Life in a Nucleus-Free Zone. Front Cardiovasc Med 6, 153 (2019).
[2]Kholmukhamedov A, Jobe S. Platelet respiration. Blood Adv 3, 599-602 (2019).
[3]Hayashi T, Tanaka S, Hori Y, Hirayama F, Sato EF, Inoue M. Role of mitochondria in the maintenance of platelet function during in vitro storage. Transfus Med 21, 166-174 (2011).
[4]Lindahl T. Instability and decay of the primary structure of DNA. Nature 362, 709-715 (1993).
[5]Nakabeppu Y. Molecular genetics and structural biology of human MutT homolog, MTH1. Mutat Res 477, 59-70 (2001).
[6]Ding Y, Gui X, Chu X, Sun Y, Zhang S, Tong H, Ju W, Li Y, Sun Z, Xu M, Li Z, Andrews RK, Gardiner EE, Zeng L, Xu K, Qiao J. MTH1 protects platelet mitochondria from oxidative damage and regulates platelet function and thrombosis. Nat Commun. 2023 Aug 10;14(1):4829.



