在一项新的研究中,来自日本京都大学和神户大学的研究人员构建出诱导性多能干细胞(induced pluripotent stem cell, iPSC)衍生的肾脏类器官来模拟由COL4A5基因突变引起的阿尔波特综合征(Alport syndrome, AS),并证实一种化学伴侣(chemical chaperone)在挽救由这种基因突变引起的蛋白错误折叠和胶原蛋白错误组装方面的实用性。相关研究结果近期发表在Communications Biology期刊上,论文标题为“iPSC-derived type IV collagen α5-expressing kidney organoids model Alport syndrome”。论文通讯作者为京都大学细胞生长与分化系的Kenji Osafune教授。

据估计,在美国和欧洲,AS的患病率分别为五千分之一到五万分之一,而在日本,估计约有1200人患有这种疾病。它是第二种最常见的遗传性肾小球肾炎(glomerulonephritis),由多个基因(COL4A3、COL4A4 或 COL4A5)突变引起。这些基因所编码的蛋白在肾小球基底膜(glomerular basement membrane, GBM)中形成一种特殊类型的胶原蛋白(即α3α4α5[IV]胶原蛋白)。这种疾病在生命早期表现为终末期肾病(end-stage renal disease, ESRD)。
遗憾的是,由于缺乏体外模型来推断和校正AS患者胶原蛋白组装的缺陷,目前尚无根治性治疗方法,它的致病机制也不完全清楚。
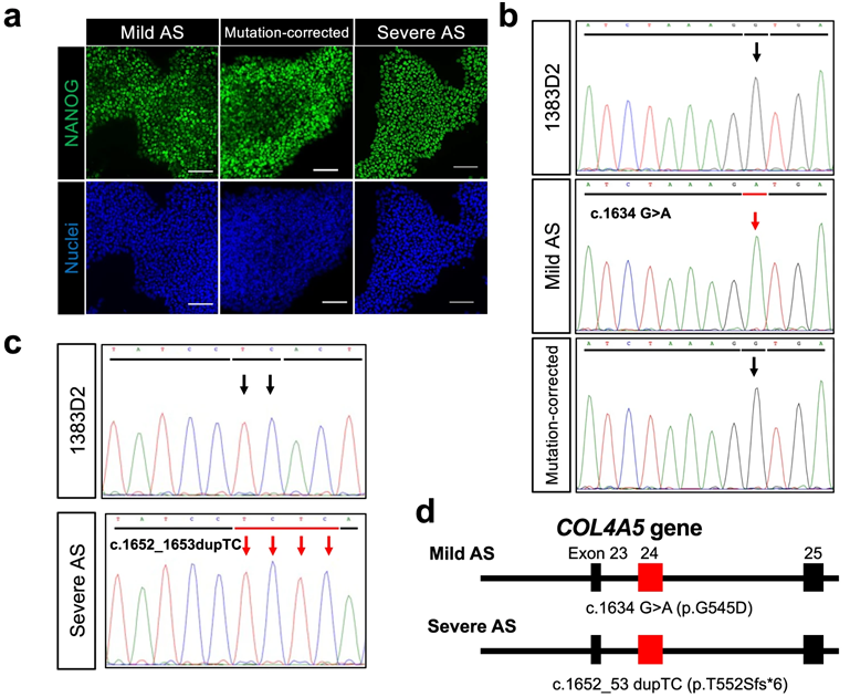
在这项新的研究中,这些作者制造出源自两名X连锁AS患者的iPSC,用于制造肾脏类器官。具体来说,他们从一名因 COL4A5 基因 G545D 错义突变而导致轻度 AS 的患者和另一名因 T552Sfs*6移码突变(产生截短的胶原蛋白 α5(IV))而导致重度 AS 的患者身上采集了血液样本,用于产生 iPSC 进行研究。
这些作者还利用CRISPR/Cas9基因组编辑系统逆转了这名轻度AS患者的COL4A5 G545D错义突变,生成了AS突变得到校正的iPSC细胞系。根据之前报道的分化方案并加以一些改进,他们通过患者特异性和健康对照iPSC衍生的肾元祖细胞(nephron progenitor cell)构建出肾脏类器官。
值得注意的是,这些作者观察到,在机械搅拌下自由浮动培养肾脏类器官有助于促进它们的成熟,这是这项新研究的一个关键特征,因为在肾脏发育过程中,肾小球基底膜的胶原蛋白成分会从α1α1α2(IV)转变为α3α4α5(IV)异源三聚体。
因此,这些作者能够制造出表达α5(IV)胶原蛋白的肾脏类器官,并在健康的和突变校正后的轻度AS iPSC衍生肾脏类器官的肾小球基底膜样结构中观察到胶原蛋白α3α4α5(IV)。不过,与临床表型相似的是,轻度和重度AS iPSC衍生的肾脏类器官表达α2(IV)胶原蛋白,但不表达α5(IV)胶原蛋白。
基于透射电子显微镜的进一步分析表明,轻度和重度AS肾脏类器官均未显示出先前在成年AS模型(Col4a5 G5x突变体)小鼠中观察到的一些特征性肾小球基底膜超微结构异常,这表明要充分显示这些超微结构变化可能需要进一步的成熟。
不过,由于这些肾脏类器官已经达到了再现IV型胶原蛋白同工酶转换的发育阶段,这些作者可以区分由轻度和重度AS患者特异性iPSC产生的肾脏类器官之间的差异。具体来说,只有在重度AS肾脏类器官中,COL4A5的表达才会降低,这与在COL4a5突变小鼠中观察到的COL4A5下调类似,可能是这种疾病相关转录本的无义介导衰变(nonsense-mediated decay, NMD)所致。

图片来自Communications Biology, 2023, doi:10.1038/s42003-023-05203-4。
然而,导致轻度AS的G545D突变不太可能引发无义介导衰变,因此在由轻度AS iPSC产生的肾脏类器官中,COL4A5的表达不受影响。此外,在轻度AS肾脏类器官中检测到了α3(IV)胶原蛋白,而在模拟重度AS的肾脏类器官中,尽管RNA水平表达正常,但却没有检测到α3(IV)胶原蛋白。先前的临床研究已显示,在症状轻微的AS患者体内可检测到α3(IV)或α5(IV)胶原蛋白,这说明这些肾脏类器官可准确模拟轻度和重度AS病理的多个方面。
胶原蛋白异源三聚体通常在内质网中组装,并由高尔基体分泌到细胞外空间。由蛋白错误折叠引起的胶原蛋白组装缺陷会导致内质网应激,并引发未组装或组装错误的胶原蛋白的自噬降解。
鉴于之前的一项研究已证实化学伴侣可以通过缓解蛋白错误折叠来减少COL4A2突变导致的AS患者原发性真皮成纤维细胞中的细胞内胶原蛋白堆积和内质网应激,因此这些作者探究了类似的方法是否可以逆转AS COL4A5突变导致的肾脏类器官中观察到的一些异常。
为了验证这一点,他们用几种低分子量的化学伴侣---4-苯基丁酸(4-PBA)、三甲胺N-氧化物(TMAO)和甘露醇---处理轻度AS肾脏类器官,并在用4-PBA处理的突变型肾小球基底膜样结构中观察到α5(IV)胶原蛋白,从而突显了它作为AS治疗的可行治疗策略的潜力。
总之,这项新研究成功地构建了一种体外疾病模型,再现了AS病理学的几个关键方面。有了这种新的实验系统,科学家们如今可以阐明这种使人衰弱的疾病的详细致病机制,并预测新型疗法的治疗效果。
参考资料:
1. Ryuichiro Hirayama et al. iPSC-derived type IV collagen α5-expressing kidney organoids model Alport syndrome. Communications Biology, 2023, doi:10.1038/s42003-023-05203-4.
2. iPSC-derived kidney organoids to model a lifelong renal disease
https://medicalxpress.com/news/2023-10-ipsc-derived-kidney-organoids-lifelong-renal.html



