非酒精性脂肪肝病(NAFLD)包含一系列疾病,非酒精性脂肪性肝(NAFL)和非酒精性脂肪性肝炎(NASH),甚至最后发展为肝硬化和肝细胞癌。NAFLD患者肝脏最常见的病理特征是肝细胞脂肪变性、胰岛素抵抗、炎症甚至纤维化。尽管在探索NAFLD的新分子机制和治疗靶点方面投入越来越多,但由于缺乏有效的治疗药物,NAFLD的治疗仍然存在重大挑战和困难。
Cullin-RING连接酶(CRLs)是大约250种酶复合物的集合,这些酶复合物使蛋白质底物泛素化以改变其功能或标记其蛋白酶体降解。在NAFLD的发展过程中,许多蛋白的稳态被扰乱,干预泛素-蛋白酶体系统微调靶蛋白的表达已成为NAFLD潜在的治疗策略。
2023年8月1日,哈尔滨医科大学潘振伟团队在《Nature Communications》发表题为“Cullin-associated and neddylation-dissociated protein 1 (CAND1) alleviates NAFLD by reducing ubiquitinated degradation of ACAA2”的研究论文,该研究发现CAND1在NAFLD患者,高脂喂养小鼠和PA诱导的肝细胞中蛋白和mRNA水平显著降低,并且CAND1抑制Cullin1,FBXO42和ACAA2复合物组装进而阻止ACAA2的泛素化降解,减缓NAFLD疾病进程,AR作为CAND1的转录因子调节CAND1的表达。AR-CAND1-ACAA2信号轴为揭示NAFLD的发病机制提供了新的方向,对于今后的药物治疗具有重要的临床意义。
图片来源:《Nature Communications》(https://doi.org/10.1038/s41467-023-40327-5)
在这项研究中,研究人员使用CAND1flox/flox和CAND1knockin小鼠分别与Alb-cre工具鼠杂交得到了肝脏特异性敲除和过表达的小鼠,小鼠都由赛业公司提供。此外研究人员还使用了NAFLD人群样本检测。
研究方法
作者采用了多种实验技术,包括各种组织学染色、WB、qPCR、蛋白质组学测序、蛋白质免疫共沉淀(Co-IP)和荧光素酶报告基因实验等。
技术路线
01 GEO数据库筛出候选基因CAND1
02 构建CAND1基因敲除和过表达小鼠模型验证其功能
03 CAND1调节NAFLD的机制探究
04 调控CAND1表达水平的机制研究
研究结果

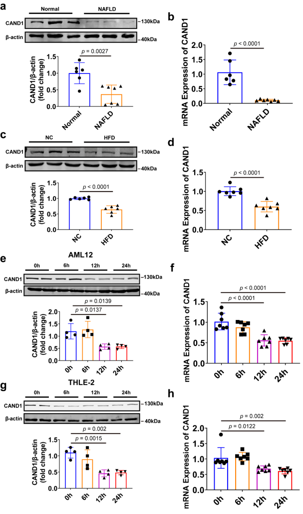
图1 CAND1在NAFLD患者,HFD小鼠和PA诱导的肝细胞中低表达[[1]
研究人员在NAFLD患者和正常供者的肝活检样本中检测了CAND1的表达水平。与正常供体相比,NAFLD患者肝脏组织中CAND1 mRNA和蛋白质含量降低。与对照组相比,HFD喂养后小鼠肝脏中CAND1 mRNA和蛋白质水平也显著降低。此外,AML12和THLE-2细胞暴露于棕榈酸(PA)24小时后,CAND1 mRNA和蛋白质水平也显著降低,这些结果表明,CAND1在NAFLD的发展中起着合理的作用,如图1所示。

图2 肝细胞特异性CAND1缺乏加剧了雄性小鼠hfd诱导的肝损伤[1]
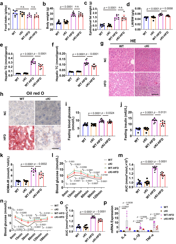
为了验证CAND1对肝细胞的特异性作用,研究人员使用赛业生物提供的CAND1flox/flox小鼠与Alb-cre工具鼠杂交构建了肝细胞特异性CAND1敲除(条件敲除,cKO)雄性小鼠。值得注意的是,在HFD治疗后,WT和CAND1 cKO小鼠的食物摄入量没有统计学差异。HFD处理增加了16周后WT和CAND1 cKO小鼠的体重和附睾脂肪重量,WT-HFD和CAND1 cKO-HFD小鼠的体重和附睾脂肪重量相当。CAND1 cKO-HFD小鼠的LB/BW比增加。与WT-HFD小鼠相比,CAND1 cKO-HFD小鼠的TG和TC水平显著升高。H&E和油红O染色显示,CAND1 cKO-HFD小鼠肝脏中的脂质积累比WT-HFD小鼠更严重。CNAD1 cKO-HFD小鼠表现出更高的空腹血糖、胰岛素浓度和HOMA-IR。此外,与WT-HFD小鼠相比,CAND1 cKO-HFD小鼠表现出更强的葡萄糖耐量和胰岛素敏感性。肝脏炎症是NAFL发展为NASH的常见病理改变。与WT-HFD小鼠相比,CAND1 cKO-HFD小鼠肝脏中促炎因子的表达增加。然而,WT-HFD和CAND1 cKO-HFD小鼠的纤维化面积和血清αFP(肝癌标志物)水平没有差异。这些发现表明肝细胞中CAND1缺乏加重了hfd诱导的肝损伤,如图2所示。

图3 肝细胞特异性CAND1过表达改善雄性小鼠hfd诱导的肝损伤[1]
研究人员进一步使用赛业生物提供的CAND1knockin小鼠与Alb-cre工具鼠杂交建立了肝细胞特异性CAND1过表达(条件敲入,cKI)雄性小鼠系,以验证肝细胞CAND1对HFD治疗后肝损伤的功能。HFD或NC治疗后,WT与CAND1 cKI小鼠的进食量无统计学差异。HFD治疗在HFD治疗16周后增加了WT和CAND1 cKI雄性小鼠的体重和附睾脂肪重量,WT-HFD和cKI-HFD小鼠的体重和附睾脂肪重量相当。与CAND1 cKO小鼠的变化相反,肝细胞特异性过表达CAND1在很大程度上保护了HFD诱导的肝脂肪变性、肝抵抗和炎症。具体而言,肝细胞中CAND1的过表达改善了肝脂肪变性,降低了LW/BW比和肝脏中TG和TC的含量。与WT-HFD小鼠相比,CAND1 cKI-HFD小鼠的糖耐量和胰岛素敏感性显著提高。此外,CAND1 cKI-HFD小鼠的促炎因子mRNA水平低于WT-HFD小鼠。天狼星红染色显示WT-HFD和cKI-HFD雄性小鼠的纤维化面积没有差异。这些数据证实了CAND1在hfd诱导的肝损伤中的保护作用,如图3所示。

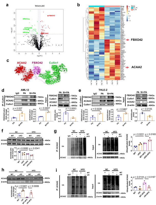
图4 CAND1控制脂肪酸β-氧化基因ACAA2的泛素化降解[1]

图5 CAND1抑制Cullin1、FBXO42和ACAA2复合物的形成[1]
CAND1通过调节含有底物受体的F-box和Cullin1复合物的组装来控制全局CRLs网络的动力学。为了阐明CAND1调控NAFLD发展的机制,研究人员进行了Co-IP和质谱分析,以鉴定转染NC或siCAND1的PA处理的L02细胞中的cullin1结合蛋白。共获得72个解除调控的cullin1结合蛋白,其中39个基因上调,33个基因下调。在上调基因中,乙酰辅酶A酰基转移酶2(ACAA2)和F-box蛋白42(FBXO42)引起了研究人员的注意。ACAA2是一种脂肪酸β氧化的硫解酶,其过表达可促进脂肪酸氧化并抑制脂质积累。F-box蛋白FBXO42是一种底物受体,可招募靶蛋白并促进其泛素化降解。他们推测Cullin1、FBXO42和ACAA2可能形成一个SCF复合物,调节ACAA2的泛素化和降解,从而影响CAND1对NAFLD的作用。分子对接也预测了FBXO42与ACAA2和Cullin1结合。
研究人员检测了Cullin1、FBXO42和ACAA2复合物在AML12和THLE-2细胞中的形成。PA处理后siCAND1中ACAA2、Cullin1和FBXO42复合物的形成较NC组明显增加,PA处理后siCAND1中ACAA2蛋白表达较NC组明显下调。
与WT小鼠相比,WT-hfd小鼠的ACAA2蛋白表达明显降低。与WT-hfd小鼠相比,CAND1 cKO-HFD小鼠的ACAA2蛋白显著降低,表明ACAA2泛素化程度较高。CAND1 cKI-HFD雄性小鼠的ACAA2蛋白显著上调,泛素化水平明显降低。
接下来,研究人员用Co-IP法检测Cullin1、FBXO42和ACAA2复合物。与WT小鼠相比,WT-hfd小鼠中ACAA2、Cullin1和FBXO42复合物的形成明显增加,且CAND1 cKO-HFD中ACAA2、Cullin1和FBXO42复合物的含量高于WT-hfd小鼠。然而,与WT-HFD小鼠相比,CAND1 cKI-HFD小鼠中ACAA2、Cullin1和FBXO42复合物的含量较少。这些结果表明,CAND1抑制ACAA2、Cullin1和FBXO42复合物的组装,从而抑制ACAA2的泛素化降解,如图4,5所示。

图6 ACAA2过表达可改善因CAND1缺陷增强的雄性小鼠肝脂肪变性、胰岛素抵抗和炎症[1]
为了进一步阐明CAND1对NAFLD的调节作用是否由ACAA2介导,研究人员通过尾静脉向雄性小鼠注射AAV8-ACAA2病毒,特异性提高了ACAA2在肝细胞中的表达。ACAA2过表达大大改善了CAND1 cKO-HFD小鼠的病理改变,包括LB/BW比、肝脏TG和TC水平以及脂质积累。此外,ACAA2过表达显著消除了CAND1条件敲除对饲喂HFD小鼠的空腹血糖、空腹胰岛素和HOMA-IR指数的加重作用。此外,ACAA2过表达改善了CAND1 cKO-HFD小鼠的葡萄糖耐量和胰岛素敏感性,这一点通过腹腔注射GTT和ITT得到了证明。ACAA2过表达也降低了CAND1 cKO-HFD小鼠中促炎因子IL-6、TNF-α和TLR-4的水平。这些结果表明,肝细胞CAND1对NAFLD进展的影响是由ACAA2介导的,如图6所示。

图7 肝细胞特异性CAND1敲除促进雄性小鼠饥饿诱导的脂肪肝[1]
在禁食条件下,过量的脂肪酸被重新酯化成甘油三酯,在肝脏细胞内储存,从而导致饥饿性脂肪肝。然后,研究人员探讨了CAND1是否也对饥饿诱导的脂肪肝有调节作用。在雄性小鼠饥饿24h后,他们检测了肝脏脂质的积累。结果显示,与WT小鼠相比,CAND1 cKO雄性小鼠饥饿后肝脏脂质积累更为严重。CAND1 cKO雄性小鼠肝脏中TG和TC水平也显著升高。此外,CAND1 cKO中ACAA2水平显著降低。这些数据表明,CAND1也抑制饥饿诱导的肝脏脂质代谢,如图7所示。

图8 雄激素/雄激素受体(AR)信号调控CAND1的转录[1]
由于NAFLD肝脏中CAND1的mRNA水平降低,他们随后探索了CAND1的转录调控。研究人员使用JASPAR网站预测了CAND1基因的转录因子,并在CAND1基因的启动子区域确定了四个雄激素受体(AR)的潜在结合位点。他们观察到NAFLD雄性小鼠与正常鼠相比睾酮和AR水平下降。PA诱导后AML12细胞中AR表达也下降。有趣的是,与WT雄性小鼠相比,CAND1 cKO雄性小鼠的AR表达和睾酮水平显著降低。
为了阐明AR对CAND1转录的直接影响,研究人员将AR过表达质粒和含有顺序截断的CAND1启动子的质粒共转染到细胞中。在CAND1启动子区域鉴定了四个推测的AR结合位点。这些结合位点的序列缺失表明,ar结合位点1是ar促进CAND1转录活性的主要位点。此外,睾酮处理上调了AML12细胞中CAND1的mRNA和蛋白水平。pa诱导的脂质积累在siCAND1组和siAR组相似。在AML12细胞中,与单独敲低CAND1相比,AR和CAND1的同时敲低加重了PA诱导的脂质积累,而在PA处理后,CAND1的过表达减轻了AR缺陷引起的AML12细胞中的脂质积累。研究人员给雄性小鼠服用AR拮抗剂enzalutamide(10mg/kg),发现CAND1 mRNA和蛋白水平显著降低。并且,小鼠出生后2-6个月肝脏中CAND1水平升高,12个月时下降,这与AR的表达变化一致。这些结果表明,CAND1的转录受雄激素受体的调节,如图8所示。
研究结论


图9 CAND1在调节ACAA2泛素化和降解中的作用[1]
在本研究中,作者发现CAND1阻断Cullin1、FBXO42和ACAA2复合物的组装,抑制ACAA2的泛素化降解,从而维持肝细胞内脂肪酸降解的速度,减少肝脏内脂质积累。雄激素受体通过结合-187到-2000启动子区域来决定CAND1的转录。研究结果表明,CAND1是治疗NAFLD的一个潜在的靶点。
原文检索:
[1] Xiang Huang, Xin Liu, Xingda Li, Yang Zhang, Jianjun Gao, Ying Yang 1, Yuan Jiang, Haiyu Gao, Chongsong Sun, Lina Xuan, Lexin Zhao, Jiahui Song, Hairong Bao, Zhiwen Zhou, Shangxuan Li, Xiaofang Zhang, Yanjie Lu, Xiangyu Zhong, Baofeng Yang, Zhenwei Pan. Cullin-associated and neddylation-dissociated protein 1 (CAND1) alleviates NAFLD by reducing ubiquitinated degradation of ACAA2. Nature Communications, 2023 Aug 1;14(1):4620. doi: 10.1038/s41467-023-40327-5.



