微生物-宿主的相互作用影响多种生理及病理过程。幽门螺杆菌(Helicobacter pylori, H.pylori)是感染全球近一半人口的、定植于胃黏膜的革兰氏阴性病原菌。研究表明H.pylori感染可以引起慢性胃炎、胃溃疡等消化道疾病以及阿尔茨海默病等消化道外疾病,并与胃癌的发生密切相关。2021年,《马斯特里赫特VI/佛罗伦萨共识报告》已将H.pylori感染正式认定为一种传染病。而目前阶段,H.pylori感染仍然具有感染率高,范围广,引发胃部疾病和耐药率上升等特点。为了遏制H.pylori感染造成的人体和社会危害,需要对其致病机理进行深入阐释以构建更优的防治策略。
近日,陆军军医大学庄园教授和邹全明教授团队在Cellular & Molecular Immunology发表成果“Tubulointerstitial nephritis antigen-like 1 is a novel matricellular protein promoting gastric bacterial colonization and gastritis in Helicobacter pylori infection”,研究揭示了肾小管间质性肾炎抗原样1(tubulointerstitial nephritis antigen-like 1, TINAGL1)不仅可以调控细菌感染定植还可加重慢性炎症,还进一步的阐释了胃上皮细胞和免疫细胞之间的相互作用,展示了以TINAGL1为核心的幽门螺杆菌相关性胃炎调控网络。

图片来源:《Cellular & Molecular Immunology》(https://www.nature.com/articles/s41423-023-01055-4)
研究材料
该项研究中,研究人员利用Tinagl1flox/flox小鼠(由赛业生物提供)分别与EIIa-cre和Atp4b-Cre小鼠杂交得到Tinagl1−/−小鼠和Tinagl1ΔGEC小鼠,并进行了细菌感染实验探究TINAGL1在H.pylori的感染定植和病理性炎症中的作用。此外,研究人员还运用了人胃活检标本和血液等进行研究。
研究方法
作者采用了多种实验技术,包括各种组织学染色、WB、qPCR、转录组学测序(RNA-seq)、染色质免疫共沉淀(ChIP)、质谱、流式细胞术、ELISA等。
技术路线
01 分析TINAGL1在幽门螺杆菌感染患者和小鼠的胃粘膜表达情况
02 发现H.pylori和IL-1β对TINAGL1表达具有协同作用
03 探究以TINAGL1为核心的幽门螺杆菌相关性胃炎调控网络
研究结果
1.TINAGL1在H.pylori感染的患者和小鼠胃黏膜中表达增加
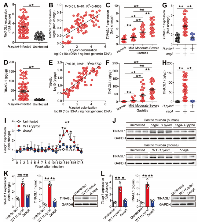
为了探究基质细胞蛋白在H.pylori感染致胃黏膜炎症中的作用,研究者先对关键基质细胞蛋白的表达情况进行了筛查,发现基质细胞蛋白TINAGL1的表达具有显著变化。随后扩大样本检测进一步证实了在CagA+的H.pylori感染患者胃黏膜组织中,TINAGL1表达显著升高,并且具有伴随着胃炎严重程度增加而升高的趋势。H.pylori感染动物模型实验显示,在H.pylori感染后的胃黏膜组织中,TINAGL1的表达存在动态变化,并在感染后14周达到高峰。而体外离体胃黏膜组织感染实验,也进一步证实CagA+ Hp调控胃黏膜中TINAGL1的表达。上述结果提示,TINAGL1在H.pylori感染中可能发挥了重要的炎症损伤作用,如图1所示。

TINAGL1在H.pylori感染的患者和小鼠胃黏膜中表达增加[1]
2.H.pylori感染的胃上皮细胞(GEC)产生TINAGL1,且H. pylori和IL-1β协同诱导TINAGL1表达
首先,研究人员因此使用公共微阵列分析GEO数据中Tinagl1的表达情况,发现在慢性萎缩性胃炎(ChAG)相关Kx1和胃癌症相关的Kx2菌株中,Kx1和Kx2都显著诱导了Tinagl1的表达,并且实验表明,感染幽门螺杆菌的人胃腺癌细胞(AGS)表现出增加的TINAGL1表达,且TINAGL1的产生具有时间依赖和感染剂量依赖性,如图2所示。

幽门螺杆菌刺激胃上皮细胞(GECs)产生TINAGL1[1]
接下来,研究人员探索Th细胞释放的细胞因子是否在幽门螺杆菌感染中对TINAGL1表达起调控作用,发现在IFN-γ,IL-4,IL-17A,IL-22,IL-12,IL-6,IL-1β和IL-23中,只有IL-1β在TINAGL1的表达过程中发挥协同作用,进一步发现IL-1β通过激活ERK-SP1信号通路调控TINAGL1表达,如图3所示。

幽门螺杆菌和IL-1β协同诱导TINAGL1[1]
3.TINAGL1通过CCL21-CCR7轴调控幽门螺杆菌相关性胃炎网络
为了探究TINAGL1在幽门螺杆菌相关性胃炎中的作用机制,研究者构建TINAGL1敲除小鼠Tinagl1-/-(其中Tinagl1flox/flox小鼠由赛业生物提供)以及胃上皮细胞特异性TINAGL1条件性敲除小鼠Tinagl1ΔGEC,发现与WT小鼠相比,Tinagl1-/-小鼠胃幽门螺杆菌定植减少;同时,TINAGL1增加了细菌负荷、炎症和Ly6Chigh单核细胞的积累,TINAGL1减低单核细胞衍生树突状细胞(moDCs)的浸润,如图4所示。

TINAGL1介导幽门螺杆菌感染胃炎中炎症细胞的表达情况[1]
进一步的,研究人员探究TINAGL1在幽门螺杆菌相关性胃炎中调控这些炎症细胞的信号通路,通过RNA-seq和GO分析表明Ly6Chigh单核细胞表现出放大的炎症特性,而moDCs表现出更强的抗原呈递和T细胞调节。进一步通过高通量磷酸化修饰组学等实验揭示,一方面,TINAGL1通过CCL21-CCR7轴抑制moDC浸润,损害特异性Th1反应,促进H.pylori定植,增加细菌负荷;另一方面,TINAGL1通过CCL2-CCR2轴促进Ly6Chigh单核细胞的积累,并诱导其产生S100A11,导致H.pylori相关性胃炎。
研究结论

TINAGL1及幽门螺杆菌相关性胃炎调控网络图[1]
总之,该研究描述了以TINAGL1为核心的胃上皮细胞和免疫细胞之间的相互作用在H.pylori胃炎中的作用以及机制,揭示了一种新发现的基质细胞蛋白——肾小管间质肾炎抗原样1(TINAGL1),在幽门螺杆菌感染中具有促进细菌定植和促炎作用。该研究为H.pylori感染致胃炎的免疫学机制提供新的实验依据和理论基础。
原文检索:
[1] Teng Y, Xie R, Xu J, Wang P, Chen W, Shan Z, Yan Z, Mao F, Cheng P, Peng L, Zhang J, Tian W, Yang S, Zhao Y, Chen W, Zou Q, Zhuang Y. Tubulointerstitial nephritis antigen-like 1 is a novel matricellular protein that promotes gastric bacterial colonization and gastritis in the setting of Helicobacter pylori infection. Cell Mol Immunol. 2023 Aug;20(8):924-940. doi: 10.1038/s41423-023-01055-4. Epub 2023 Jun 19. PMID: 37336990.
赛业小鼠模型构建
赛业生物构建了Tinagl1条件性基因敲除小鼠,更有活体小鼠已加入『红鼠资源库』,快至2周交付!确保您在短时间内获得更具性价比的实验用鼠,为您的研究加点速~
Tinagl1 Flox小鼠

小鼠福利,限定发放中~
品系名称:
C57BL/6N-Tinagl1em1Cflox/Cya
品系编号:
CKOCMP-94242-Tinagl1-B6N-VA
产品编号:
S-CKO-17260
应用方向:
代谢研究,发育生物学,生殖系统,蛋白质代谢,分子生物学
打靶方案:



