猴痘(Mpox)是由猴痘病毒引起的一种人畜共患传染疾病。1958 年,人类首次在用于研究的猴子中发现猴痘;1970 年,首次发现感染猴痘的人类患者。
此前,猴痘主要存在于非洲的一些国家和地区,近年来开始向全球蔓延。截至 2023 年 7 月 2 日,世界卫生组织(WHO)报告了来自全球多个国家和地区的超 8.8 万例确诊病例,其中包括 149 例死亡病例。
自今年 6 月以来,包括长沙、天津、沈阳、北京、广州等国内城市先后报道了多起猴痘散发病例,并且这些病例当中已经出现了本土传播。据悉,国家疾控局、国家卫健委已于近日联合发布了《猴痘防控方案》,要求各级各类医疗机构开展猴痘样症状监测,对猴痘密切接触者实施 21 天自我健康监测。
严重的猴痘病例并发症包括发热、皮疹、肺炎、神志不清甚至死亡,随着猴痘病毒感染病例的不断增加,为了防患于未然,开发针对猴痘病毒有效、安全的疫苗显得尤为重要。
近期,中山大学附属第七医院查高峰副研究员和詹晓勇副研究员团队开发出多价猴痘 mRNA 疫苗,攻毒实验显示能够 100% 保护小鼠免受痘病毒攻击且多种指标证实其安全性良好。目前这项研究成果已经以“Mpox virus mRNA-lipid nanoparticle vaccine candidates evoke antibody responses and drive protection against the Vaccinia virus challenge in mice”为题发表在 Antiviral Research 上。
(来源:Antiviral Research)
生辉近日采访到该论文共同通讯作者詹晓勇教授和查高峰教授,他们就此次研究的过程、意义、下一步的研究动向,以及未来的临床应用转化等多个方面进行了解读和分享。

▲图|中山大学附属第七医院副研究员詹晓勇博士(来源:受访者)
詹晓勇本科毕业于中山大学,博士毕业于中国科学院,在攻读硕士、博士研究生,博士后以及工作期间的研究方向均围绕基础医学方面。现在,他是中山大学附属第七医院特聘副研究员、硕士生导师,他课题组主要从事病原微生物相关研究,包括分子流行病学、分子进化,毒力和耐药机制等方面。
截至目前,他在 Biomaterials、Journal of Clinical Microbiology、Infection、Genetics and Evolution、Microbiology Spectrum 等期刊以第一或通讯作者发表 SCI 论文 20 余篇,曾主持 2 项国家自然科学基金项目,拥有 8 项授权专利,获中国专利优秀奖 1 项。

▲图|中山大学附属第七医院副研究员查高峰博士(来源:受访者)
查高峰本硕博均就读于武汉理工大学,毕业后赴瑞典卡罗琳斯卡医学院从事博士后研究(基因递送)。现在,他是中山大学附属第七医院副研究员、硕士生导师,他课题组专注于非病毒型基因递送系统的研究及其在 mRNA 疫苗、基因治疗以及蛋白替代疗法中的研究与应用。
近年来,他以第一作者或通讯作者在 Angewandte Chemie International Edition、Journal Of The American Chemical Society、European Journal of Medicinal Chemistry、Advanced Synthesis & Catalysis、Chemical Communications 等期刊发表 SCI 论文 18 篇,曾主持和参与多项国家自然科学基金项目,拥有多项授权专利。
低剂量多价猴痘 mRNA 疫苗小鼠试验保护率达100%
“猴痘此前属于一种‘地方流行病’,只出现在西非和中非的部分区域,而其他地区的猴痘病例基本都是从这两个地区输入。然而去年 5 月份之后,猴痘的传播似乎进入了爆发阶段,目前全球有 100 多个国家地区已经出现了病例,并且猴痘也出现了本土传播。”詹晓勇说道,“这表明猴痘病毒肯定发生了一些变化才导致其传播能力的增强。”他指出。
据介绍,从去年 9 月份开始,詹晓勇和查高峰课题组开始联合研究和探索猴痘病毒本身发生了何种变化导致传播力更强以及疫苗开发。
“我们基于大样本猴痘病毒基因组学,应用分子进化研究手段发现,尽管猴痘病毒在一些编码基因上出现了一些突变,但是发生在 10 个 (约占猴痘病毒编码基因 5%)与宿主细胞相互作用的蛋白基因,即那些决定猴痘病毒宿主范围蛋白上的15 个氨基酸位点所发生的正选择突变可能与猴痘病毒加速传播相关,特别是其中 3 个发生在 2019-2022 年间出现的突变可能与猴痘病毒适应人体能力增强有关。”詹晓勇介绍说。
“由于这些正选择进化基因并不包含常用的痘病毒类疫苗中和靶点,意味着目前这些突变导致针对疫苗的免疫逃逸发生的概率很小。”他指出。

▲图|基于 4 个抗原靶点 mRNA-LNPs 的设计与封装(来源:Antiviral Research)
探索出猴痘病毒爆发的原因,他们接下来开始进一步研究针对猴痘的有效策略。“我们刚刚经历了三年的新冠疫情,开发出一种切实有效的疫苗,对于疫情终结和降低感染后死亡率具有极其重要的作用。”他表示。
作为一种新型疫苗,mRNA 疫苗利用 mRNA 表达病毒抗原以诱导机体产生针对病原体的免疫应答,其研发和生产周期较短且不存在病毒复制及活性感染的风险,在预防传染病方面展现出较大潜力。
“查高峰教授专注于 RNA 药物递送系统的研发,基于我们前期在病原微生物分子进化和疫苗靶点优化选择相关研究,我们联合开展了猴痘疫苗的研究工作。”詹晓勇介绍说。
“由于疫苗开发需要关键抗原,但靶基因的遗传多态性会使问题复杂化,抗原的选择至关重要,我们在此次研究中选用了与痘病毒同源的 A27、A33、B5 和 L1 作为靶点。”詹晓勇说道,“我们的靶点抗原序列并没有像其它一些研究随机采用一个 2022 年猴痘病毒分离株,而是来自于一个猴痘进化分支 Clade II 上的一个 2003 年的分离株,由于这四个靶点的高度保守性 ,我们分析发现它们的非保守氨基酸位点和约 75% 的 2022 年猴痘病毒分离株完全一致;从分子进化的观点来看,这四个靶基因位点都处于中性或负选择进化,即不会出现优势的等位基因型或能够导致严重免疫逃逸的突变。”他补充说。
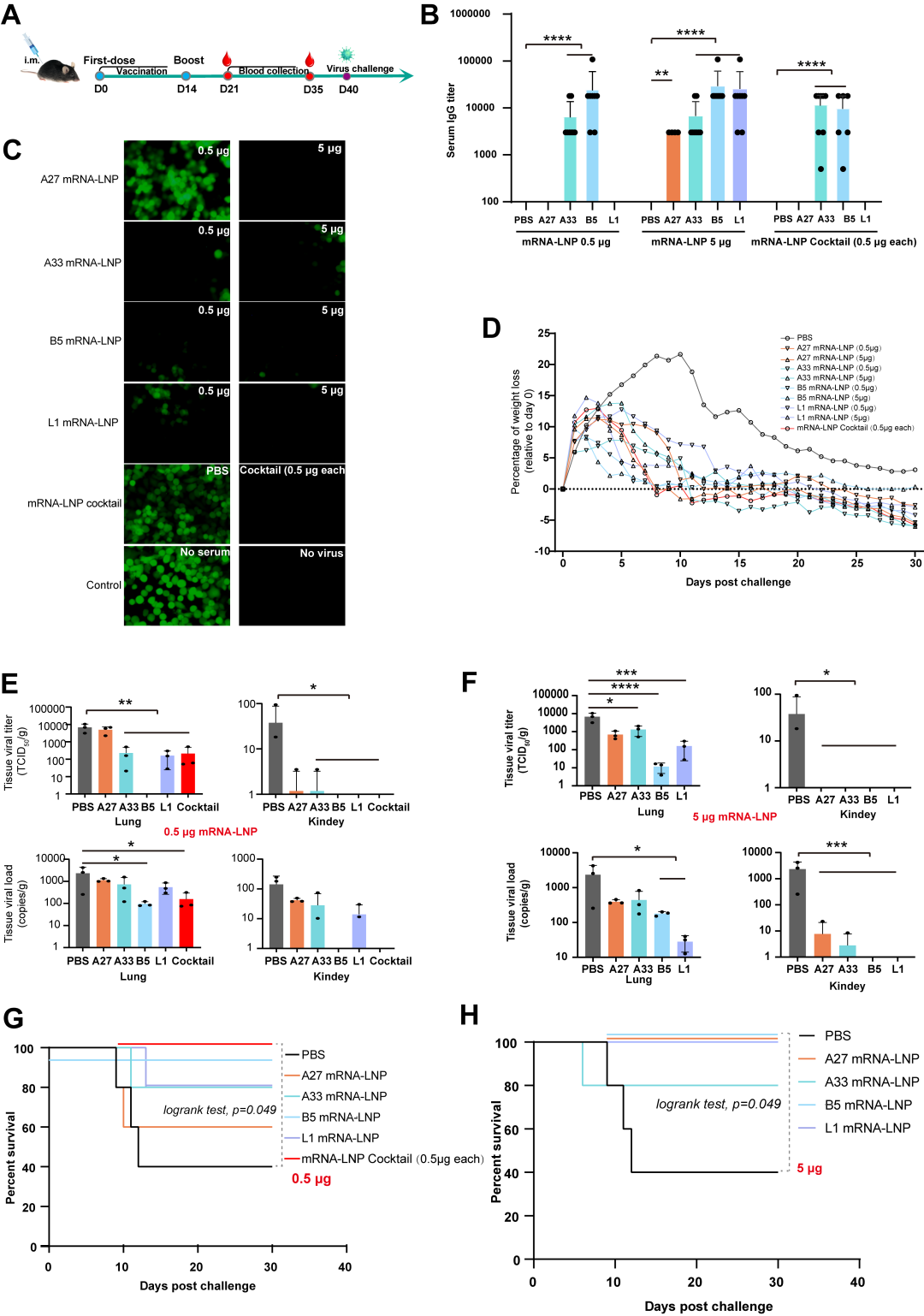
他们构建出 mRNA 并实现稳定表达后,利用微流控技术将 mRNA 封装在脂质纳米颗粒(LNP)中,最终成功开发出了多价猴痘 mRNA 疫苗,随后他们基于小鼠进行试验验证,以系统评估该疫苗的有效性和安全性。

▲图|接种疫苗后小鼠的体液免疫应答及保护作用(来源:Antiviral Research)
有效性方面,4 种抗原猴痘 mRNA 疫苗在高剂量(5 μg)水平下均能激发体液免疫应答,可降低小鼠组织中的病毒载量,其中高剂量疫苗效果优于低剂量(0.5 μg)疫苗;生存试验分析显示,低剂量的 4 种抗原混合疫苗能使小鼠 100% 存活,与此同时,除 A33 靶点抗原疫苗外,其余疫苗在高剂量下也能使小鼠 100% 存活。
“我们在这项研究中评价了单价疫苗和多价疫苗的保护效果,发现低剂量的基于 4 个靶点的多价猴痘疫苗相比高剂量单价疫苗其保护作用更好。”查高峰指出。
安全性方面,小鼠在接种高剂量(5μg)疫苗后的 24 小时内细胞炎症因子水平短暂提高,期间未观察到小鼠有异常症状,同时,小鼠肝功能指标谷丙转氨酶、谷草转氨酶在过度免疫(50μg)下出现显著升高但仍维持在正常水平内,此外,小鼠各主要脏器组织切片的 HE 染色结果均未发现损伤或炎症。
已创办公司推进科研成果转化
詹晓勇课题组长期专注于临床微生物群体遗传学和毒力分子机制研究。“院长何裕隆教授时常教导我们,所做的研究要贴近实际,要能够推动临床和公共卫生问题的解决。这些教诲在一定程度上指导着我们的一些科研方向。”詹晓勇说道。
据介绍,2020 年初,詹晓勇团队曾开展针对新冠病毒的相关研究,旨在从分子进化角度来预测未来主流毒株及流行特征。“我们在 2020 年 6 月首次预测 SARS-CoV- 2 Spike D614G 的突变将成为主流毒株,并阐明该适应性突变对 SARS-CoV-2 Spike 蛋白结构和功能影响及该突变便利新冠病毒进入人体细胞中的机制,这项研究进一步提示在当时相关的新冠疫苗研发应使用含 D614G 突变毒株,而亚单位疫苗如 mRNA 疫苗也应在含 Spike D614G 突变的等位基因型基础上开发。”他说道。
(来源:Angewandte Chemie International Edition)
查高峰在博士阶段的研究方向为“第二代点击化学”,读博期间,他曾与两次诺奖得主 K. Barry Sharpless 教授一起开展了基于乙烯基磺酰氟的研究,这项研究成果已经以“Palladium-Catalyzed Fluorosulfonylvinylation of Organic Iodides”为题发表在 Angewandte Chemie International Edition 上,其中查高峰为该论文的共同第一作者。
现阶段,查高峰团队基于“组合化学”先后开发了多个系列的全新可离子化氨基脂质库。“相对于国内的 mRNA 疫苗企业大都基于 SM102 或 ALC-0315 进行小幅改进来取得有效化合物的专利,然而这两者的结构侵权了 Alnylam 公司的化合物专利(US10369226B2、US11246933B1 和 US11633479B2),所以,基于 SM102 和 ALC-0315 结构所改造得到的‘Me-too’脂质结构专利都在侵权之列。”他指出。
基于组合化学的研究背景,查高峰选择了从头设计化合物库来进行全新结构的脂质开发。“经过机器学习与预测模型、组合化学构建微量脂质库,以及制剂配方优化、体内外及组织器官靶向性的筛选与评价等系统研究后,我们成功开发出了多个体内外活性不劣于 SM102 和 ALC-0315 的可离子化氨基脂质。目前,围绕这些科研成果我们已经取得 4 项发明专利授权,同时还有多篇研究论文在准备或投稿中。”他介绍道。
“除了递送方面的突破,我课题组在 2021 年初开始联合中山大学附属医院的临床教授一起开展了多个肿瘤治疗性疫苗的研究,临床前数据显示多个适应症均有完全缓解的体内药效和优越的安全性。”他补充道。

(来源:公司官网)
产业化层面,查高峰表示,“为了将这些‘上书架’的成果转化为‘上货架’的创新型药物,作为科学创始人,我参与创立了深圳虹信生物科技有限公司(虹信生物)。”
据介绍,虹信生物成立于 2021 年,是一家专注于核酸药物递送和 RNA 药物研发生产的公司,目前已经完成了多轮融资,仅在 2022 年融资额超过 6 千万元,针对行业痛点,该公司建立了三大核心技术平台,靶向的 LNP 递送平台、RNA 设计与优化平台,以及免疫本平台。
“虹信生物具备较为完整的早期研发和新药开发团队,开发的拥有自主知识产权的 LNP 递送系统在体内活性、可放大性上达到国内领先水平,同时还拥有国内最大的新型可离子化氨基脂质库(>15000 个),目前已获得 4 项中国发明专利授权、申请多项 PCT 和欧美专利。”查高峰说道。
值得一提的是,虹信生物曾于 2022 年获得首届合成生物学竞赛创业赛“优秀项目奖”。
“相对于赛道内 mRNA 企业在疫情期间大多都将精力投向新冠 mRNA 疫苗的研发上,虹信生物创立之初就将目光锁定在肿瘤治疗性 mRNA 疫苗上,这种定位来自于我多年的产业界经历以及对疫苗行业的深度调研。”查高峰表示。
“在疫苗的监管上,国内是相对严格并未实现充分的市场竞争,初创的 Biotech 显然是不具备这种资源与能力来取得市场准入,但也并不是说初创 Biotech 一定不能研发新型疫苗,而是要联合大型疫苗企业来进行后期的临床研究与商业化。”查高峰指出。
“基于这些认知,虹信生物与多家疫苗上市企业正在联合开发传染病 mRNA 疫苗,具体而言,虹信生物完成早期研发,疫苗上市公司来进行临床试验和商业化,虹信生物获得合理的首付和里程碑付款以及未来的商业化销售分成等。”他介绍道。
聚焦猴痘疫苗的研究方面,“本次猴痘 mRNA 疫苗研发成功后,我们依托中山大学申请了专利保护,并将专利转让给了虹信生物,由虹信生物来进行深入的工艺与质量研究,并联合感兴趣的疫苗企业,来进行后续的临床研究和商业化。”查高峰总结道。





