帕金森病是第二大流行的神经退行性疾病,影响了数以百万计的老年人。提到帕金森病,很多人第一印象便是患者会出现手部颤抖、步态不稳等运动功能障碍表现。而引起帕金森病的根本原因就是因为患者中脑多巴胺能神经元丧失受损并死亡。
目前的标准疗法是多巴胺替代疗法,但这种疗法治标不治本,且存在着较大的副作用。因此,研究者们一直致力于探索新的治疗方案,其中最具潜力的便是移植新的细胞,替代失去的中脑多巴胺能神经元,称为细胞替代疗法。但在过去几十年里,研究者们发现移植的多巴胺能神经元大多未能存活,即使是自体移植,细胞存活率也受到限制,症状改善不显著。
近日,来自哈佛医学院的研究团队在nature杂志上发表了最新研究成果[1],表明移植手术本身会引发脑组织急性炎症和严重的免疫反应,导致大多数移植的中脑多巴胺神经元(mDA)死亡,而当mDA细胞与调节性T细胞共同移植时,则可以有效抑制手术本身的不良影响,显著提高移植细胞的存活。这些发现为使用细胞疗法治疗神经退行性疾病提供了一条途径。

DOI: 10.1038/s41586-023-06300-4
一、移植后中脑多巴胺神经元出现快速丢失现象
研究人员为了模拟人类中脑多巴胺神经元(mDAN)在体内的早期存活率,将帕金森病患者来源的中脑多巴胺祖细胞(mDAP)移植给自体免疫细胞人源化小鼠,最终发现,竟然只有不到1%的mDAP(相当于不到10%的mDAN)存活。除此之外,大量免疫细胞,如人巨噬细胞和小胶质细胞、白细胞,及T淋巴细胞在移植的细胞附近积累。进一步,研究人员为了排除是否是因为小鼠存在免疫缺陷导致的这一现象,重新在免疫功能正常的大鼠中重复了实验,最终结果与上述免疫缺陷小鼠结果一致,表明老鼠大脑对穿透性脑损伤(即手术的针刺创伤)存在免疫反应。
研究人员还分析了不同时间点的免疫反应及验证浸润,发现在第7天时,IFN-γ阳性细胞水平达到峰值,其他多种炎症性细胞表达水平也在第7天时达到峰值,一个月后开始下降。值得注意的是,注射部位附近的脑细胞死亡也在第7天时达到峰值。因此,研究人员推测,植入的mDAP细胞可能是在移植后不久受到免疫反应及炎症刺激诱导的死亡。

DOI: 10.1038/s41586-023-06300-4
二、体外免疫原性分析
研究人员进一步详细探讨了神经炎症带来的影响,将促炎细胞因子与mDAP一起培养,那促炎细胞因子不会显着改变除HLA分子外的mDAP中免疫原性相关分子的表达。但如果将外周血单核细胞(PBMC)与mDAP共培养,经过促炎细胞因子刺激后,T细胞活性显著增加,mDAP细胞凋亡增加,表明mDAN的早期死亡不是由移植的自体mDAP的免疫原性引起的,而是由体内免疫细胞被异常激活导致的。

DOI: 10.1038/s41586-023-06300-4
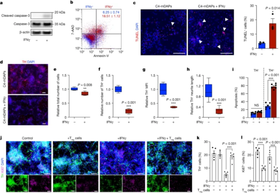
接下来,研究团队分析了共培养后的细胞表达情况,发现针刺创伤急性炎症诱导的促炎细胞因子在体外会优先导致TH mDAN丢失,而这一环节可以通过与Treg细胞共孵育来挽救。

DOI: 10.1038/s41586-023-06300-4
三、Treg细胞对异种移植物的治疗作用
基于上述情况,研究人员假设在移植性宿主病中,Treg细胞可以保护mDAN细胞免受针刺创伤急性炎症诱导的细胞死亡并进行了验证,将mDAP与Treg细胞共同移植入大鼠脑内并在两周或四周时检测相关指标,结果发现Treg细胞能够提供短暂的移植保护,抑制了第2天时的促炎细胞因子急性诱导和第7天时的炎症性细胞浸润,加入免疫抑制药物的辅助治疗后,移植细胞能够得到一定程度的存活,期间无发生严重的移植不良反应。

DOI: 10.1038/s41586-023-06300-4
四、Treg细胞对自体移植物的治疗作用
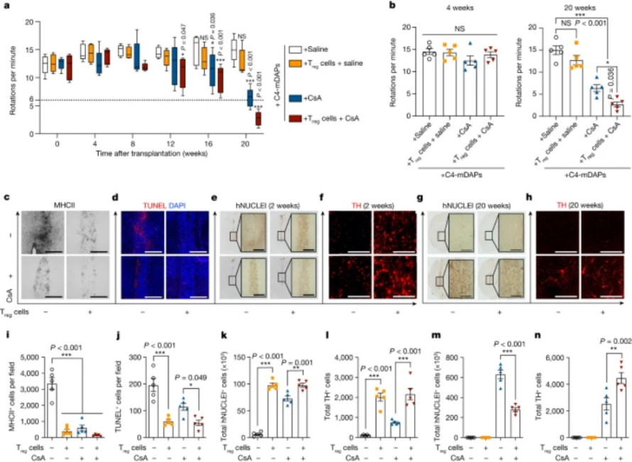
研究人员进一步评估了Treg细胞与mDAP共移植在自体免疫细胞人源化小鼠中的存活情况,发现2个月的存活期内,相比mDAP单独移植,共移植显著增加了mDAP数量,还显著抑制了植入部位的其他非多巴胺能细胞(包括反应性炎性细胞)的存活。除此之外,研究人员还观察到了帕金森病相关旋转行为和前肢功能的显著改善,表明Treg细胞保护植入的mDAP免受宿主对针刺创伤的急性炎症反应,从而使得植入的mDAP可以分化为mDAN并改善帕金森病,且未见免疫异常反应。

DOI: 10.1038/s41586-023-06300-4
小结
综上所述,尽管这项研究结果还局限于动物疾病模型上,但不可否认的是这项研究提供了一条使用细胞移植疗法治疗帕金森病时提高移植细胞存活率的现实可行的方法:共移植Treg细胞。
如作者所描述一样,手术过程中的针刺创伤是神经系统细胞疗法中的一个普遍问题,因此可以将这一原理延伸到其他神经退行性疾病中去,如阿尔茨海默病、“渐冻人”症等,通过免疫细胞“保驾护航”。
参考文献
[1] Park TY, Jeon J, Lee N, et al. Co-transplantation of autologous Treg cells in a cell therapy for Parkinson's disease [published online ahead of print, 2023 Jul 12]. Nature. 2023;10.1038/s41586-023-06300-4.



