细胞疗法有望成为帕金森病的一种新疗法,但在迄今为止的许多临床试验中,大多数移植的多巴胺能细胞(可分泌多巴胺的神经元)未能存活,这就造成了一个根本性的障碍。在一项新的研究中,来自美国麻省总医院和麦克林医院等研究机构的研究人员取得的进展可能会改变这种状况。他们将一种称为调节性T细胞(Treg)的免疫细胞作为神经元细胞疗法的补充手段,减少了啮齿类动物模型接受这种细胞疗法后发生的不良反应。相关研究结果于2023年7月12日在线发表在Nature期刊上,论文标题为“Co-transplantation of autologous Treg cells in a cell therapy for Parkinson’s disease”。


论文通讯作者、麦克林医院分子神经生物学实验室的Kwang-Soo Kim博士说,“我们一直在研究基于干细胞的个性化疗法:通过重编程患者自身的细胞来治疗帕金森病。我们如今取得了一项重大突破,利用免疫细胞改善了神经细胞疗法的递送、存活和恢复。我们的研究结果表明神经细胞疗法具有强大的力量和灵活性,可以进行改进和增强,从而成为治疗帕金森病等疾病的一种现实模式。”
在美国,只有阿尔茨海默病是比帕金森病更常见的神经退行性疾病,帕金森病的特征是中脑多巴胺能神经元的丧失。目前的标准治疗方法是多巴胺替代疗法,这种疗法只能缓解震颤或僵硬等症状,而且副作用很大。
自20世纪80年代以来,细胞疗法一直面临着一个重大障碍:移植细胞存活率低。科学家们提出了多种机制来解释细胞死亡,并进行了各种改进以提高细胞存活率。三年前,Kim及其研究团队在对一名散发性帕金森病患者的首次个性化细胞疗法中证实,个性化细胞疗法可用于替代多巴胺神经元。然而,他们的研究结果仅限于单个患者,有限的移植细胞存活率仍然是一个关键挑战。
在这项新的研究中,Kim及其同事们假设Treg细胞---它们能维持免疫平衡、抑制炎症并防止免疫排斥---能与神经元共同移植,以减轻针刺创伤并提高细胞存活率和促进疾病恢复。为了验证这一点,他们首先在先前验证的帕金森病小鼠和大鼠模型中移植了中脑多巴胺能神经元。他们观察了这种手术过程如何导致脑组织急性炎症和不良免疫反应,他们称之为“针刺创伤(needle trauma)”。
接下来,他们将Treg细胞与多巴胺能神经元共同移植。他们测量了两周内移植神经元的存活率。五个月后,他们重新评估了这一结果,并观察了移植区域的恢复情况。
Kim说,“起初,就在移植后的一两周,大多数多巴胺能神经元死亡,导致细胞疗法不成功。但当我们在这种细胞移植中加入Treg细胞后,移植的多巴胺能神经元存活率提高了。而且这些动物的行为恢复更快、更强健。”

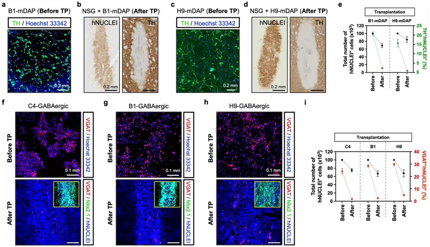
针刺损伤性神经炎症对移植的有丝分裂后神经元的影响。图片来自Nature, 2023, doi:10.1038/s41586-023-06300-4。
Treg细胞不仅提高了移植多巴胺能神经元的存活率,还显著抑制了宿主大脑中非多巴胺能细胞(包括反应性炎症细胞)的生长。
Kim说,“这一发现意义重大,因为与细胞移植相关的一个潜在危险往往是不良、潜在有害细胞的生长。细胞疗法最重要的标准是安全性。”
针刺创伤导致了严重的脑细胞死亡。然而,Treg细胞能够抑制它们的死亡,以及不利的神经炎症和进入损伤部位的不需要的外周免疫细胞。
论文共同作者、麻省总医院神经外科主任Bob Carter博士说,“针刺创伤是神经系统细胞疗法中的一个普遍问题,不仅仅针对多巴胺能神经元,也不仅仅针对帕金森病。我们的原理可广泛应用于针对其他(神经)退行性疾病的细胞疗法,如阿尔茨海默病、肌萎缩性脊髓侧索硬化症或亨廷顿舞蹈病。”
这项新研究的局限性包括它是在啮齿类动物模型中开展的。Kim说,下一步是了解这些移植细胞的安全性、Treg细胞究竟如何改善多巴胺能神经元的存活以及如何优化它们的功能。
最近,麻省总医院成立了它的基因与细胞治疗研究所,以帮助将Kim等研究人员的科学发现转化为首次人体临床试验,并最终为患者提供改变生命的治疗。
参考资料:
Tae-Yoon Park et al. Co-transplantation of autologous Treg cells in a cell therapy for Parkinson's disease. Nature, 2023, doi:10.1038/s41586-023-06300-4.



