近日,南方医科大学南方医院麻醉科刘克玄教授团队在Cell子刊Cell Reports Medicine(中科院SCI分区小类1区, IF:16.988)发表了题为“Gut microbe-derived milnacipran enhances tolerance to gut ischemia/reperfusion injury”的研究论著。南方医科大学南方医院麻醉科邓凡博士后和胡敬娟博士为论文共同第一作者,刘克玄教授为论文通讯作者,南方医科大学南方医院为论文第一署名单位。
肠缺血/再灌注损伤(Ischemia/reperfusion, I/R)是临床常见的急危重症情况,常发生在创伤、感染、休克及肠梗阻、体外循环手术等临床现象中,其不仅引起肠损伤,还因肠屏障破坏后菌群失调、内毒素移位,导致脓毒症及肠外多器官功能不全甚至衰竭。肠源性脓毒症是一种特殊类型的脓毒症,是由肠道损伤或隐匿性肠道感染引起的一种全身性反应,其中肠I/R是研究肠源性脓毒症发生机制和防治策略的有效模型。研究发现,肠道菌群失调可能会增加宿主对疾病的易感性,然而,肠道菌群及代谢产物在肠I/R诱导的肠源性脓毒症易感性中的作用尚不明确。
该团队采用小鼠肠I/R诱导的肠源性脓毒症的模型,通过16S rRNA基因测序和代谢组学发现,肠源性脓毒症易感性差异的小鼠,其体内的肠道菌群及代谢产物丰度存在显著差异,其中肠道菌群代谢物米那普仑在肠源性脓毒症耐受型小鼠中的含量明显升高;粪菌移植实验进一步证实肠道菌群可影响肠源性脓毒症的敏感性。该研究揭示了肠道菌群代谢物米那普仑通过调节AHR/ILC3/IL-22信号从而增强肠I/R损伤的耐受性,为肠I/R损伤及肠源性脓毒症提供了新的治疗策略。

图片来源:《Cell Reports Medicine》
研究材料
该研究用到了无菌小鼠、肠上皮芳烃受体(aryl hydrocarbon receptor, AHR)基因条件性敲除小鼠、Il-22基因敲除小鼠(由赛业生物提供)、小肠类器官等实验材料。
技术方法
该研究用了16SrRNA基因测序、非靶向代谢组学技术、粪菌移植实验、流式细胞术实验、QPCR实验、免疫荧光染色、免疫组化染色、小肠类器官培养和3型固有淋巴细胞共培养体系等实验方法。
技术路线
01 肠缺血再灌注诱导的肠源性脓毒症模型中发现小鼠存在易感性差异
02 代谢组学技术发现米那普仑的含量和色氨酸代谢水平在易感性差异小鼠中存在明显变化/患者术前粪便的米那普仑含量与术后的肠损伤易感性相关
03 粪菌移植实验证实肠道菌群可影响肠源性脓毒症的敏感性
04 通过Ahr基因条件性敲除小鼠、Il-22基因敲除小鼠在体模型和小肠类器官离体模型发现,米那普仑可通过活化AHR促进ILC3释放IL-22减轻肠I/R损伤
研究结果
1.肠道I/R诱导的肠源性脓毒症小鼠在易感性上存在显著差异
该研究通过建立肠I/R诱导的肠源性脓毒症小鼠模型,依据小鼠脓毒症损伤评分(Murine sepsis score, MSS)发现肠源性脓毒症小鼠在易感性上有显著差异。如图1A所示,部分小鼠在再灌注6小时的MSS评分很低(0<MSS<7),这些小鼠的MSS在接下来的几天稳定保持在很低的水平,这组小鼠被定义为肠源性脓毒症耐受小鼠(Enterogenic-sepsis-tolerant mice, ESTM)。部分小鼠在再灌注6小时的MSS评分很高(MSS>14),这些小鼠的MSS在造模后急剧升高,并在随后的几天内死亡;这组被小鼠定义为肠源性脓毒症敏感小鼠(Enterogenic-sensitive mice, ESSM)。与ESSM组相比,ESTM组小鼠存活率更高、肠源性脓毒症损伤更轻。这些表明,小鼠对肠源性脓毒症的易感性有显著差异。

小鼠具有显著的肠源性脓毒症易感性差异[1]
2.肠源性脓毒症敏感型和耐受型小鼠其自身体内的肠道菌群和代谢物丰度存在差异
该研究通过16S rRNA基因测序发现,ESTM和ESSM两组小鼠间肠道菌群数量与组成存在显著差异;非靶向代谢组学发现,两组间的代谢物组成也存在显著差异,其中ESTM组小鼠粪便中米那普仑的含量和色氨酸代谢水平明显升高。进一步,研究人员利用无菌小鼠(C57BL/6J背景,由赛业生物提供)证实米那普仑为肠道菌群代谢产物。

不同肠源性脓毒症易感性小鼠间的肠道菌群及代谢物差异[1]
3.肠道菌群影响肠源性脓毒症小鼠的易感性
将ESTM和ESSM两组小鼠术前的粪便移植给伪无菌小鼠,接受ESTM组粪便的小鼠明显减轻了肠I/R诱导的肠及肠外器官损伤,相反接受ESSM组粪便的小鼠明显加重了肠I/R诱导的肠及肠外器官损伤。另外根据体外循环患者术后第7天急性胃肠功能损伤(Acute gastrointestinal function injury, AGI)评分,将患者队列分为AGI组(AGI≥1)和非急性胃肠功能损伤(Non-AGI, NAGI)组(AGI=0)。结果发现,CPB患者术前粪便的米那普仑含量与术后的肠损伤易感性相关,进一步分别将AGI组和NAGI患者术前粪便移植给小鼠,也进一步证明了肠道菌群影响肠源性脓毒症小鼠的易感性。

肠道菌群影响肠源性脓毒症小鼠的易感性[1]
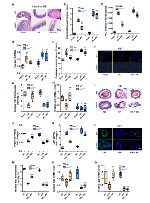
4.米那普仑通过激活肠上皮细胞AHR受体减轻肠I/R损伤
研究人员利用肠上皮芳烃受体(aryl hydrocarbon receptor, AHR)基因条件性敲除小鼠(C57BL/6J背景,由赛业生物提供)、小肠类器官离体缺氧再复氧模型,进一步证明米那普仑通过激活肠上皮细胞AHR受体减轻肠I/R损伤。

米那普仑激活肠上皮细胞AHR受体减轻肠I/R损伤[1]
5.米那普仑通过肠上皮细胞AHR受体增加3型固有淋巴细胞比例和IL-22的水平
研究人员利用AHR基因条件性敲除小鼠(C57BL/6J背景,由赛业生物提供)进一步证明米那普仑可通过AHR受体增加3型固有淋巴细胞比例和IL-22水平。生存率结果显示,米那普仑,AHR受体激动剂FICZ和重组IL-22可明显提高肠I/R小鼠的生存率。

米那普仑通过肠上皮细胞AHR受体增加3型固有淋巴细胞比例和IL-22的水平[1]
6.AHR受体激动剂FICZ通过3型固有淋巴细胞释放IL22减轻肠I/R损伤
研究人员利用IL-22基因条件性敲除小鼠(C57BL/6J背景,由赛业生物提供)、小肠类器官离体缺氧再复氧模型,进一步证明AHR受体激动剂FICZ通过3型固有淋巴细胞释放IL22减轻肠I/R损伤。

AHR受体激动剂FICZ通过IL22释放减轻肠I/R损伤[1]
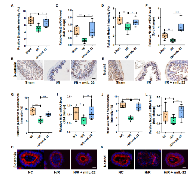
7.IL-22通过激活Wnt和Notch通路促进肠道干细胞的自我更新减轻肠I/R损伤
研究人员进一步在C57BL/6J小鼠体内缺血再灌注实验和小肠类器官缺氧再复氧实验中,发现重组IL-22处理会激活Wnt和Notch通路进一步促进肠道干细胞的自我更新减轻肠I/R损伤。

IL-22通过激活Wnt和Notch通路促进肠道干细胞的自我更新减轻肠I/R损伤[1]
研究结论
该研究揭示了AHR/ILC3/IL-22信号调节肠I/R损伤的新机制,发现肠道菌群是肠I/R所致肠源性脓毒症易感的重要因素,肠道菌群代谢物米拉普仑通过调节AHR/ILC3/IL-22信号增强肠源性脓毒症的耐受性,是防治肠I/R损伤及肠源性脓毒症的潜在药物。
原文检索:
[1]Deng F, Hu JJ, Lin ZB, Sun QS, Min Y, Zhao BC, Huang ZB, Zhang WJ, Huang WK, Liu WF, Li C, Liu KX. Gut microbe-derived milnacipran enhances tolerance to gut ischemia/reperfusion injury. Cell Rep Med. 2023 Mar 21;4(3):100979. doi: 10.1016/j.xcrm.2023.100979
赛业小鼠模型构建
赛业生物构建了AHR、IL-22基因敲除小鼠与条件性基因敲除小鼠,更有活体小鼠已加入『红鼠资源库』,快至2周交付!确保您在短时间内获得更具性价比的实验用鼠,为您的研究加点速~
AHR KO小鼠

小鼠福利,限定发放中~
品系名称:
C57BL/6J-Ahrem1C/Cya
品系编号:
KOCMP-11622-Ahr-B6J-VB
产品编号:
S-KO-00966
应用方向:
免疫系统,肿瘤研究,神经系统,信号转导,眼科,肾和泌尿系统,内/外分泌腺
AHR flox小鼠

小鼠福利,限定发放中~
品系名称:
C57BL/6J-Ahrem1Cflox/Cya
品系编号:
CKOCMP-11622-Ahr-B6J-VA
产品编号:
S-CKO-01109
应用方向:
免疫系统,肿瘤研究,神经系统,信号转导,眼科,肾和泌尿系统,内/外分泌腺
IL-22 KO小鼠

小鼠福利,限定发放中~
品系名称:
C57BL/6J-Il22em1C/Cya
品系编号:
KOCMP-50929-Il22-B6J-VB
产品编号:
S-KO-10256
应用方向:
免疫系统,皮肤,肿瘤研究,神经系统,信号转导,消化系统,蛋白质代谢,肝脏/胆道系统
IL-22 flox小鼠

小鼠福利,限定发放中~
品系名称:
C57BL/6J-Il22em1Cflox/Cya
品系编号:
CKOCMP-50929-Il22-B6J-VA
产品编号:
S-CKO-11434
应用方向:
免疫系统,皮肤,肿瘤研究,神经系统,信号转导,消化系统,蛋白质代谢,肝脏/胆道系统



