派姆单抗和纳武单抗这两种PD-1单抗可用于DNA错配修复缺陷(dMMR)和微卫星不稳定性(MSI-H)转移性结直肠癌(mCRC)的治疗,但只有5%的mCRC患者是dMMR或MSI-H类型,绝大多数结直肠癌患者对免疫治疗无应答。近期,众多证据表明肠道菌群影响多种恶性肿瘤对免疫治疗的应答,包括非小细胞肺癌、结直肠癌和黑色素瘤等,免疫治疗的相关不良反应也与肠道菌群的组成相关。具核梭杆菌是是一种革兰氏阴性厌氧菌,与牙周炎、结直肠癌、食管癌、流产等密切相关,可促进肿瘤发生发展、促进肿瘤免疫逃逸、诱导化疗耐药,但其与结直肠癌免疫治疗疗效的关系尚不清楚。
2023年5月,上海交通大学医学院附属仁济医院消化内科房静远/陈萦晅团队在Cell Host & Microbe发表了题为“Fusobacterium nucleatum-derived succinic acid induces tumor resistance to immunotherapy in colorectal cancer”的文章。该研究聚焦于肠道微生态与宿主免疫治疗之间的相互作用机制,通过对接受免疫治疗的结直肠癌患者微生物组、代谢组和临床预后进行整合分析,证实对免疫治疗无应答的晚期结直肠癌患者粪便具核梭杆菌丰度升高和血清琥珀酸含量增加,并与不良预后相关。

图片来源:《Cell Host & Microbe》
研究材料
在这项研究中,研究人员使用了无菌小鼠、SPF级C57小鼠和Balb/C小鼠等进行皮下瘤模型造模,其中使用的无菌小鼠是由赛业生物提供的。此外研究者还运用了多个基因敲减或敲除的小鼠结肠癌细胞系及小分子抑制剂等进行机制验证。
技术方法
在分析肠道菌群和代谢物时作者采用了宏基因组测序、靶向代谢组学和非靶代谢组学分析。通过转录组学测序、免疫沉淀、双荧光素酶报告基因实验等确定了调控的分子机制。
技术路线

实验摘要[1]
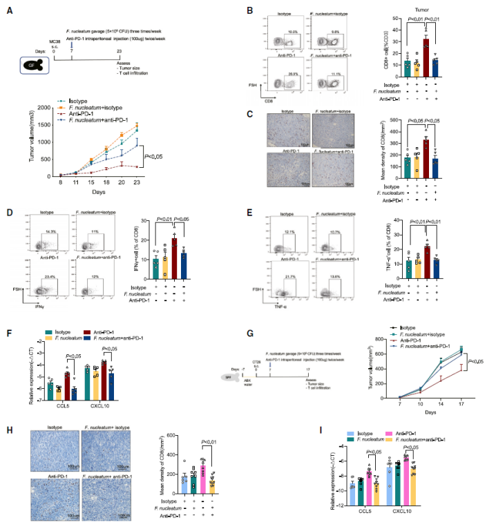
01 通过宏基因组测序和定量PCR分析发现无应答组粪便和肿瘤组织中具核梭杆菌富集
02 通过粪菌移植、无菌小鼠单菌灌胃等动物模型确定具核梭杆菌诱导抗PD-1单抗治疗抵抗
03 通过多种代谢组学确定具核梭杆菌来源的琥珀酸诱导免疫治疗抵抗
04 通过体外分子生物学和体内验证具核梭杆菌代谢物琥珀酸的作用机制
研究结果

高丰度具核梭杆菌与mCRC免疫治疗疗效下降相关[1]
首先,为探究肠道菌群与结直肠癌免疫治疗的关系,作者纳入了拟接受抗PD-1单抗联合瑞戈非尼治疗的转移性结直肠癌患者,对患者粪便进行宏基因组测序和定量PCR检测,发现无应答组粪便中具核梭杆菌丰度明显高于应答组,粪便具核梭杆菌丰度高的患者其无进展生存期较短。
之后作者对抗生素清肠小鼠进行来源于免疫治疗患者的粪菌移植,之后进行皮下瘤接种,一周后予以抗PD-1单抗治疗。发现在抗PD-1单抗治疗的情况下,移植了低具核梭杆菌丰度应答者粪便的小鼠对抗PD-1单抗治疗保持敏感,而移植了高具核梭杆菌丰度无应答者粪便的小鼠则对PD-1单抗治疗产生抵抗。

具核梭杆菌抑制肿瘤内CD8+T数目及功能,降低对免疫治疗的疗效[1]
为评估具核梭杆菌单菌对免疫治疗的影响,作者对SPF清肠后荷瘤小鼠和无菌荷瘤小鼠进行PD-1单抗治疗和具核梭杆菌灌胃,发现在具核梭杆菌灌胃后,抗PD-1单抗疗效大幅下降。流式检测结果提示与PD-1组相比,PD-1+具核梭杆菌组的肿瘤浸润CD8+T细胞和分泌IFN-γ和TNF-α的效应性CD8+T明显减少。这表明具核梭杆菌可能通过抑制肿瘤内浸润的CD8+T细胞的数量和效应功能,降低免疫治疗疗效。

具核梭杆菌通过其代谢产物琥珀酸减弱对免疫疗法的反应[1]
通过肠道通透性测定发现抗PD-1单抗治疗和具核梭杆菌灌胃均可诱发小鼠肠道通透性升高,灌胃热灭活的具核梭杆菌不影响抗PD-1单抗效力。之后作者对患者血清样本进行了靶向代谢组学分析,对具核梭杆菌培养上清液代谢物进行了非靶代谢组学测定,并进一步分析了日本Yachida队列中高梭杆菌丰度结直肠癌患者的代谢组学数据。三个数据集进行交集分析后显示,具核梭杆菌产生的琥珀酸可能影响结直肠癌患者免疫治疗疗效。小鼠实验提示与抗PD-1单抗组相比,口服和腹腔注射琥珀酸均降低了免疫治疗疗效,并伴随肿瘤浸润CD8+T细胞减少和CD8+T细胞效应功能下降。

甲硝唑清除肠道具核梭杆菌使肿瘤对免疫疗法重新敏感[1]
具核梭杆菌敏感的抗生素甲硝唑降低了肠道具核梭杆菌丰度并恢复了抗PD-1单抗疗效;而耐药抗生素红霉素对肠道具核梭杆菌丰度没有影响,且不会使肿瘤对抗PD-1单抗重新敏感。通过一系列体外和体内机制探讨和验证,作者发现具核梭杆菌来源的琥珀酸可通过肿瘤细胞表面SUCNR1受体稳定肿瘤细胞内的HIF-1α,后者促进EZH2表达,进而抑制了肿瘤细胞cGAS通路的表达,降低了肿瘤中CD8+T细胞的浸润和效应功能。

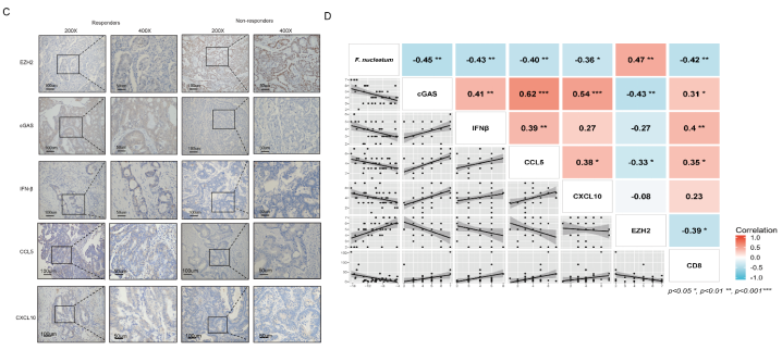
免疫组化和生存分析[1]
最后通过免疫组化和生存分析,作者发现高具核梭杆菌丰度、高EZH2表达量与较短的的生存相关,高cGAS、IFNβ、CCL5、CXCL10表达则与较长的生存相关。
研究结论

具核梭杆菌限制肿瘤内CD8+T细胞的浸润和效应功能[1]
该研究表明高具核梭杆菌丰度与结直肠癌抗PD-1单抗治疗抵抗相关,具核梭杆菌通过其代谢物琥珀酸限制肿瘤内CD8+T细胞的浸润和效应功能,进而促进抗PD-1单抗治疗抵抗;在高具核梭杆菌丰度的患者中,应用甲硝唑降低肠道具核梭杆菌丰度或可改善免疫治疗疗效,为结直肠癌菌群、代谢物与免疫之间的串扰提供了新见解。
原文检索:
[1]Jiang SS, Xie YL, Xiao XY, Kang ZR, Lin XL, Zhang L, Li CS, Qian Y, Xu PP, Leng XX, Wang LW, Tu SP, Zhong M, Zhao G, Chen JX, Wang Z, Liu Q, Hong J, Chen HY, Chen YX, Fang JY. Fusobacterium nucleatum-derived succinic acid induces tumor resistance to immunotherapy in colorectal cancer. Cell Host Microbe. 2023 Apr 27:S1931-3128(23)00161-0. doi: 10.1016/j.chom.2023.04.010



