据统计,在60岁以上的成年人中,每4个人就有1人患有慢性肾脏病(CKD),它的特点是肾脏功能丧失和纤维化。急性肾损伤通常是可逆的,因为肾小管上皮细胞(TEC)拥有强大的再生能力,不过当肾脏过度损伤时,TEC也无能为力,纤维化和炎症随之而来,导致肾脏功能持续受损。
如何促进肾脏再生,这自然成为一个研究热点。近日,杜克-新加坡国立大学医学院等机构的研究人员发现TEC中的IL11信号通路是肾脏再生停滞的一个关键病理因素,并表明IL11是一个潜在的治疗靶点,有望恢复肾脏的内源性再生。这项研究成果发表在《Nature Communications》杂志上。

图片来源:《Nature Communications》
(https://doi.org/10.1038/s41467-022-35306-1)
研究材料与方法
在这项研究中,研究人员在叶酸诱导的急性肾损伤小鼠模型上开展了一系列分析,并在单侧输尿管梗阻(UUO)小鼠模型上验证了结果。研究者还使用了Il11-EGFP小鼠(赛业生物提供)以及TEC特异性的Il11ra1敲除小鼠。研究者通过western blot分析TEC和肾脏组织内多个蛋白的表达水平,还通过羟脯氨酸分析(HPA)检测了胶原蛋白含量,以此来评估肾脏纤维化水平。
技术路线
01 肾小管上皮细胞在受损后产生IL11,并在IL11诱导下发生间质转化
02 ll11−/−小鼠可免受急性肾损伤的影响,而IL11中和抗体可预防或治疗急性肾损伤
03 IL11通过ERK/p90RSK/GSK3β/SNAI1信号轴,刺激肾小管上皮细胞的间质转化
04 在人类慢性肾脏病模型中,IL11中和抗体逆转了肾脏病变,并促进了肾小管上皮细胞增殖。
研究结果
1.IL11诱导了肾小管上皮细胞的间质转化
在肾脏纤维化进程中,TEC经历部分上皮间质转化(pEMT),失去了上皮细胞的表型,又不具备完全的间质细胞表型。当肾脏受伤时,TEC是增殖还是转化,这决定了肾脏是再生还是结疤。研究人员不久前发现,白细胞介素11(IL11)是成纤维细胞的促纤维化因子,而且IL11还促进了小鼠急性肾损伤模型中的肾脏纤维化。因此,研究者假设IL11能激活EMT所需的ERK信号通路,是造成肾脏疾病的病理因素。
为了探索受损肾脏中的IL11来源,研究人员使用了赛业生物提供的转基因小鼠,在Il11基因座中敲入EGFP基因。在急性肾损伤后,IL11首先在上皮中被检测到,之后主要在间质中表达。在使用pEMT诱导剂TGFβ刺激TEC后,研究者发现这强烈诱导了IL11的分泌,表明在经历pEMT的TEC中,IL11的活性存在一个自分泌环。当IL11刺激TEC时,STAT3激活,SNAI1增加,上皮细胞标志物E-Cadherin减少,表明IL11诱导了TEC的间质转化。
之后,研究人员对受到IL11刺激的TEC进行RNA测序。主成分分析(PCA)显示了整个时间进程中的基因表达变化。一系列基因标志物有明显增加,包括TGFβ信号、IL6/JAK/STAT3信号、mTORC1信号、炎症和IFNγ反应等,表明IL11诱导了TEC的促炎和间质基因表达。
2.IL11中和抗体可预防和治疗急性肾损伤
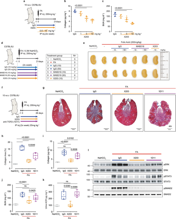
接下来,研究人员使用了Il11敲除小鼠(KO)和野生型对照小鼠(WT),通过腹膜内注射叶酸来诱导急性肾损伤。结果表明,WT小鼠肾脏中的Il11 mRNA和IL11蛋白水平增加,但在KO小鼠中没有检测到。在叶酸诱导后28天,与KO小鼠相比,WT小鼠的肾脏明显更小,重量更轻,胶原蛋白含量更高,纤维化程度更高(图1)。在WT小鼠的肾脏中,间充质细胞标志物αSMA和纤连蛋白(FN1)上调,而KO小鼠中没有。这些数据表明,ll11敲除小鼠可免受急性肾损伤的影响。

Il11敲除小鼠免受急性肾损伤的影响[1]
为了确定IL11中和抗体(X203)是否会在严重肾损伤后保护肾脏结构和功能,研究人员在小鼠身上开展试验,在注射叶酸前一天使用X203。通过生化分析和组织学分析,研究者发现这种预防性的X203治疗方案使得小鼠肾脏胶原蛋白减少,而且血尿素氮(BUN)和血清肌酐水平下降,反映了肾脏功能的改善(图2)。同时,X203还能够降低炎症、纤维化和肾小管损伤标志物。另一种市售的抗体MAB218也能发挥类似作用,但不如X203有效。此外,即使在肾脏损伤后三天施用X203,这种抗体也能治疗急性肾损伤。
TGFβ对TEC的间质转化、肾脏纤维化和肾衰竭也很重要,因此研究人员想比较X203和TGFβ抗体(克隆号1D11)在急性肾损伤模型中的作用。研究者发现,X203和1D11治疗均能够减少肾脏纤维化,但X203减少纤维化的幅度更大(图2)。此外,1D11治疗虽然能够减少肾脏纤维化,但会加剧炎症和肾小管损伤。相比之下,X203不存在这些副作用。

X203、MAB218和TGFβ抗体在急性肾损伤后的疗效比较[1]
此后,研究人员还用单侧输尿管梗阻(UUO)模型开展了一组单独的实验,这个模型与叶酸诱导的急性肾损伤模型完全不同。研究者发现,IL11在损伤后的TEC中同样上调,并在上皮间质转化和肾脏纤维化中发挥核心作用。同样地,IL11中和抗体X203可以逆转肾脏纤维化,并降低炎症和肾小管损伤。
3.IL11中和抗体可逆转慢性肾脏病
为了探讨IL11在TEC中的作用机制,研究人员接下来在人类原代肾脏TEC上开展了一系列实验。在信号水平上,研究者发现TGFβ1和IL11均增加了pERK、pp90RSK、pGSK3β、SNAI1、ZEB和αSMA的表达,并下调了E-Cadherin、Cyclin D1和PCNA。同时,对pEMT和肾脏疾病很重要的多个因子都能够诱导TEC分泌IL11,并上调Collagen 1、SNAI1和αSMA。这些数据表明,IL11通过ERK/p90RSK/GSK3β/SNAI1信号轴,刺激人类肾脏TEC的间质转化,从而促进肾脏纤维化。
研究人员猜想,抑制TEC中的IL11信号传导应该能防止肾脏损伤,于是研究者构建了特异性敲除TEC中Il11ra1的小鼠(CKO),并将这些小鼠用于叶酸诱导的急性肾损伤模型。与对照组相比,CKO小鼠的致病信号减少,间质和上皮标志物的变化减弱,并能够避免损伤诱导的炎症、肾脏纤维化和肾衰竭(图3)。

肾小管上皮细胞中Il11ra1的敲除避免了急性肾损伤[1]
最后,研究人员在人类慢性肾脏病模型中测试了IL11抗体疗法。研究者发现,X203促进了TEC的增殖和肾脏实质的再生,逆转了肾脏纤维化和pEMT表型,恢复了肾脏的重量和功能。
研究结论
总的来说,以上数据表明,IL11诱导的肾小管上皮的间质转化是一种重要的肾脏病理因素。IL11抗体可预防、治疗和逆转急性肾损伤和慢性肾脏病小鼠模型中的肾脏功能障碍。这表明IL11是一个潜在的治疗靶点,有望促进病变肾脏中的内源性修复。
原文检索:
[1]Widjaja, A.A., Viswanathan, S., Shekeran, S.G. et al. Targeting endogenous kidney regeneration using anti-IL11 therapy in acute and chronic models of kidney disease. Nat Commun 13, 7497 (2022). https://doi.org/10.1038/s41467-022-35306-1



