炎症小体是一种大分子蛋白质复合物,当细胞遇到病原体或无菌损伤时,它负责控制一系列炎症相关蛋白的加工。NLRP3炎症小体广泛表达,可被各种刺激激活。NLRP3炎症小体的激活包括经典和非经典通路。经典通路诱导caspase-1激活,促使IL-1β/IL-18活化。
小鼠caspase-11或人类对应的caspase-4则启动了非经典的炎症小体信号通路。它们可以识别细胞质中的脂多糖(LPS),引起gasdermin D(GSDMD)活化,导致细胞焦亡,同时激活NLRP3炎症小体,引发IL-1β释放。这种免疫反应是宿主应对病原体感染时的重要一环。不过,caspase-11具体是通过何种机制引起NLRP3的活化,目前还有待查明。
北京大学医学部基础医学院夏朋延研究团队与中科院微生物所王硕研究团队近日对非经典NLRP3炎症小体激活通路进行了深入研究。他们发现孤儿受体Nur77与胞内LPS结合并激活非经典通路。这项成果于2023年3月30日发表在《Immunity》杂志上。

图片来源:《Immunity》
(https://doi.org/10.1016/j.immuni.2023.03.003)
研究材料与方法
为了研究非经典NLRP3炎症小体激活通路,研究人员使用了多种基因敲除小鼠,包括Nr4a1–/–、Nlrp3–/–、Casp4–/–、Gsdmd–/–、Aim2–/–和Tlr4–/–(均由赛业生物提供)。研究人员从这些小鼠中获取BMDM细胞,或直接开展研究。他们采用pull-down实验来分析多个组分的相互作用,并采用酵母双杂交和免疫沉淀实验来分析Nur77与NLRP3的结合。
技术路线
01 质谱分析筛选出Nur77是LPS的胞内结合蛋白
02 一系列实验证实Nur77能够与NLRP3结合,但需要LPS和dsDNA同时存在
03 dsDNA的来源是线粒体,需要GSDMD在线粒体上打孔
04 Nur77加剧了宿主对内毒素的反应
研究结果
1.Nur77是LPS的胞内受体
为了识别LPS的胞内结合蛋白,研究人员对骨髓来源的巨噬细胞(iBMDM)进行质谱分析。除了caspase-11,还有9种蛋白也是推定的LPS结合对象。之后他们利用CRISPR-Cas9技术生成了缺失这些蛋白的iBMDM细胞,发现只有缺失Casp11(编码caspase-1)和Nr4a1(编码核受体Nur77)的细胞在LPS刺激下无法分泌IL-1β,这表明Nur77可能在非经典炎症小体信号通路中起作用。
他们从Nr4a1-/-小鼠(赛业生物提供)中生成了原代BMDM细胞。在转染LPS后,Nr4a1-/- BMDM细胞的caspase-1没有活化,而caspase-11或GSDMD活化不受影响。同时,Nr4a1-/-细胞的IL-1β分泌减少,但细胞焦亡不受影响。这些结果表明,Nur77对非经典NLRP3炎症小体的激活至关重要。
研究人员怀疑,Nur77是胞内LPS的真正传感器。非变性凝胶电泳分析发现,与LPS孵育的Nur77迁移得比单独的Nur77慢,表明这两个分子之间存在直接结合。生物素标记的LPS可在pull-down分析中沉淀重组Nur77,进一步表明Nur77是LPS的胞内受体。此外,他们还确定了Nur77的C端结构域参与了与LPS的结合,缺乏第524-547位氨基酸的Nur77无法与LPS结合。
2.Nur77在LPS和dsDNA的帮助下激活NLRP3炎症小体
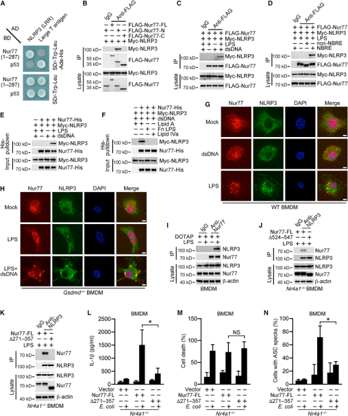
基于这些结果,研究人员假设Nur77在caspase-11和GSDMD下游的NLRP3炎症小体激活中发挥了作用。为了研究具体的分子机制,他们开展了酵母双杂交实验,证实Nur771-287与NLRP3的LRR结构域存在相互作用。在HEK293T细胞中,他们通过免疫共沉淀实验观察到Nur771-357与全长NLRP3结合,但没有观察到全长Nur77与全长NLRP3的结合。经过一系列实验,他们发现只有在LPS和包含NBRE的dsDNA存在时,Nur77才能与NLRP3结合(图1)。在受到LPS刺激的BMDM细胞中,他们通过免疫荧光染色观察到Nur77和NLRP3是共定位的。

Nur77在LPS和dsDNA存在时与NLRP3结合[1]
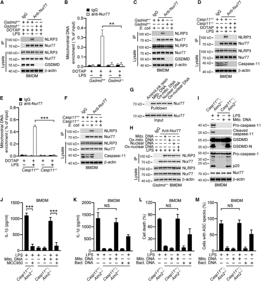
那么,这个dsDNA的来源是不是线粒体?为了确定GSDMD是否能够导致巨噬细胞中线粒体DNA的释放,研究人员将LPS转染到BMDM细胞中,并对各个细胞组分进行分离。结果表明,裂解的GSDMD存在于线粒体部分,且释放到胞质中的线粒体dsDNA增加。同时,线粒体DNA的耗尽会导致BMDM细胞在LPS刺激后的NLRP3炎症小体激活减少。在Nr4a1-/- BMDM细胞中,若释放线粒体DNA的通道被抑制,则非经典NLRP3炎症小体的激活受到影响。这些结果表明,GSDMD在线粒体上打孔,将线粒体DNA释放到胞浆中,这对于Nur77的活化至关重要。
考虑到GSDMD在非经典NLRP3炎症小体的激活中起着关键作用,他们利用Gsdmd-/- BMDM细胞开展实验,以确定Nur77与NLRP3之间的关系。他们发现,Gsdmd-/-细胞在受到LPS刺激后,Nur77不再与NLRP3结合,也未观察到Nur77与线粒体DNA的结合。同样地,在Casp11-/- BMDM细胞中,Nur77与NLRP3之间的结合也受到影响(图2)。因此,Nur77需要caspase-11来加工GSDMD以激活非经典的NLRP3炎症小体。缺乏DNA结合域或LPS结合位点的Nur77不能促进NLRP3的激活。

Nur77对NLRP3的激活依赖caspase-11和GSDMD[1]
3.Nur77缺乏减轻宿主对内毒素的反应
最后,研究人员分析了Nur77在脓毒症中的作用。他们用poly(I:C)对野生型、Nr4a1-/-、Nlrp3-/-和Casp11-/-小鼠(赛业生物提供)进行预处理后注射LPS,发现Nr4a1-/-小鼠血清中的IL-1β水平降低,与Nlrp3-/-小鼠相似。分离小鼠的腹膜巨噬细胞后发现,Nr4a1缺失不影响细胞焦亡。在注射致死剂量的LPS后,Nr4a1-/-小鼠存活时间更长。这些结果表明,Nur77会加剧宿主对内毒素的反应。
研究结论

Nur77与LPS结合激活非经典NLRP3炎症小体的示意图[1]
总的来说,这项研究表明Nur77作为细胞内的LPS传感器,与线粒体DNA和LPS结合,激活非经典NLRP3炎症小体通路(图3)。作者认为,Nur77为caspase-11的激活和下游NLRP3炎症小体的形成搭建了桥梁,有望为炎症性疾病和脓毒症的治疗提供靶点。
原文检索:
[1]Zhu F, Ma J, Li W et al., The orphan receptor Nur77 binds cytoplasmic LPS to activate the non-canonical NLRP3 inflammasome. Immunity (2023), https://doi.org/10.1016/j.immuni.2023.03.003



