适应性产热(Adaptive thermogenesis)是机体对外界刺激的一种代谢性产热机制,对于维持机体体温促进动物在寒冷环境下的生存至关重要。棕色和米色脂肪组织是非颤抖性产热的主要组织。棕色和米色脂肪细胞的产热活性主要依赖于解偶联蛋白1(Uncoupling protein 1, UCP1)。Ucp1的高表达是维持棕色或米色脂肪细胞高产热活性所必需的。冷刺激可以通过激活交感神经分泌肾上腺素作用于棕色和米色脂肪细胞的β3-肾上腺素受体,激活肾上腺能信号通路,促进PPARγ及其协同调控因子对Ucp1等产热基因的转录调控。依赖肾上腺素能激活的适应性产热降低会导致肥胖易发。
因此,促进产热可能是控制肥胖的有效方法。激活米色脂肪组织可显著促进全身能量消耗。在缺乏米色脂肪细胞的小鼠中可以观察到肥胖和相关的代谢障碍。然而,米色脂肪发育和功能维持的调控机制还有待进一步阐明。SOX4是调控干细胞特性、分化和多种发育途径的重要发育转录因子。
2022年11月7日,厦门大学生命科学学院在《Theranostics》发表题目为SOX4 promotes beige adipocyte-mediated adaptive thermogenesis by facilitating PRDM16-PPARγ complex的论文。厦门大学生命科学学院博士生沈焕明、何婷、王帅、硕士生侯玲凤是该文章的共同第一作者,李博安教授和郭慧玲助理教授为该文章的共同通讯作者。本研发现在长期冷刺激下,SOX4可以通过促进PRDM16-PPARγ复合体形成促进米色脂肪细胞介导的适应性产热。

研究材料
本文体内实验用到是动物模型为Pref1-Sox4过表达小鼠(赛业生物提供)。利用Adiponectin-Cre-lox系统获得脂肪组织特异Sox4敲除的小鼠模型。研究者首先在小鼠Sox4基因Exon 1中插入两个loxP位点构建Flox鼠,再与Adiponectin-Cre小鼠配繁获得Adiponectin-Cre+/-:SOX4F/F。利用产热脂肪细胞特异性表达Cre(Ucp1-Cre)的小鼠与SOX4F/F交配产生产热脂肪组织(棕色和米色脂肪组织)特异性SOX4 KO的小鼠。
本文体外实验,研究者分离了腹股沟皮下白色脂肪组织(iWAT)的血管基质细胞(SVF),并且导入大T抗原使其成为永生化的前脂肪细胞。根据文献提供的方法,研究者在体外建立米色脂肪诱导分化的体系。
技术方法
采用RNA-seq、ChIP-qPCR、FAIRE assay、OCR、Co-IP、IFT、小鼠代谢等实验技术。
技术路线

研究结果
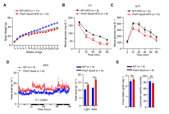
鉴于研究者先前课题对SOX4的研究,发现前脂肪细胞特异性Pref1基因启动子驱动SOX4过表达的Pref1-Sox4小鼠(赛业生物提供)相对于WT小鼠具有抵抗高脂饲喂(HFD)诱导的肥胖(图1 A),缓解了葡萄糖不耐受和胰岛素抵抗(图1 B-C),并改善了能量代谢效率(图1 D),但对食物摄入量和运动活动没有明显影响(图1 E)。这表明SOX4可能调节某些外部刺激诱导的产热过程,促使研究者想去探究脂肪组织中的SOX4在长期冷刺激过程中的产热功能上是否发挥作用。

Pref1-Sox4小鼠相对于WT小鼠在长期冷刺激下的产热增加[1]
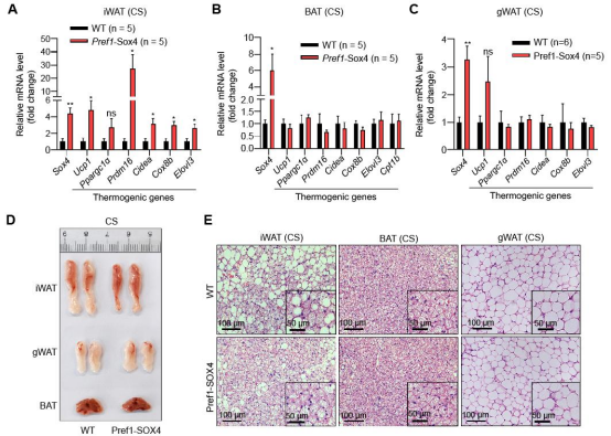
基于此,研究者发现在长期冷刺激(CS)下Pref1-Sox4小鼠(赛业生物提供)的产热能力相比于野生型(WT)小鼠同样表现明显的增强作用,而食物摄入量和运动活性没有改变。由于Pref1-Sox4小鼠在前脂肪细胞中特异性过表达Sox4,研究者进一步探究长期冷刺激下Sox4过表达对于三大脂肪组织形态和产热基因表达的影响。研究者发现Pref1-Sox4小鼠在长期冷刺激下,选择性增强了腹股沟皮下白色脂肪组织(iWAT)中米色脂肪的生成和产热基因的表达,但不影响经典棕色脂肪组织(BAT)和性腺周围白色脂肪组织(gWAT)的形态和产热基因表达。正如图示qPCR分析的产热基因mRNA水平(图2 A-C),三个脂肪组织的代表性图像(图2 D)和H&E染色的结果所示。

Pref1-Sox4小鼠特异性增加皮下白色脂肪组织中米色脂肪的形成和产热基因的表达[1]
研究结论
首先,研究者发现冷刺激或β-Ar信号通路诱导产热脂肪细胞中SOX4的表达。对不同小鼠模型的研究中研究者发现脂肪细胞特异性或产热脂肪细胞特异性SOX4缺失的小鼠表现出明显的冷不耐受,代谢速率和能量消耗减少,米色脂肪细胞的形成和产热相关基因的表达削弱。这些小鼠在高脂饮食下更易发展为肥胖,并伴有严重的肝脏脂肪变性、胰岛素抵抗和脂肪组织炎症发生。
在细胞水平上,前脂肪细胞中敲减SOX4明显抑制了米色脂肪细胞的发育。重要的是,成熟米色脂肪细胞SOX4的减少则大大降低了产热相关基因的表达和细胞能量代谢速率。分子机制方面,SOX4通过与PPARγ结合并激活其转录功能来促进下游靶基因Ucp1的转录。研究者进一步发现SOX4的这些作用至少部分是通过将PRDM16招募到PPARγ以形成转录复合物来提高产热基因Ucp1的表达来实现的。
基于目前用于激活米色脂肪生成的激动剂容易带来严重的副作用,对心血管系统产生不良反应,迫切需要开发出一个新的药物靶点用于激活体内米色脂肪的功能,改善机体代谢。而研究者的研究中发现的SOX4蛋白对于米色脂肪发育和功能上是至关重要的,因此有望成为新的作为对抗肥胖和代谢疾病的药物靶点。
参考文献:
[1]Shen H, He T, Wang S, et al. SOX4 promotes beige adipocyte-mediated adaptive thermogenesis by facilitating PRDM16-PPARγ complex[J]. Theranostics, 2022, 12(18): 7699-7716.
赛业小鼠模型构建
赛业生物构建了SOX4基因敲除小鼠与条件性基因敲除小鼠,更有活体小鼠已加入『红鼠资源库』,快至2周交付!确保您在短时间内获得更具性价比的实验用鼠,为您的研究加点速~
SOX4 KO小鼠

品系名称:
C57BL/6J-Sox4em1C/Cya
品系编号:
KOCMP-20677-Sox4-B6J-VA
产品编号:
S-KO-04427
应用方向:
代谢研究,免疫系统,心血管系统,神经系统,呼吸系统,消化系统,细胞生物学,分子生物学,造血系统
打靶方案:

SOX4 flox小鼠

品系名称:
C57BL/6J-Sox4em1Cflox/Cya
品系编号:
CKOCMP-20677-Sox4-B6J-VA
产品编号:
S-CKO-05186
应用方向:
代谢研究,免疫系统,心血管系统,神经系统,呼吸系统,消化系统,细胞生物学,分子生物学,造血系统
打靶方案:




