
精神分裂症是临床常见的重性精神障碍之一,通常发病于青春期晚期或成年早期,其临床症状通常被划分为三个维度:阳性、阴性症状以及认知障碍。上一期「神经疾病」系列文章提到,通过建立精神分裂症的动物模型,可以模拟患者所出现的疾病表征,进而了解相关病因病理学、潜在治疗方法的效果及副作用等。
针对精神分裂症的阳性症状、阴性症状以及认知相关的障碍,我们可以在啮齿动物中建立相应的行为学检测手段,如三箱社交实验、糖水偏好和强迫游泳分别模拟了疾病阴性症状中的社交退缩、快感缺失以及绝望程度,进而评价模型构建成功与否。

精神分裂症小鼠模型的行为缺陷[1]
1、阳性症状的评估
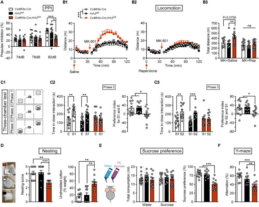
阳性症状中的活动增加可用旷场行为学进行测试。近期一篇通过孕鼠腹腔注射地塞米松的方式构建的精神分裂症小鼠模型(FGR小鼠)中,旷场行为学测试显示小鼠表现出显著的自发运动距离的增加(图2d-e)[2]。在另一篇研究中,作者通过Cre-Loxp系统构建出精神分裂症模型小鼠(特异性敲除谷氨酸能神经元上组胺H2受体的CaMKIIα-Cre;Hrh2fl/fl小鼠),在旷场实验中发现小鼠的运动亢进易感性增高(图3B)[3]。

FGR导致精神分裂症行为[2]
2、阴性症状的评估
人类精神分裂症的阴性症状主要包括社会退缩、情感淡漠和焦虑情绪。
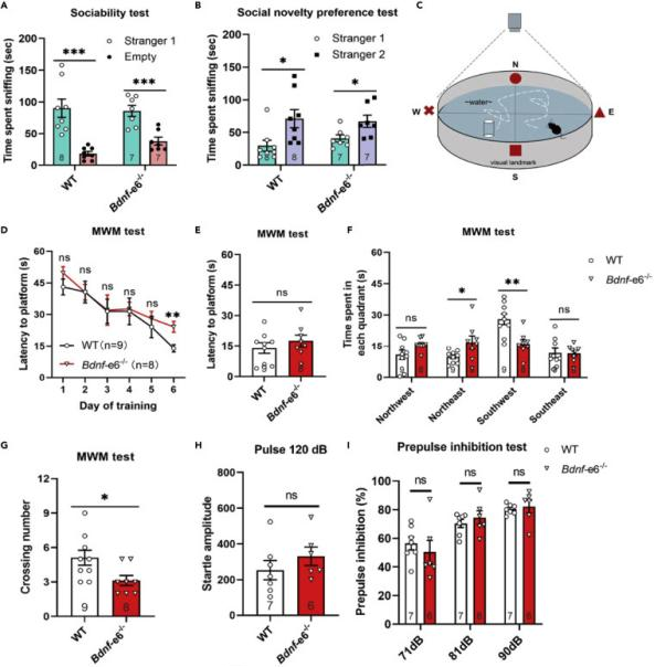
(1)三箱社交实验(Three-Chamber test, TC)可以用于检测小鼠的社交能力和对新社交对象的偏好。社交互动减少、参与社交交流的欲望降低以及社会认知功能缺陷是与社交性相关的精神分裂症的负面症状。从图2的三箱社交行为学实验可以看到,在社交新颖性检测中,当放入第二只陌生小鼠时,相比于正常小鼠,FGR小鼠对第二只陌生小鼠探索时间显著减少,这表明精神分裂症模型小鼠存在社交新颖性的缺陷(图2g)。此外,另一项研究中的精神分裂症模型小鼠(CaMKIIα-Cre;Hrh2fl/fl小鼠)在三箱社交实验中也产生了明显的社交回避行为(图3C)。
(2)用于评估抑郁样行为的强迫游泳(Forced Swimming Test, FST)、悬尾(Tail suspension test, TST)以及糖水偏好等其他行为范式也可应用于评估精神分裂症的阴性症状,包括快感缺失(图3E)和意志消沉。
(3)精神分裂症患者也表现出明显的焦虑,常用于检测焦虑水平的测试包括高架十字迷宫实验及旷场实验等。对于高架十字迷宫实验,动物进入开放臂的潜伏期较长、进入开放臂的时间较短等表现可被认为是焦虑样行为;旷场实验是一种常用于评估动物焦虑和运动水平的测试,动物被放置在一个顶部开放的箱子中,通过检测其位于旷场中心区域所花费的时间、总运动距离等来评估动物的焦虑水平。

谷氨酸能神经元上组胺H2受体缺失引起精神分裂症样行为表型[3]
3、认知障碍的评估
根据一些报道,几乎98%的精神分裂症患者会出现认知障碍,表现出显著的学习记忆下降,这是精神分裂症的主要症状之一。精神分裂症的认知症状反映了不同认知能力的缺陷,如信息处理、抽象分类、执行功能、认知灵活性、注意力、记忆力和视觉处理等。
(1)迷宫类测试可用于检测空间工作记忆,任务包括Morris水迷宫、八臂迷宫、T迷宫或Y迷宫(图3F)交替任务、巴恩斯圆形迷宫等。
水迷宫(Morris water maze)是一种经典的检测小鼠空间学习记忆的实验,啮齿类动物学会在水下找到隐藏平台的能力反映了其依赖海马的空间记忆和学习水平。通过检测动物找到平台所花费的时间和游泳轨迹的复杂程度,可用于评估精神分裂症动物模型的记忆缺陷及认知障碍。精神分裂症小鼠空间学习能力(图2j,图4D-G)和24h短期记忆存在显著缺陷(图2k)。

Bdnf-e6突变小鼠的行为特征[1]
4、其他行为学评估
(1)筑巢行为的评估
筑巢实验是一种简单的用于识别小鼠未知行为表现的敏感测试,可以衡量其整体的健康状况,并作为预测认知能力的辅助评估。对照小鼠可以在24h内完成筑巢任务,但精神分裂症小鼠无法完成筑巢任务(图2h)。按照小鼠筑巢1-5分评分标准对小鼠筑的巢进行评分,结果表明,FGR小鼠的巢分数显著低于对照小鼠(图2i)。因此精神分裂症模型小鼠表现出筑巢能力受损(图3D)的行为表型。
(2)前脉冲抑制实验(Prepulse inhibition test, PPI)
PPI范式能检测小鼠的感觉运动门控功能,广泛应用于存在感觉运动门控失调和前脉冲抑制缺失现象的精神类疾病动物模型中,如精神分裂症、强迫症以及其他与皮质-纹状体脑环路紊乱相关的精神疾病等。惊跳反射是一种由意想不到的声音或触觉刺激引起的脑干反射。在表型评估中,惊跳反射对不同强度的听觉或触觉刺激的反应(及其习惯化)被广泛用于感觉运动门控和听力缺陷的检测中。
评价指标:背景惊吓被定义为6个空实验的平均值,在进行下一步计算前,从每个单独脉冲实验的惊吓振幅中减去这个背景值:%PPI=1-前脉冲刺激平均惊吓幅度/ASR*100%。
正常小鼠在受到一个较大声音刺激前如果给予一个较小的声音预刺激,它再次受到这个较大声音刺激的时候身体的惊跳反射会减小。但是,精神分裂症小鼠在接受这个实验的时候,预刺激无法降低声音刺激引起的惊跳反射。对照小鼠的PPI随着预刺激强度的增加逐渐升高,但是FGR小鼠的PPI值与对照组相比存在显著的下降,这意味着精神分裂症模型小鼠感觉门控功能存在显著缺陷。
常见的神经行为学一览
动物行为学实验是神经科学研究中的重要手段,通过行为学实验对动物模型的学习记忆、精神情绪、运动协调能力等各方面进行综合评价,可帮助科研人员探索认知、情绪和运动等复杂的生命现象。
赛业生物自建了多功能的大小鼠神经行为学平台,拥有充分的动物实验空间和专业行为学实验设备,可提供旷场、三箱、强迫游泳、悬尾、高架十字迷宫、水迷宫等项目。研究人员可委托平台进行行为学实验,也可选择在我们的模式动物中心自行开展实验,并获得动物模型专家的高质量技术支持。
参考文献:
[1] Chen Yanhui,Li Shangjin,Zhang Tianyi et al. Bdnf-e6Corticosterone antagonist or TrkB agonist attenuates schizophrenia-like behavior in a mouse model combining deficiency and developmental stress.[J] .iScience, 2022, 25: 104609.
[2] Dong, J., Chen, W., Liu, N. et al. NRG1 knockdown rescues PV interneuron GABAergic maturation deficits and schizophrenia behaviors in fetal growth restriction mice. Cell Death Discov. 8, 476 (2022).



