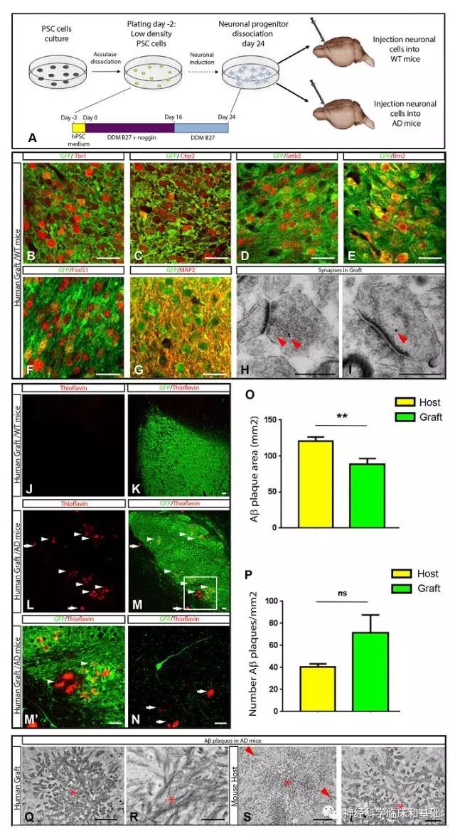
多能干细胞的临床应用前景是十分乐观的。在神经疾病领域,多能干细胞可以用于治疗脑血管病、神经变性病、多发性硬化、周围神经病等多种疾病。多能干细胞也是很好的生物学研究模型。使用病人来源的诱导多功能干细胞(iPSC)研究疾病的病理生理机制和筛选治疗疾病的潜在小分子化合物已经成为当前干细胞研究领域的热点。自从iPSC出来后,AD、PD、HD等疾病的ipsC模型就被构建出来,很多研究发表在顶级一流期刊上,如Nature、Cell、Cell stem cell等。这些研究对于我们认识疾病的确起到了一定的作用,但是毕竟细胞模型也有其缺陷之处,因为在动物整体上发生的疾病状态和细胞表现出来的疾病状态还是有很大的区别的。在最新的一期Neuron上,研究人员将人的多能干细胞来源的神经祖细胞移植到AD小鼠的脑内,研究了AD相关的病理改变是如何影响人来源的神经元的。1.科学家将人来源的神经元移植到AD小鼠大脑中以使这些神经元暴露于Aβ的环境中:
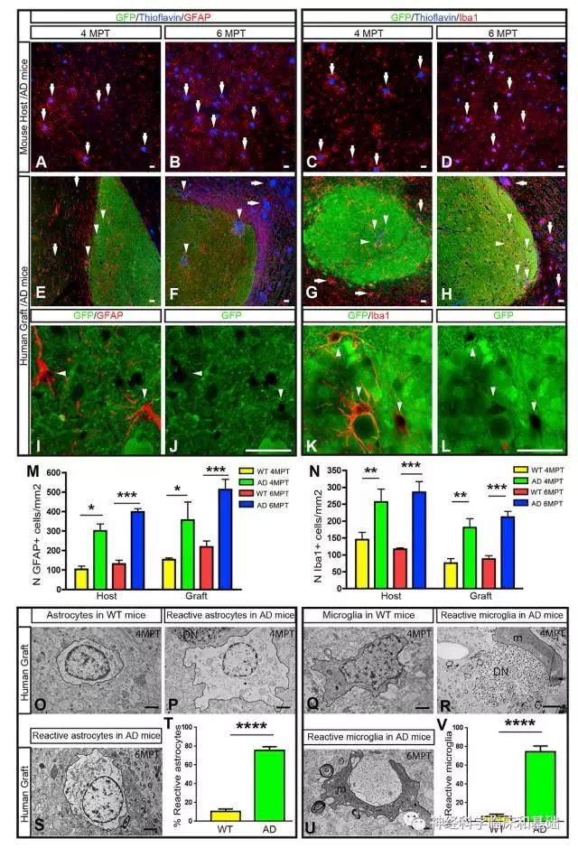
2.移植神经元部位出现了广泛的神经炎症改变:
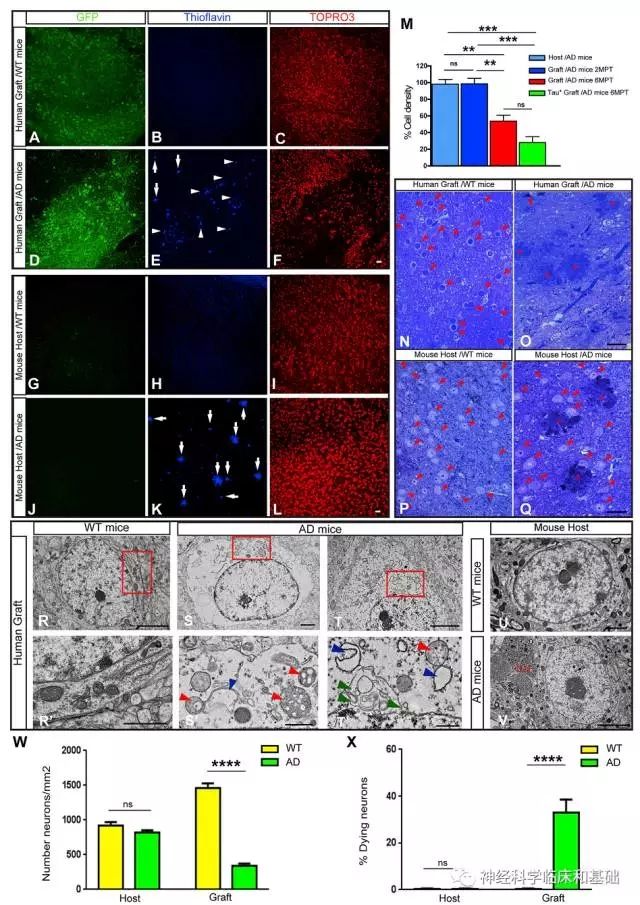
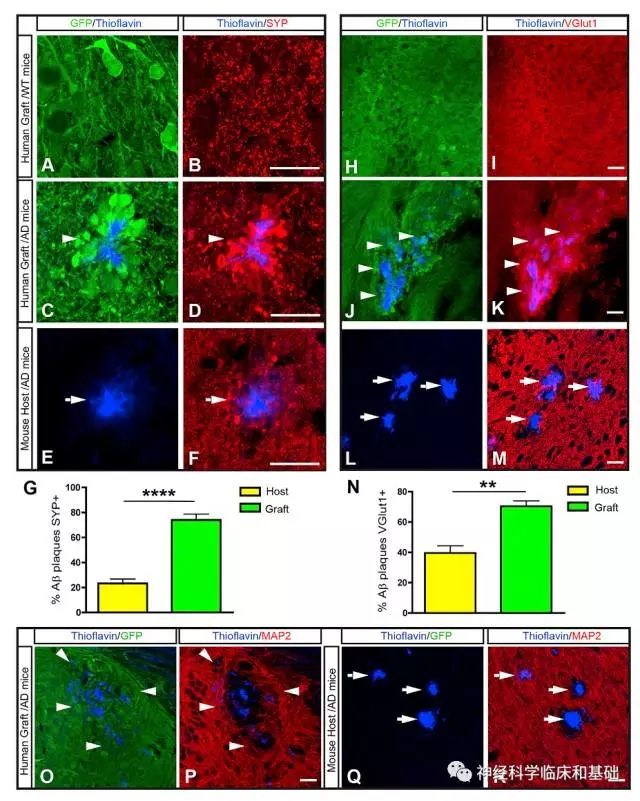
3.Aβ斑块周围的移植神经元发生广泛的神经营养不良:
4. 移植神经元部位表现出神经芽生和突触标志物的富集:
5. 只有移植的人源性神经元发生神经变性,而鼠源性神经元不发生异常改变:
6. 移植神经元的tau蛋白病变主要以4R tau为主:
7. 移植神经元中出现磷酸化tau和异常tau蛋白的沉积:
8. 移植神经元发生转录组的广泛性改变:
总结这项研究的价值在于揭示了人类来源的神经元是如何在AD病理环境中发生病变的,但是存在的问题是:虽然移植的神经元也暴露于Aβ的环境中,但是它也同时暴露于小鼠大脑的组织间液中,炎症反应和神经元病变很可能来源于小鼠的免疫排斥反应。
2.移植神经元部位出现了广泛的神经炎症改变:
3.Aβ斑块周围的移植神经元发生广泛的神经营养不良:
4. 移植神经元部位表现出神经芽生和突触标志物的富集:
5. 只有移植的人源性神经元发生神经变性,而鼠源性神经元不发生异常改变:
6. 移植神经元的tau蛋白病变主要以4R tau为主:
7. 移植神经元中出现磷酸化tau和异常tau蛋白的沉积:
8. 移植神经元发生转录组的广泛性改变:
总结这项研究的价值在于揭示了人类来源的神经元是如何在AD病理环境中发生病变的,但是存在的问题是:虽然移植的神经元也暴露于Aβ的环境中,但是它也同时暴露于小鼠大脑的组织间液中,炎症反应和神经元病变很可能来源于小鼠的免疫排斥反应。 


