近日,中国农业科学院哈尔滨兽医研究所猪消化道传染病创新团队联合华南农业大学马静云课题组在猪急性腹泻综合征冠状病毒诱导自噬及其机制研究方面取得重要进展,揭示了猪急性腹泻综合征冠状病毒诱导自噬的新机制,相关研究发表在《公共科学图书馆-病原体(PLoS Pathogens)》。
猪急性腹泻综合征冠状病毒(SADS-CoV)是2017年新发现的蝙蝠源冠状病毒,可导致仔猪严重腹泻、脱水和死亡。自噬是机体对抗病原体的天然防御机制,但最近越来越多的证据表明包括SADS-CoV在内的许多病毒已进化出多种策略抵抗、逃逸、甚至利用细胞自噬促进自身增殖。
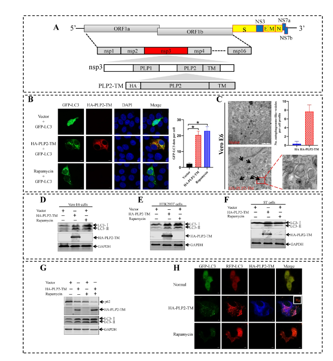
本研究系统阐明了SADS-CoV体内体外感染都可诱导细胞完整的自噬,并且自噬过程有利于SADS-CoV的复制;进一步研究发现,SADS-CoV NSP3蛋白PLP2-TM功能域通过与GRP78相互作用激活IRE1-JNK-Beclin1信号通路诱导完整自噬的产生。研究还发现靶向宿主自噬的药物如3-MA(3-甲基腺嘌呤)和CQ(氯喹)能够显著抑制病毒的增殖,说明干扰自噬过程可以作为治疗SADS-CoV感染的策略之一。上述研究为探索SADS-CoV致病机制提供了全新的视角,为抗病毒药物的筛选奠定了基础。

该研究得到了国家重点研发计划、黑龙江省自然科学基金团队项目以及中国农科院创新工程的资助。中国农业科学院哈尔滨兽医研究所石达副研究员和华南农业大学周玲博士为文章的共同第一作者,中国农业科学院哈尔滨兽医研究所冯力研究员和华南农业大学马静云教授为文章的通讯作者。
原文及链接:
“Autophagy is induced by swine acute diarrhea syndrome coronavirus through the cellular IRE1-JNK-Beclin 1 signaling pathway after an interaction of viral membrane-associated papain-like protease and GRP78”,DOI: 10.1371/journal.ppat.101120



