心肌梗死和心力衰竭等心血管疾病的发病率随着年龄的增长而增加。衰老是导致心血管疾病发展的一个主要因素,但其潜在的分子机制在很大程度上仍然未知,原因之一是缺乏合适的动物模型。
2022年10月31日,苏州大学心血管病研究所李杨欣教授团队在生物医学1区杂志《Theranostics》(IF=11.6)期刊上发表了一篇题为“circHIPK3 prevents cardiac senescence by acting as a scaffold to recruit ubiquitin ligase to degrade HuR”的研究论文,揭示了心肌修复再生的新机制。研究生丁凤枝、陆琳和吴诚洁是论文的共同第一作者,李杨欣教授是通讯作者。

来源:Theranostics
研究材料与方法
在这项研究中,研究人员使用了由赛业生物提供的他莫昔芬诱导的心肌细胞特异性circHIPK3敲除小鼠。在整个实验过程中,他们使用了RNA测序、蛋白测序、流式细胞术、心功能检测、蛋白印迹、RNA和蛋白共沉淀、circHIPK3慢病毒表达等技术方法。
研究结果
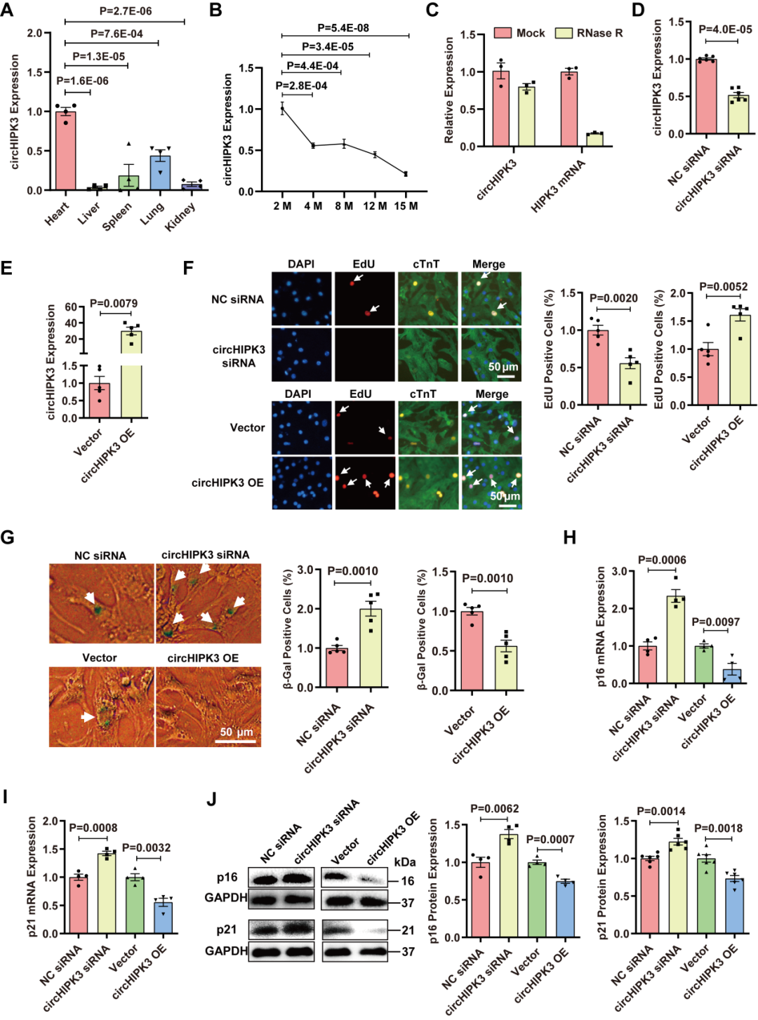
1.circHIPK3在年轻和中年小鼠心脏中的表达及影响
研究者对不同年龄的小鼠心脏进行RNA-seq,分析得到circHIPK3来源于HIPK3基因外显子2,是一种高表达且高度保守的circRNA。同时检测到circHIPK3在小鼠心、肝、脾、肺和肾脏等组织中均有表达,在心脏中表达最多。随后研究者发现circHIPK3在心脏中的表达水平随着年龄的增长而降低,这提示了circHIPK3可能在心脏衰老的发展中发挥着重要作用(图1)。

circHIPK3在年轻和中年小鼠心脏中的表达及影响[4]
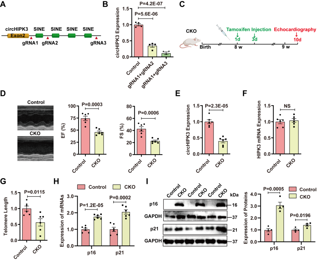
2.circHIPK3敲除诱导小鼠心脏衰老
为了证实circHIPK3在心脏衰老中的作用[1],研究者用赛业构建的他莫昔芬诱导心肌细胞特异性circHIPK3敲除小鼠,发现与同窝的circHIPK3Flox/Flox小鼠相比,KO小鼠的心功能下降,小鼠端粒长度缩短,p16和p21表达增加,小鼠的繁殖速度非常慢,这表明circHIPK3的缺失损害了发育。这些数据表明,circHIPK3缺失导致心脏早期衰老和心功能障碍(图2)。

circHIPK3的敲除诱导小鼠心脏衰老[4]
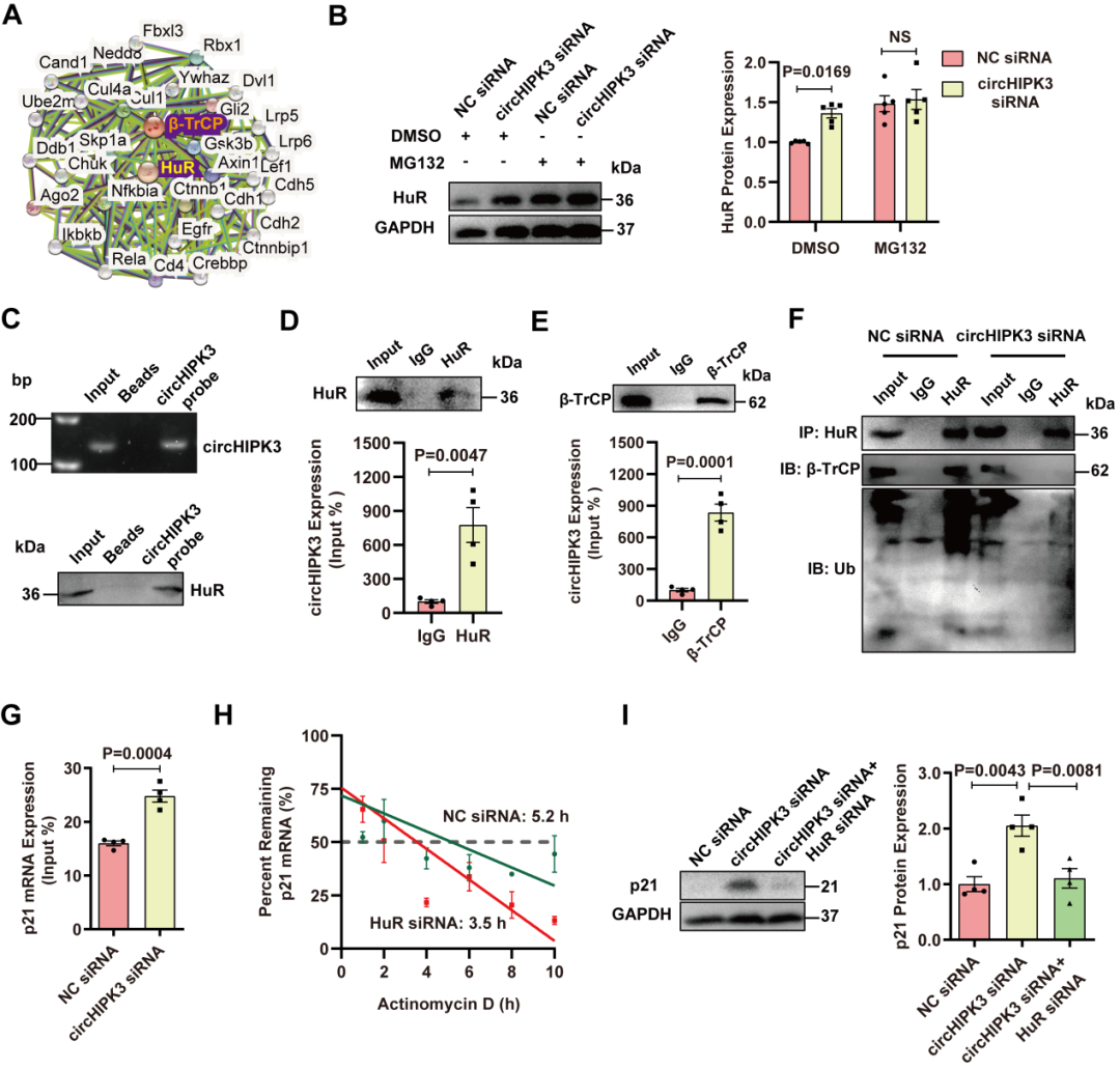
3.circHIPK3调控HuR蛋白表达
为了了解为什么circHIPK3缺失会导致p21上调,研究者通过circRNA相互作用网站(https://circinteractome.nia.nih.gov/)分析了circHIPK3可能的靶蛋白。分析没有发现p21或p16是circHIPK3的靶点,但是在人源中发现HuR和circHIPK3之间有三个结合位点。随后RPISeq分析(http://pridb.gdcb.iastate.edu/RPISeq)证实circHIPK3在小鼠中与HuR结合,且HuR蛋白在人和小鼠之间高度保守[2]。通过PPI数据库(https://www.string-db.org/)分析发现,HuR通过调节SIRT1、细胞周期相关蛋白和端粒长度参与衰老的发展,这表明HuR蛋白可能直接参与衰老过程。重要的是,HuR与p21 mRNA 3'-UTR区域的ARE结合,增加其稳定性,最终导致p21蛋白在细胞质中的表达增强(图3)。

circHIPK3调控HuR蛋白表达[4]
4.circHIPK3作为HuR和E3泛素连接酶的支架,促进HuR降解
前期研究表明,HuR可通过泛素-蛋白酶体途径与E3泛素连接酶β-TrCP相互作用降解[3]。事实上,在PPI数据库中可以找到HuR与E3泛素连接酶β-TrCP之间的相互作用。研究者试图用特定的蛋白酶体抑制剂MG132处理H9C2细胞,以阻止蛋白质通过蛋白酶体降解,以确定circHIPK3诱导的HuR蛋白下调是否由泛素-蛋白酶体系统介导。MG132处理增强了敲低circHIPK3诱导的HuR在细胞质中的积累,说明HuR被蛋白酶体降解,而敲低circHIPK3细胞中相对较高的HuR水平是由于抑制了HuR的降解。
RNA-pulldown同WB判定了circHIPK3和HuR之间的结合,RIP实验和qRT-PCR再次验证二者结合。这表明circHIPK3可能通过直接相互作用调节HuR的稳定性(图4)。

circHIPK3作为HuR和E3泛素连接酶的支架,促进HuR降解[4]
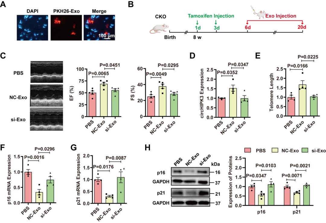
5.外泌体通过释放circHIPK3来防止心肌细胞衰老
外泌体含有非编码RNA,包括microRNA、lncRNA和circRNA。有研究表明,间充质来源的外泌体(UMSC-Exos)可抑制衰老引起的血管功能障碍和心功能障碍。研究者发现circHIPK3在外泌体中富集。外泌体circHIPK3处理可导致H9C2细胞中circHIPK3表达上调,并促进H9C2细胞增殖,抑制衰老,降低p16和p21的表达。不过,敲低circHIPK3可抑制外泌体对衰老的保护作用。这些结果表明了外泌体通过传递circHIPK3促进H9C2细胞增殖并抑制其衰老(图5)。

外泌体通过释放circHIPK3来防止CM衰老[4]
研究结论
研究者发现了circHIPK3的缺失导致心肌细胞衰老加剧和心脏功能下降,circHIPK3作为支架增强了细胞质中E3泛素连接酶β-TrCP和HuR的结合,导致HuR的泛素化和降解,从而降低了衰老诱导因子p21活性。此外,间充质来源的外泌体通过递送circHIPK3发挥了抗衰老和心脏保护作用。该研究提出了可用于研究心肌衰老的新动物模型,并在体内外进一步发掘了间充质来源的外泌体中环状非编码RNA在组织修复再生中的新机制,这些发现为心肌修复再生提供了新思路。

circHIPK3/HuR/p21在心脏早衰中的调控机制[4]
参考文献:
[1] Zheng Q, Bao C, Guo W, Li S, Chen J, Chen B, et al. Circular RNA profiling reveals an abundant circHIPK3 that regulates cell growth by sponging multiple miRNAs. Nat Commun. 2016; 7: 11215.
[2] Sun Q, Tripathi V, Yoon JH, Singh DK, Hao Q, Min KW, et al. MIR100 host gene-encoded lncRNAs regulate cell cycle by modulating the interaction between HuR and its target mRNAs. Nucleic Acids Res. 2018; 46: 10405-16.
[3] Lan Y, Xiao X, He Z, Luo Y, Wu C, Li L, et al. Long noncoding RNA OCC-1 suppresses cell growth through destabilizing HuR protein in colorectal cancer. Nucleic Acids Res. 2018; 46: 5809-21.
[4] Fengzhi Ding, Lin Lu, Chengjie Wu, Xiangbin Pan, Bin Liu, Yu Zhang, Yanli Wang, Weiliang Wu, Bing Yan, Yuqing Zhang, Xi-Yong Yu, Yangxin Li, et al.Theranostics 2022; 12(17):7550-7566. doi:10.7150/thno.77630
赛业小鼠模型构建
赛业生物构建了Hipk3基因敲除小鼠与条件性基因敲除小鼠,更有活体小鼠已加入『红鼠资源库』,快至2周交付!确保您在短时间内获得更具性价比的实验用鼠,为您的研究加点速~
Hipk3 KO小鼠

品系名称:
C57BL/6J-Hipk3em1C/Cya
品系编号:
KOCMP-15259-Hipk3-B6J-VA
产品编号:
S-KO-02454
应用方向:
心血管系统,神经系统,细胞生物学,代谢研究,生理系统
打靶方案:

Hipk3 flox小 鼠

品系名称:
C57BL/6J-Hipk3em1Cflox/Cya
品系编号:
CKOCMP-15259-Hipk3-B6J-VA
产品编号:
S-CKO-02894
应用方向:
心血管系统,神经系统,细胞生物学,代谢研究,生理系统
打靶方案:



