肥胖是一个全球性的热门话题,也推动了对脂肪组织的深入研究。以往的研究发现,当多余的能量储存在白色脂肪组织(WAT)时会发生肥胖,而棕色脂肪组织(BAT)则会促进能量消耗以减少肥胖。在外界或生理刺激下,白色脂肪组织会发生“褐变”,形成米色脂肪细胞。这些含有丰富线粒体的米色脂肪细胞也能燃烧卡路里,被认为是治疗肥胖症的一种潜在方法。
一些哺乳动物遗传模型已经证明,基因突变可通过控制棕色/米色脂肪细胞产热而导致肥胖。不过,目前还没有足够的证据,说明控制产热的人类基因中存在致病性突变。最近的遗传学证据表明,Wnt通路的下游突变与脂肪分布有关,但无法证实Wnt相关突变与肥胖症之间有因果关系。
近日,上海交通大学医学院附属瑞金医院的王计秋/刘瑞欣/王卫庆团队在《Advanced Science》杂志上发表论文,首次证实人类RSPO1基因中的一种突变会抑制米色脂肪细胞产热并导致肥胖。这项成果也许对人类肥胖症的治疗具有重要意义。

图片来源:Advanced Science
研究材料与方法
在这项研究中,研究人员在筛选出RSPO1突变后,委托赛业生物构建了脂肪组织特异性的hRSPO1转基因小鼠、Rspo1基因敲除小鼠和人源化的Rspo1 p.R219W小鼠,并在这些模型上分析RSPO1突变的影响。研究者采用EchoMRI体成分分析仪测定了活体小鼠的体脂成分,并通过RNA测序分析了各个小鼠模型上的基因表达变化。
技术路线
01 通过筛选肥胖病例和对照的测序数据,发现多名患者携带相同的RSPO1突变
02 构建hRSPO1转基因小鼠和Rspo1基因敲除小鼠模型,发现RSPO1过表达导致肥胖,而Rspo1敲除促进脂肪产热
03 RSPO1通过LGR4-Wnt/β-catenin信号通路抑制米色脂肪细胞的线粒体呼吸和产热作用
04 携带热点突变的人源化小鼠模型再现了肥胖患者的特征
05 p.R219W突变破坏了RSPO1与细胞外基质的结合,导致更多RSPO1释放
研究结果
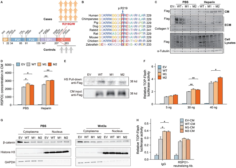
1.多个肥胖病例携带相同的RSPO1突变
为了研究Wnt相关因子的突变与人类肥胖的关系,研究人员利用全外显子组测序对1994个青少年肥胖病例和2161个健康对照的Wnt相关旁分泌因子进行筛选,发现12例肥胖患者的RSPO1基因携带相同突变(p.R219W/Q)。RSPO1(R-spondin 1)是R-spondin分泌蛋白家族中的一员,可作为Wnt激活剂来增强Wnt信号通路。研究者发现,p.R219W/Q突变体对Wnt信号通路有相对更高的激活作用。
在分析各种器官和细胞系的基因表达谱后,研究者发现RSPO1在白色脂肪组织中特异性高表达。通过对两种小鼠肥胖模型和肥胖受试者的分析,研究者发现RSPO1主要在内脏白色脂肪组织中表达。在进一步分析小鼠单细胞测序数据后,研究者发现Rspo1主要在成纤维细胞中表达,而不是脂肪干细胞。这些结果表明,RSPO1在内脏脂肪中高表达,主要由成纤维细胞产生,其局部水平与肥胖发展呈正相关。
2.RSPO1过表达促进了HFD诱导的肥胖
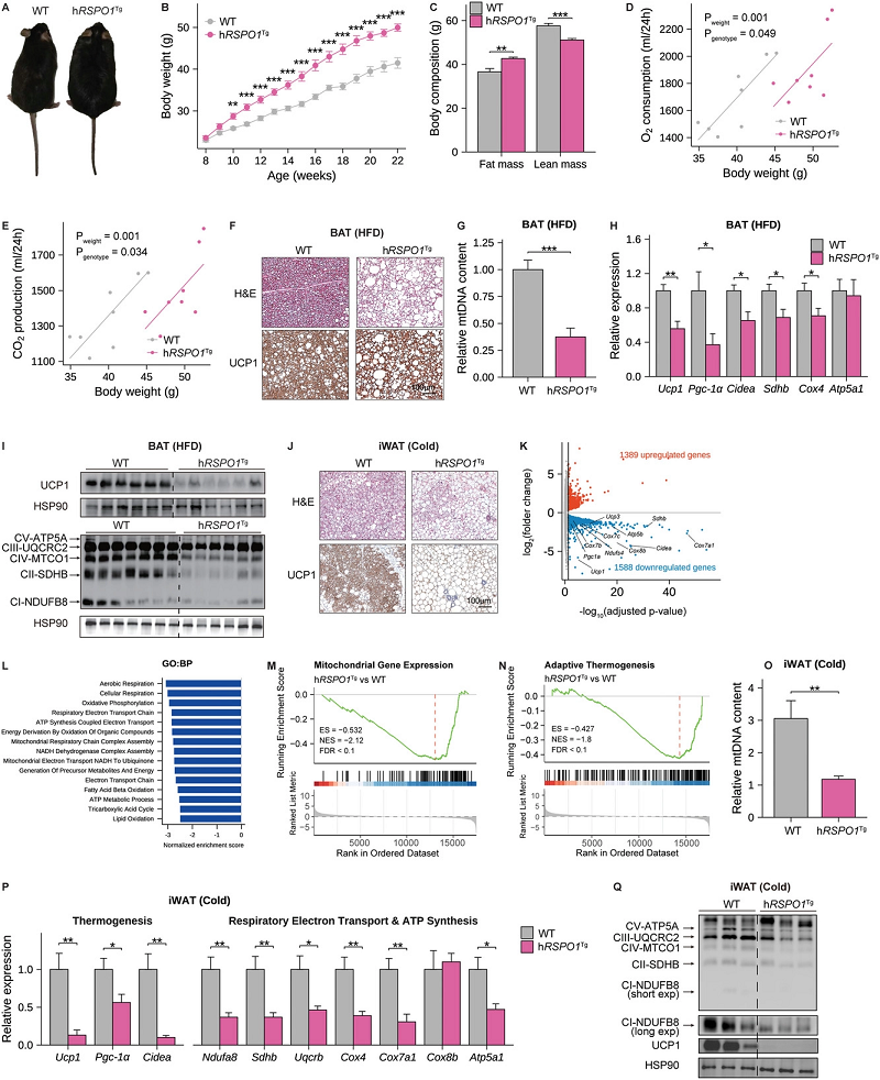
为了研究脂肪组织中RSPO1增加是否会诱导肥胖,研究人员委托赛业生物构建了一种hRSPO1转基因小鼠模型(hRSPO1Tg)。研究者发现,在以高脂饮食(HFD)喂养时,hRSPO1Tg小鼠的体重增加比野生型小鼠更多,脂肪含量更高,而O2消耗和CO2产生更低(图1),这表明人类RSPO1基因在脂肪组织中的过表达足以减少能量消耗,并促进HFD诱导的肥胖。后续分析发现,脂肪组织中过量的RSPO1表达会抑制线粒体呼吸和棕色/米色脂肪细胞的产热能力。

图1 人源RSPO1过表达促进饮食诱导的肥胖[1]
为了进一步分析Rspo1的作用,研究人员又构建了Rspo1基因敲除(Rspo1−/−)小鼠(由赛业生物提供)。以HFD喂养时,这些小鼠的体重比野生型小鼠更轻,全身脂肪量和白色脂肪组织重量也明显减少,表明内源性Rspo1的敲除增加了能量消耗并抵制了HFD诱导的肥胖。当暴露于长期寒冷时,Rspo1−/−小鼠的白色脂肪组织表现出强烈的褐变程序,UCP1蛋白水平也显著增加。由此可以看出,Rspo1的敲除促进了白色脂肪向棕色脂肪的转化。
在后续的机制分析中,研究者发现RSPO1对线粒体基因表达和米色脂肪细胞产热的抑制作用主要依赖于Lgr4受体,而β-catenin也参与了RSPO1/LGR4对米色脂肪细胞的抑制作用(图2)。Lgr4的敲除以及β-catenin的化学阻断都减弱了RSPO1的抑制作用。这些数据显示,RSPO1通过LGR4经典Wnt/β-catenin信号通路抑制了米色脂肪细胞的线粒体呼吸和产热能力。

图2 人源RSPO1蛋白以Lgr4/β-catenin依赖性的方式抑制米色脂肪细胞产热[1]
3.p.R219W/Q突变体破坏RSPO1与细胞外基质的结合
为了进一步明确RSPO1的p.R219W突变在肥胖中的作用,研究人员利用CRISPR-Cas9方法构建了p.R219W点突变基因敲入(Rspo1R219W)小鼠模型(由赛业生物提供)。在HFD条件下,这种小鼠的体重增加比野生型小鼠更多,脂肪含量也更高。在急性寒冷刺激下,Rspo1R219W小鼠的产热能力下降,白色脂肪细胞的褐变程序也减弱。同时,在Rspo1R219W小鼠的米色脂肪细胞中,产热和线粒体呼吸相关基因的mRNA表达受到抑制,表明RSPO1 p.R219W突变可抑制产热能力并导致肥胖。
那么,p.R219W/Q突变体是如何发挥病理作用的呢?研究者发现,R219残基位于RSPO1的C端区域,而这个区域含有一些碱性氨基酸残基,形成高密度的正电荷区域,有利于它们与细胞外基质中的硫酸乙酰肝素蛋白聚糖(HSPG)结合,从而限制RSPO1在细胞外基质内的扩散。色氨酸(W)和谷氨酰胺(Q)的替代影响了R219位点的正电荷特征,破坏了RSPO1与细胞外基质的静电相互作用,从而导致更多RSPO1蛋白释放到细胞外空间,过度激活Wnt/β-catenin信号通路(图3)。

图3 RSPO1 p.R219W/Q突变破坏了其与细胞外基质的静电相互作用并激活Wnt通路[1]
研究结论
这项研究验证了人类RSPO1基因中的一个功能激活突变(p.R219W)可作为遗传触发器,驱动高脂饮食喂养下的肥胖发生,它可能通过破坏RSPO1与细胞外基质的静电结合而抑制产热能力。阻断RSPO1信号可以促进线粒体呼吸和产热,减少脂肪堆积,这突出了其在治疗人类肥胖症中的意义。
原文检索:
[1] Sun Y, Zhang J, Hong J, et al. Human RSPO1 Mutation Represses Beige Adipocyte Thermogenesis and Contributes to Diet-Induced Adiposity. Adv Sci (Weinh). 2023 Feb 8:e2207152. https://doi.org/10.1002/advs.202207152
赛业小鼠模型构建
赛业生物构建了Rspo1条件性基因敲除小鼠,更有活体小鼠已加入『红鼠资源库』,快至2周交付!确保您在短时间内获得更具性价比的实验用鼠,为您的研究加点速~
Rspo1 Flox小鼠

品系名称:
C57BL/6J-Rspo1em1Cflox/Cya
品系编号:
CKOCMP-192199-Rspo1-B6J-VA
产品编号:
S-CKO-04549
应用方向:
脂肪组织,生殖系统,肾和泌尿系统,内/外分泌腺
打靶方案:



