新冠(COVID-19)大流行已持续三年,全球感染病例超过6.7亿例,死亡病例超过670万例。世界卫生组织在不久前宣布,尽管新冠大流行可能正接近转折点,但仍然构成“国际关注的突发公共卫生事件”。因此,目前迫切需要一种有效的疫苗来预防新冠病毒(SARS-CoV-2)。
近日,中国农业科学院长春兽医研究所团队在新冠疫苗开发上取得新进展。他们在《International Journal of Molecular Sciences》杂志上发表论文,强调了S蛋白RBD三聚体在新冠疫苗开发中的重要性,并为开发针对RBD结构域的保护性疫苗提供了理论依据。

来源:《International Journal of Molecular Sciences》
(https://pubmed.ncbi.nlm.nih.gov/36430190/)
研究材料与方法
研究人员选择了杆状病毒表达系统来表达重组的RBD蛋白三聚体。在纯化和鉴定蛋白后在hACE2人源化小鼠(赛业生物提供)上开展了动物免疫接种实验,并通过ELISA分析评估了SARS-CoV-2特异性抗体的水平。随后用病毒感染的hACE2小鼠评估RBD-6HB疫苗的保护作用,作者通过RT-qPCR方法检测了病毒载量,并开展了组织学分析。
技术路线
01 设计和构建表达RBD-6HB的重组杆状病毒
02 对RBD-6HB重组蛋白进行表达、纯化和鉴定
03 在hACE2小鼠上评估RBD-6HB疫苗的免疫原性
04 评估RBD-6HB疫苗对hACE2小鼠的保护作用
研究结果
1 RBD-6HB重组蛋白的构建和表达
众所周知,新冠病毒进入细胞是由S(刺突)蛋白介导的,S蛋白自组装成同源三聚体,在病毒表面形成特殊的花冠结构。S蛋白上的受体结合结构域(RBD)与宿主细胞的ACE2受体结合,因此可作为开发中和抗体的主要目标。
研究人员推测,与原生结构相似的三聚体可能会增加RBD的免疫原性,因此,他们将六螺旋束(6HB)添加到RBD蛋白的C端,使其形成稳定的三聚体结构。6HB是一种热稳定的三聚体结构域,来源于HIV的gp41蛋白,在此作为“分子钳”以增加病毒蛋白的稳定性。他们选择杆状病毒系统来表达去糖基化的RBD蛋白(RBDΔN1)与6HB的融合体,因为去除糖基化位点可增加蛋白表达,并维持其抗原性和功能。

三种重组杆状病毒的示意图
重组杆状病毒rBV-SARS-CoV2-RBD-6HB以及对照(RBD和6HB)的构建过程如图1所示。研究人员用重组杆状病毒感染sf9细胞后,开展Western blot分析,发现RBD-6HB蛋白在感染的细胞中有效表达。他们在收集培养上清液后进行蛋白纯化,获得了纯度高达97%的蛋白质。他们还发现,RBD-6HB蛋白能够形成三聚体(分子量约为120 kDa),这一点通过SDS-PAGE和Western blot得到了验证。
2 RBD-6HB疫苗对小鼠的完全保护
之后,研究人员在hACE2人源化小鼠上评估了RBD-6HB三聚体的免疫原性,这种稳定表达人类ACE2受体的人源化ACE2小鼠是由赛业生物构建的。他们将6周龄的hACE2小鼠随机分为三组,将指定的蛋白和佐剂注射到小鼠体内。加强免疫后,他们发现RBD-6HB在氢氧化铝和CPG佐剂存在的情况下能够刺激小鼠持续产生高水平的抗体,且RBD-6HB组的抗体滴度高于RBD组(图2)。同时,与对照组相比,疫苗组小鼠的食量和活动情况无明显差异,表明疫苗的刺激性较小。

在小鼠中接种疫苗后的血清抗体反应
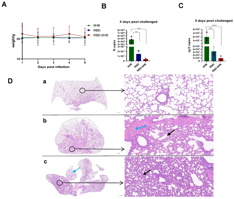
最后,研究人员还评估了RBD-6HB疫苗对小鼠的保护作用。他们将新冠病毒注射到hACE2小鼠体内。根据qPCR检测的结果,RBD-6HB+佐剂组中SARS-CoV-2的N基因表达量比6HB组低100倍,比RBD+佐剂组低50倍,这表明候选疫苗具有中和病毒的作用。同样地,RBD-6HB+佐剂组中SARS-CoV-2的E基因表达量也低于对照组,表明候选疫苗可能具有抑制病毒体内复制的作用。
组织学分析显示,RBD-6HB组小鼠的肺组织表面被覆一层光滑的浆膜,显示完整的肺泡结构,无明显异常,而对照组则存在炎症细胞浸润,血管充血和肺泡扩张(图3)。这些结果表明,RBD-6HB疫苗能够建立有效的保护屏障,帮助小鼠抵御新冠病毒感染。

RBD-6HB疫苗对hACE2小鼠的保护
研究结论
综上所述,三聚体结构的RBD-6HB蛋白在佐剂存在的情况下能够诱导机体产生特异性抗体。RBD-6HB疫苗对hACE2小鼠具有保护作用,有效降低了肺部的病毒载量,减少了炎性组织损伤。这项研究突出了RBD结构域在新冠疫苗设计中的重要性,为保护性疫苗的开发提供了理论基础。
原文检索:
[1] Qu Q, Hao P, Xu W, Li L, Jiang Y, Xu Z, Chen J, Gao Z, Pang Z, Jin N, Li C. A Vaccine of SARS-CoV-2 S Protein RBD Induces Protective Immunity. Int J Mol Sci. 2022 Nov 8;23(22):13716. doi: 10.3390/ijms232213716.



