自噬是一种进化上保守的机制,有助于真核细胞维持平衡和更新。它参与调控了多个重要的细胞过程,包括维持细胞干性、促进胚胎发育、形成固有免疫,并影响衰老和长寿。传统的观点认为,自噬是蛋白质水平上的一系列细胞质事件,但近年来的证据表明,细胞核转录和表观遗传调控也对这一过程有深远的影响。
在细胞适应因营养缺乏及其他代谢紊乱引起的代谢变化时,自噬也发挥着关键的作用。一些营养传感器被证明可以调节自噬,从而维持细胞代谢和能量稳态。然而,m6A等表观转录组修饰在饥饿诱导自噬的调节中发挥什么作用,目前还不清楚。
近日,南方医科大学等机构的研究人员在《Nature Communications》杂志上发表论文,首次揭示了m6A阅读器YTHDF3作为营养反应器调节自噬诱导的作用和机制,为RNA转录后修饰应对营养缺乏应激的范式提供了新见解。

图片来源:Nature Communications
研究材料与方法
在这项研究中,研究人员使用了小鼠胚胎成纤维细胞(MEF)。利用赛业生物提供的YTHDF3+/−小鼠,他们构建了YTHDF3−/−小鼠胚胎。在整个实验过程中,他们使用了基于LC-MS的蛋白质组分析、RNA免疫共沉淀测序分析(RIP-seq)和MeRIP-seq分析、免疫荧光染色和自噬流分析等。他们还通过LC-MS/MS和m6A斑点印迹测定了m6A修饰水平。
技术路线
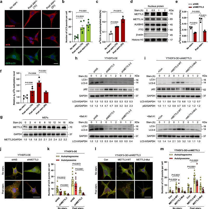
01 通过蛋白质组学分析发现饥饿状态下的YTHDF3蛋白水平升高
02 通过RNA干扰实验证实YTHDF3上调是自噬所必需的
03 在分析m6A水平后发现饥饿处理提高了m6A修饰水平,而YTHDF3需要METTL3介导的m6A修饰来促进自噬
04 通过RIP-seq和MeRIP-seq等分析发现FOXO3是YTHDF3促进自噬的关键功能靶点
05 YTHDF3与FOXO3 mRNA终止密码子附近的m6A修饰位点结合,然后招募eIF3a和eIF4B来促进FOXO3翻译
研究结果
1.YTHDF3上调是自噬诱导所必需的
为了鉴定与自噬相关的表观转录组分子,研究人员对营养缺乏状态下的小鼠胚胎成纤维细胞(MEF)开展了蛋白质组学分析。有趣的是,他们发现m6A阅读器YTHDF3的水平显著升高。
为了分析YTHDF3诱导是否与自噬发生有关,他们利用shRNA载体来敲低MEF中的YTHDF3的表达,发现自噬标志物LC3-II水平下降,而自噬受体蛋白p62积累,表明自噬流降低。挽救实验表明,YTHDF3的异位表达能够提高LC3-II水平,并加快p62降解。他们还利用赛业生物提供的YTHDF3+/−小鼠繁育YTHDF3−/−小鼠胚胎并获得了YTHDF3−/− MEF细胞,发现YTHDF3缺失导致MEF细胞中自噬体和自噬性溶酶体数量大幅减少。这些数据表明,YTHDF3上调是营养缺乏期间的自噬诱导所必需的。此外,后续的分析表明,YTHDF3缺失损害了自噬体形成和溶酶体功能。
2.YTHDF3需要m6A修饰来促进自噬
考虑到YTHDF3是m6A阅读器,研究人员接着探索了YTHDF3是否需要m6A修饰来促进自噬。他们发现,m6A修饰在营养缺乏时显著增加,表明mRNA的m6A水平在自噬诱导期间升高。在分析m6A修饰的书写器(负责添加修饰)和擦除器(负责去除修饰)后,他们发现只有书写器METTL3在营养缺乏后显著升高(图1)。

图1 YTHDF3需要METTL3介导的m6A修饰来促进自噬[1]
为了探讨METTL3在营养缺乏时的催化活性,他们在对照细胞和饥饿细胞中开展分析。在利用d3-SAM定量METTL3甲基转移酶活性后,他们发现从饥饿细胞中分离得到的METTL3实现了更高比例的d3-m6A修饰,表明饥饿处理增强了METTL3的m6A修饰能力(图1)。
研究人员推测,METTL3介导的m6A修饰可能是YTHDF3促进自噬的关键。他们在过表达YTHDF3的MEF中敲低METTL3,发现饥饿诱导的LC3-II积累和p62降解均显著减弱。之后他们将野生型和催化活性缺失突变型METTL3重新引入METTL3沉默细胞中,发现野生型METTL3可以挽救沉默细胞的自噬缺陷,而突变型则不行。这些数据表明,YTHDF3需要METTL3介导的m6A修饰来促进自噬。
3.FOXO3是YTHDF3促进自噬的重要靶点
接下来,研究人员试图鉴定在营养缺乏时与YTHDF3差异结合的mRNA。通过两次YTHDF3 RIP-seq分析,他们发现在饥饿条件下有3424个结合上调的转录本和1814个结合下调的转录本。在分析这些结合位点后,发现m6A峰显著富集于蛋白质编码序列(CDS)和3’UTR中的核心基序‘GGAC’上,这与已发表的研究中m6A峰的分布模式一致。因此,他们推测在营养缺乏时与YTHDF3差异结合的mRNA主要是m6A修饰的(图2)。
为了确定营养缺乏时与YTHDF3结合的潜在m6A甲基化靶点,他们将营养缺乏时YTHDF3 RIP-seq的上调峰与MeRIP-seq的上调峰相叠加,获得了86个峰,其中7个基因被注释到自噬通路。在这些基因中,FOXO3是文献报道的调节自噬的最重要转录因子之一。为了验证YTHDF3-FOXO3 mRNA的相互作用是否依赖于METTL3介导的m6A修饰,他们在MEF中敲低了METTL3,发现FOXO3转录本的CDS和3’UTR区域的m6A修饰水平均下降。相应地,YTHDF3与FOXO3 mRNA的结合也减少。之后,他们还利用含有FOXO3不同序列的探针开展EMSA实验,表明一旦从RNA探针中去除m6A修饰,YTHDF3与探针之间的相互作用就显著减弱。这些结果表明,在营养缺乏期间,METTL3介导的m6A高甲基化是YTHDF3-FOXO3 mRNA相互作用所必需的。

图2 YTHDF3识别饥饿诱导的FOXO3 mRNA的m6A高甲基化[1]
之后,通过进一步的分析,研究人员发现YTHDF3的作用可能是调节FOXO3的翻译,而不是FOXO3的翻译后修饰(如磷酸化)。他们发现,YTHDF3以METTL3依赖性的方式调节FOXO3的表达,并改变FOXO3靶向的自噬基因的表达。他们还在YTHDF3缺陷型细胞中异位表达了FOXO3,发现LC3-II的表达得到恢复,p62逐渐降解。这些结果表明,FOXO3是YTHDF3促进自噬的关键功能靶点。
4.YTHDF3促进FOXO3的翻译,但不影响其mRNA的稳定性
研究人员发现,敲低YTHDF3并不影响FOXO3 mRNA的水平,表明YTHDF3可能对FOXO3的翻译有影响。YTHDF3已被报道通过与40S和60S核糖体亚基相互作用促进RNA的翻译,于是他们开展了多聚核糖体分析,发现在YTHDF3缺陷型细胞中,FOXO3 mRNA在多聚核糖体中的水平低于对照细胞,表明YTHDF3缺失减弱了FOXO3翻译。通过突变分析,他们进一步确认了FOXO3-CDS终止密码子附近的m6A位点在YTHDF3促进FOXO3翻译时发挥关键作用。同样地,FOXO3-3’ UTR区域终止密码子附近的m6A位点也参与了FOXO3翻译调节。
翻译控制通常发生在起始阶段。在开展co-IP LC-MS/MS分析后,研究人员注意到多个翻译起始因子与YTHDF3存在相互作用。其中,eIF3a和eIF4B是营养缺乏时最明显富集的。通过不同核糖体组分的Western blot分析和分子对接模型分析,他们认为eIF3a、eIF4B和YTHDF3之间很可能存在蛋白质相互作用。在敲低eIF3a或eIF4B后,FOXO3蛋白水平降低,表明YTHDF3可能与eIF3a和eIF4B相互作用来促进FOXO3翻译。
研究结论

图3 YTHDF3诱导自噬的可能机制[1]
总的来说,这项研究揭示了表观转录组学与自噬之间的重要关联。一系列的证据表明,m6A阅读器YTHDF3作为营养反应器,与FOXO3 mRNA终止密码子附近的m6A修饰位点结合,然后招募eIF来迅速促进FOXO3翻译,并进一步从转录上激活一系列核心自噬基因,从而促进自噬(图3)。
原文检索:
[1] Hao, W., Dian, M., Zhou, Y. et al. Autophagy induction promoted by m6A reader YTHDF3 through translation upregulation of FOXO3 mRNA. Nat Commun 13, 5845 (2022). https://doi.org/10.1038/s41467-022-32963-0
赛业小鼠模型构建
赛业生物构建了YTHDF3基因敲除小鼠与条件性基因敲除小鼠,更有活体小鼠已加入『红鼠资源库』,快至2周交付!确保您在短时间内获得更具性价比的实验用鼠,为您的研究加点速~
YTHDF3 KO小鼠

品系名称:
C57BL/6N-Ythdf3em1Cya
品系编号:
KOCMP-229096-Ythdf3-B6N-VA
产品编号:
S-KO-06231
应用方向:
信号转导,RNA剪接,蛋白质代谢,RNA结合蛋白,代谢研究,生理系统
打靶方案:

YTHDF3 Flox小鼠

品系名称:
C57BL/6N-Ythdf3em1(flox)Cya
品系编号:
CKOCMP-229096-Ythdf3-B6N-VA
产品编号:
S-CKO-07230
应用方向:
代谢研究,蛋白质代谢,信号转导,RNA剪接,RNA结合蛋白
打靶方案:

赛业“红鼠资源库”可以全方位满足基础研究和新药开发的项目需求,为您提供涵盖肿瘤、心血管、神经等20多种研究领域的现货小鼠模型。强大的数据库给您更便捷的体验,研究人员能够在线查询、设计和优化基因编辑方案并比较研究数据和成果,并咨询订购。如有需要,欢迎拨打400-680-8038联系我们咨询订购~现货先发,更支持定制!




