唾液腺是脊椎动物的消化腺之一。它分泌唾液,可润湿食物和分解食物,对维持口腔环境和健康至关重要。然而,唾液腺也可能出现功能障碍,比如头颈部接受放射治疗或患上某些自身免疫性疾病(如干燥综合征)时,唾液分泌会减少,使人产生口干的感觉。
通过激活组织驻留的干/祖细胞,腺体的结构和功能有望得到恢复。角蛋白-14+(K14+)细胞被认为是真正的唾液腺干/祖细胞,因此获得了越来越多的关注。然而,K14也在终末分化的肌上皮细胞中表达,因此需要更准确的分子标志物来鉴定唾液干/祖细胞。
最近,同济大学口腔医学院团队鉴定出唾液腺干/祖细胞的组合标志物IFT140+/K14+,并阐明IFT140和纤毛在调控唾液干/祖细胞分化和腺体再生中的重要作用。这项成果于10月10日发表在《International Journal of Oral Science》杂志上。

来源:《International Journal of Oral Science》
(https://doi.org/10.1038/s41368-022-00200-5)
研究材料与方法
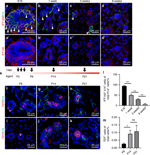
研究人员使用了导管结扎诱导损伤的小鼠模型以及Ift140条件性基因敲除小鼠探究IFT140是否以及如何参与唾液腺上皮的发育;使用Ift140-CreER小鼠与Rosa26tdTomato小鼠(二者均由赛业生物提供)杂交,以产生Ift140-TdT品系用于遗传谱系示踪分析。文中实验测定了小鼠的唾液流速和组成,并通过H&E染色等分析来观察小鼠唾液腺的发育过程。
技术路线
01 研究IFT蛋白是否参与唾液腺再生过程
02 系统分析IFT140在颌下腺上皮中的表达模式
03 利用遗传谱系示踪分析验证IFT140+/K14+细胞是否代表唾液腺干/祖细胞
04 利用Ift140-cKO小鼠研究IFT140如何参与唾液腺上皮发育
05 分析IFT140是否影响唾液腺的再生过程
06 探索IFT140如何调控K14+干/祖细胞的功能
研究结果
1.IFT140在K14+干/祖细胞中强烈表达
初级纤毛是一种传感细胞器,通过调节多条信号通路参与干细胞分化和更新。纤毛的双向转运功能离不开纤毛内转运蛋白(IFT)。研究人员之前发现,IFT复合物的核心组分IFT140在牙齿和骨骼发育过程中起到重要作用。于是,作者想了解IFT140功能与K14+干/祖细胞活化之间的关系,以及IFT140是否参与了唾液腺的发育和再生。
研究人员使用了经典的导管结扎诱导损伤的成年小鼠模型,在结扎2周后,腺体体积减小。作者发现,在损伤后的早期再生阶段,Ift140表达明显升高,表明IFT140可能在这个阶段起到积极的作用。
作者还发现,IFT140在小鼠胚胎16天(E16)的K14+细胞中高表达(比例高达95.1%),这代表颌下腺(SMG)经历终末分化的特定阶段。然而,表达IFT140的K14+细胞与总K14+细胞的比例随时间而下降,到8周时下降至4.5%。由于快速发育期间表达IFT140的K14+细胞比例较高,而成熟期比例较低,作者推测IFT140+/K14+细胞可代表唾液腺中的组织驻留干/祖细胞。
为了验证这一假设,研究人员采用了遗传谱系示踪方法来分析IFT140+细胞及其后代在颌下腺发育过程中的命运。作者将Ift140-CreER小鼠与报告品系Rosa26tdTomato小鼠杂交(二者均由赛业生物提供),以产生Ift140-TdT品系。作者发现,共表达K14的IFT140+细胞具有自我更新以及向颗粒导管细胞分化的能力(图1)。这些结果与之前报道的K14+干/祖细胞的命运一致,表明IFT140在唾液腺发育过程中参与了K14+干/祖细胞的分化。

图1 K14+细胞中的IFT140表达模式与其分化过程一致
2.Ift140缺失影响唾液腺发育和再生
为了进一步研究IFT140如何参与唾液上皮发育,作者构建了Ift140条件性基因敲除(Ift140-cKO)小鼠。Ift140-cKO幼龄小鼠的腺泡面积比对照小鼠小得多,且分泌颗粒在颗粒导管中过度积累。这些结果显示,Ift140在K14+细胞中的选择性缺失改变了腺泡上皮和导管上皮的组织结构。同时,Ift140的缺失也导致K14+干/祖细胞功能失调,对唾液腺上皮的发育产生负面影响。
那么,K14+细胞中的Ift140缺失是否也影响唾液腺再生过程?作者发现,Ift140-cKO腺体在导管结扎2周后的恢复速度比对照腺体慢。具体来说,腺泡和颗粒导管细胞中的分泌颗粒减少,小叶间隙更宽。在Ift140-cKO腺体的导管细胞中始终观察到细胞质空泡化。此外,Ift140-cKO腺体的DNA损伤数量显著高于对照腺体,表明敲除小鼠的腺体恢复受到抑制(图2)。作者由此推断,IFT140+/K14+细胞是上皮再生所必需的。

图2 K14+细胞中的Ift140缺失影响了唾液腺再生过程
3.IFT140是协调纤毛信号转运所必需的
接下来,研究人员评估了WT小鼠和Ift140-cKO小鼠在导管结扎前后的细胞纤毛水平。对于WT小鼠,有纤毛的细胞数量在导管结扎后显著增加,有纤毛的K14+细胞数量也是。然而,这些增加在Ift140-cKO腺体中被抑制,表明Ift140缺失抑制了颌下腺再生过程中K14+干/祖细胞的纤毛发生。
初级纤毛协调了与组织发育和再生有关的多条信号通路,比如Shh和Wnt等。后续分析显示,Ift140缺失导致Shh通路中的重要受体Smo无法移位到纤毛膜上,因此无法激活下游信号传导。这些结果表明,在唾液腺再生过程中需要IFT140来协调纤毛信号转运,以确保K14+祖细胞的功能。
研究结论
总的来说,研究人员建议将IFT140+/K14+作为唾液干/祖细胞的标志物。作者证明IFT140通过调控K14+干/祖细胞的功能而在唾液腺发育和再生中发挥重要作用。这项研究为唾液腺损伤的干细胞治疗提供了新的视角。
原文检索
[1] Zhang, X., Zhou, J., Wang, X. et al. IFT140+/K14+ cells function as stem/progenitor cells in salivary glands. Int J Oral Sci 14, 49 (2022). https://doi.org/10.1038/s41368-022-00200-5
动物模型定制服务
赛业生物致力于更好地服务客户,为您构建更好的动物模型,可提供多种个性化定制服务类型,包括TurboKnockout基因编辑小鼠、CRISPR-Pro基因敲除/敲入小鼠、转基因小鼠在内的多种动物模型。本试验所使用的Ift140-CreER小鼠与Rosa26tdTomato小鼠,也均由赛业生物提供。
赛业小鼠模型构建
赛业生物构建了Ift140基因条件性敲除小鼠,更有活体小鼠已加入『红鼠资源库』,快至2周交付!确保您在短时间内获得更具性价比的实验用鼠,为您的研究加点速~
Ift140基因条件性敲除小鼠

小鼠福利,限定发放中~
品系名称:
C57BL/6J-Ift140em1(flox)Cya
品系编号:
CKOCMP-106633-Ift140-B6J-VA
产品编号:
S-CKO-00518
应用方向:
免疫系统,心血管系统,肾和泌尿系统,细胞分化,细胞组成,细胞定位
打靶方案:

赛业“红鼠资源库”可以全方位满足基础研究和新药开发的项目需求,为您提供涵盖肿瘤、心血管、神经等20多种研究领域的现货小鼠模型。强大的数据库给您更便捷的体验,研究人员能够在线查询、设计和优化基因编辑方案并比较研究数据和成果,并咨询订购。
如有需要,欢迎拨打400-680-8038联系我们咨询订购~现货先发,更支持定制!



