炎症是机体免疫系统产生的一种保护效应,在对抗机体感染,清除体内异物,以及对局部组织损伤进行修复等过程中发挥着重要作用。然而过度活化的炎症反应会对机体造成损伤,引起脓毒症、糖尿病、心血管疾病、炎症性肠病和神经退行性疾病等一系列炎症性疾病发生[1-5]。在不断进化过程中,机体免疫系统已产生许多负反馈调控机制对炎症进行精准调控,如IkB抑制NF-κB炎症通路[6],A20抑制TRAF6信号通路[7],SOCS3抑制JAK2/STAT3炎症通路[8]等,这些研究都强调了负反馈调节在控制炎症中的重要作用。
炎症小体是机体重要的固有免疫炎症蛋白质机器,参与对病原的宿主免疫防御反应。同时,炎症小体也与众多无菌性慢性炎症疾病发生密切相关。因此,解析炎症小体激活的调控机制对防治炎症性疾病发生具有重要意义。然而,是否像其他炎症反应通路炎症小体激活也存在精密高效的负反馈调控机制目前尚不可知。
2022年11月2日,南京医科大学杨硕课题组和南京中医药大学胡刚/王冰微课题组合作,在PNAS杂志发表题为“The Gasdermin D N-terminal fragment acts as a negative feedback system to inhibit inflammasome-mediated activation of Caspase-1/11”的研究论文,揭示了固有免疫细胞焦亡效应分子GSDMD负反馈调控炎症小体激活的作用及其分子机制,为靶向炎症小体Caspases抗炎药物开发提供了新线索。南京医科大学姑苏学院博士后胡颖超,生殖医学国家重点实验室和基础医学院博士研究生姜玉莹和已毕业博士研究生李晟为本文的共同第一作者,南京医科大学杨硕教授和南京中医药大学胡刚教授、王冰微教授为本文的共同通讯作者。

研究材料
体外研究使用了原代骨髓来源巨噬细胞(BMDM),永生化骨髓来源巨噬细胞(iBMDM),HEK293T细胞,体内研究中研究人员构建了髓系特异性GSDMD N端敲入小鼠(GSDMD N端Knockin小鼠由赛业公司提供)。
技术方法
蛋白印迹,FAM荧光探针,分子对接,免疫共沉淀,蛋白体外表达与纯化,流式细胞术等。
技术路线

研究结果
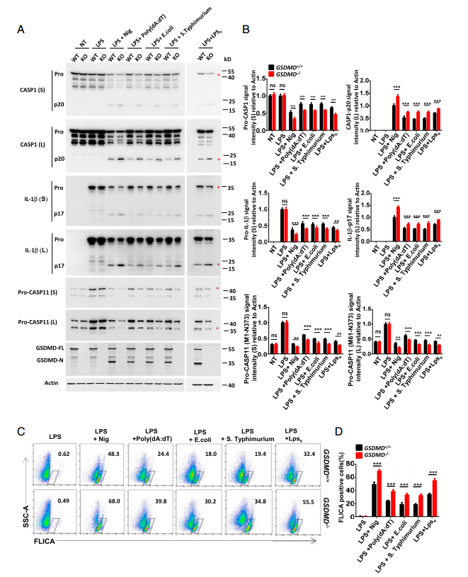
研究人员通过骨髓来源巨噬细胞(BMDM)炎症小体激活实验,意外发现焦亡效应分子GSDMD缺失后炎症小体激活显著增强,提示GSDMD可能负反馈调控上游炎症小体激活。

图1 GSDMD负反馈调控炎症小体激活[9]
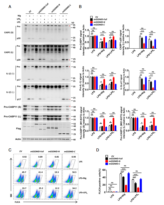
随后研究人员采用分别稳定表达GSDMD全长、N端、C端的永生化的骨髓来源巨噬细胞(iBMDM),进一步证实GSDMD活化产生的N端片段可特异性抑制炎症小体蛋白酶Caspase-1/11激活,进而发挥负反馈调节作用。

图2 GSDMD通过N端发挥负反馈调控效应[9]
随后,研究人员构建了带有LSL表达盒的GSDMD N端序列Knockin小鼠(GSDMD-NLSL,由赛业生物提供),与LysM-Cre工具鼠配繁,得到GSDMD N端片段髓系特异性敲入小鼠(GSDMD-NLSL; LysM-Cre)。通过构建小鼠实验性自身免疫性脑脊髓炎(EAE)的多发硬化症模型在体内水平验证了GSDMD N端片段负反馈抑制效应。

图3 GSDMD N端抑制NLRP3炎症小体激活进而缓解EAE发生[9]
为了解GSDMD N端抑制CASP1/11活性的结构基础,研究人员接下来运用分子对接方法并结合体外实验,发现GSDMD N端β1-β2环区段RFWK基序可通过疏水键和氢键等结合Caspase-1/11酶L1-L4口袋,进而干扰Caspase酶催化活性中心。

图4 GSDMD N通过β1-β2区段RFWK基序结合抑制CASP1/11[9]
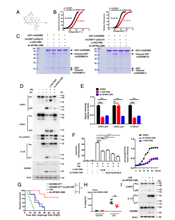
最后,研究人员设计了基于RFWK基序的小分子多肽抑制药物Ac-RFWK-CMK。Ac-RFWK-CMK可以抑制Caspase-1/11的活化及其下游底物GSDMD和IL-1β的剪切,以及脂多糖诱导的小鼠脓毒症。

图5 Ac-RFWK-CMK抑制Caspase-1/11剪切和炎症小体激活[9]
研究结论
综上,该研究首次揭示了炎症小体下游的负反馈调控机制,发现焦亡效应分子GSDMD可通过活化产生的N端片段β1-β2环RFWK基序作用炎症小体蛋白酶Caspase-1/11酶催化中心,进而控制炎症小体Caspase的过度激活和炎症反应发生。
该研究拓展了我们对GSDMD蛋白功能的认识,为靶向炎症小体Caspases的抗炎药物开发提供了新线索。

结论图示:GSDMD通过N端片段RFWK基序负反馈抑制炎症小体Caspases的活化
参考文献:
[1] Hotchkiss, R.S., et al., Sepsis and septic shock. Nat Rev Dis Primers, 2016. 2: p. 16045.
[2] Dandona, P., A. Aljada, and A. Bandyopadhyay, Inflammation: the link between insulin resistance, obesity and diabetes. Trends in Immunology, 2004. 25(1): p. 4-7.
[3] Libby, P., Inflammation and cardiovascular disease mechanisms. Am J Clin Nutr, 2006. 83(2): p. 456S-460S.
[4] Baumgart, D.C. and S.R. Carding, Inflammatory bowel disease: cause and immunobiology. Lancet, 2007. 369(9573): p. 1627-40.
[5] Amor, S., et al., Inflammation in neurodegenerative diseases. Immunology, 2010. 129(2): p. 154-69.
[6] Peng, B., et al., Defective feedback regulation of NF-kappaB underlies Sjogren's syndrome in mice with mutated kappaB enhancers of the IkappaBalpha promoter. Proc Natl Acad Sci U S A, 2010. 107(34): p. 15193-8.
[7] Shembade, N., A. Ma, and E.W. Harhaj, Inhibition of NF-kappaB signaling by A20 through disruption of ubiquitin enzyme complexes. Science, 2010. 327(5969): p. 1135-9.
[8] Carow, B. and M.E. Rottenberg, SOCS3, a Major Regulator of Infection and Inflammation. Front Immunol, 2014. 5: p. 58.
[9] Yingchao Hu, Yuying Jiang, Sheng Li, et al.The Gasdermin D N-terminal fragment acts as a negative feedback system to inhibit inflammasome-mediated activation of Caspase-1/11. PNAS. November 2, 2022. doi: 10.1073/pnas.2210809119
赛业小鼠模型构建
赛业生物构建了Gsdmd基因敲除小鼠,更有活体小鼠已加入『红鼠资源库』,快至2周交付!确保您在短时间内获得更具性价比的实验用鼠,为您的研究加点速~
Gsdmd基因敲除小鼠

品系名称:
C57BL/6N-Gsdmdem1Cya
品系编号:
KOCMP-69146-Gsdmd-B6N-VA
产品编号:
S-KO-12963
应用方向:
发育生物学,免疫系统,生理系统,造血系统,细胞生物学,分子生物学
打靶方案:



