慢性肾脏病(Chronic Kidney Disease, CKD)是全球公共卫生问题,并呈进展性、不可逆转性发展为终末期肾衰竭(End Stage Renal Dysfunction, ESRD)。ESRD的最终归途为肾纤维化,其显著的病理特征表现为肾小球硬化、肾小管萎缩和肾小管间质胶原纤维沉积。足细胞(Podocyte),即肾小囊脏层上皮细胞损伤诱导蛋白尿的产生被认为是肾小球硬化的核心事件。但是足细胞损伤的相关调控机制尚不明确。研究表明,足细胞可作为一种非专职的抗原呈递细胞介导肾小球肾炎的发生。体内外实验研究表明,病理状态下足细胞膜表面MHC II类分子表达上调,且共刺激信号分子B7-1的表达水平也出现了显著增加。
2013年,新英格兰杂志首次报道B7-1的靶向抑制剂CTLA4-免疫球蛋白融合蛋白(CTLA4-Ig)阿巴西普可以治疗原发和复发性局灶节段性肾小球硬化(FSGS)以及微小病变(MCD)患者[2]。但围绕着足细胞特异性表达B7-1的检测及CTLA4-Ig在肾脏病临床应用争议不休[3]。因此,明确足细胞B7-1的特异性表达及作用机制具有十分重要的意义。
2022年6月,南方医科大学南方医院肾内科周丽丽教授团队在Cell Death & Differentiation发表了题为“B7-1 mediates podocyte injury and glomerulosclerosis through communication with Hsp90ab1-LRP5-β-catenin pathway”的最新研究成果。该研究充分证明了肾小球病理状态下,足细胞共刺激信号分子B7-1表达上调,并发现足细胞B7-1通过Hsp90ab1激活β-catenin信号诱导蛋白尿和肾小损伤的作用机制[1]。

图片来源:Cell Death & Differentiation
(https://www.nature.com/articles/s41418-022-01026-8)
研究材料与方法
在该研究中,研究人员通过RNAscope和免疫荧光共定位等实验充分证明足细胞损伤诱导B7-1表达上调。为研究足细胞B7-1的致病机制,他们使用了多个小鼠模型,并委托赛业生物构建了足细胞特异性表达B7-1转基因小鼠(Tg小鼠)。通过转录组测序、IP-MS分析、分子对接模拟、分离肾小球微器官培养、腺相关病毒构建基因敲除小鼠等技术手段,发现足细胞B7-1与Hsp90ab1相互作用介导β-catenin信号活化,导致足细胞损伤和肾小球硬化的网络调节机制。
技术路线
01 肾病患者组织和动物模型中检测肾小球足细胞B7-1表达水平和足细胞损伤的相关性。
02 构建足细胞特异性过表达B7-1转基因小鼠,转录组测序和实验分析验证足细胞B7-1上调表达诱导足细胞损伤及其作用机制。
03 通过体内外阿霉素诱导足细胞损伤模型及B7-1表达干扰实验,验证下调B7-1可缓解蛋白尿发生和足细胞损伤。
04 通过IP-MS实验及分子对接模拟分析发现足细胞B7-1与Hsp90ab1的相互作用,并通过LRP5介学β-catenin活化。
05 通过腺相关病毒AAV原位注射干扰Tg小鼠Hsp90ab1表达,并通过抑制剂或质粒注射干扰阿霉素动物模型,明确B7-1通过Hsp90ab1激活β-catenin信号并介导足细胞损伤的效应。
06 细胞实验及染色质免疫共沉淀发现β-catenin活化入核促进足细胞B7-1的表达进一步上调。
研究结果
1.足细胞B7-1在多种肾小球疾病中上调并伴有β-catenin信号激活
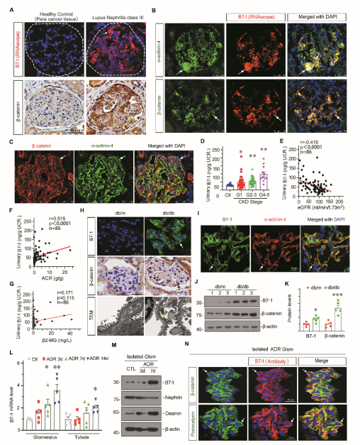
既往研究中发现肾病患者切片肾小球B7-1蛋白检测存在重复性差的缺点,为此,研究人员通过RNAscope原位杂交技术检测肾小球B7-1的mRNA水平,并通过足细胞标志物α-actinin4免疫荧光共定位明确B7-1表达上调定位于足细胞。ELISA实验检测新入院肾病患者尿液中可溶性B7-1的表达水平,发现B7-1与肾小球滤过率呈负相关关系,而与尿白蛋白水平呈正相关关系,提示B7-1与足细胞及肾小球损伤密切相关。同时研究人员还对多个肾小球疾病动物模型进行检测,结果均提示足细胞B7-1表达上调,且肾损伤关键调节蛋白β-catenin信号增强。

图1 足细胞B7-1在多种肾小球病理条件下表达上调[1]
2.B7-1通过激活β-catenin信号通路介导足细胞损伤
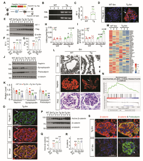
为了探究足细胞B7-1如何介导蛋白尿(Proteinuria)的发生及足细胞损伤,研究人员委托赛业公司构建了足细胞特异表达B7-1转基因小鼠(Tg小鼠)。对自然状态下多个时间点的Tg小鼠进行取材及研究发现,随着时间推移,足细胞B7-1表达上调,并伴随尿蛋白水平增加、肾小球结构改变及足细胞上皮标志物的丢失。通过转录组测序及相关验证发现Tg小鼠肾脏组织β-catenin信号活化。相反,将B7-1基因表达敲低可以抑制β-连环蛋白从而减轻足细胞损伤和肾小球损伤。

图2 足细胞B7-1上调促进蛋白尿和足细胞损伤进展[1]
3.Hsp90ab1在B7-1向LRP5/β-catenin通路的信号传递中起关键作用
为了进一步探究足细胞B7-1如何通过β-catenin信号通路介导足细胞损伤,研究人员采用足细胞过表达B7-1并进行IP-MS技术鉴定分析,并通过体内外蛋白质免疫共沉淀及免疫荧光共定位等手段进行验证,发现B7-1可能通过Hsp90ab1介导β-catenin信号通路。

图3 IP-MS及体内外实验验证足细胞B7-1与Hsp90ab1相互作用[1]
B7-1与Hsp90ab1究竟是如何相互作用,并介导β-catenin活化的呢,研究人员通过分子对接模拟和蛋白定点突变等方法进行验证,发现位于Hsp90ab1N端的K69位点可能是B7-1的有效结合位点,介导了B7-1的下游效应。同时,通过文献查阅发现,Hsp90ab1可能通过结合LRP5激活β-catenin,为此研究人员进一步模拟出了三者的结合构象,并对其进行了相关验证,结果显示B7-1-Hsp90ab1-LRP5复合体形成可能是介导β-catenin信号通路的重要桥梁。

图4 分子对接模拟确定B7-1与Hsp90ab1的结合位点,B7-1通过Hsp90ab1及LRP5传递信号激活β-catenin信号[1]
4.Hsp90ab1介导B7-1诱导的足细胞损伤和肾小球损伤
为了进一步明确Hsp90ab1的作用,研究人员通过AAV原位注射实验干扰Tg小鼠肾脏Hsp90ab1表达水平。结果发现,敲低Hsp90ab1表达可以抑制β-catenin活化,减轻由B7-1诱导的蛋白尿和足细胞损伤。

图5 敲低Hsp90ab1可通过抑制β-catenin信号减轻足细胞B7-1上调诱导的足细胞损伤[1]
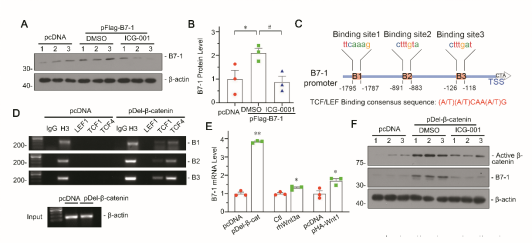
β-catenin信号活化是否对B7-1也有作用呢,研究人员通过染色质免疫共沉淀的方法进行验证,发现,活化的β-catenin转位入核介导B7-1的转录调控,从而构成正反馈调节环。

图6 β-catenin介导B7-1的转录调控[1]
研究结论

图7 足细胞B7-1介导β-catenin信号活化诱导足细胞损伤的潜在机制[1]
综上所述,该研究综合了RNAscope、Tg小鼠、转录组测序、蛋白质谱测序、分子对接模拟及AAV原位注射等技术手段,充分说明了肾小球损伤诱导足细胞B7-1表达上调,继而通过B7-1与Hsp90ab1的相互作用介导B7-1-Hsp90ab1-LRP5复合体的形成,促进β-catenin活化发生酪氨酸磷酸化进一步转位入核继而引起下游级联反应。此外,β-catenin入核可以继续调控B7-1的基因转录水平,B7-1与β-catenin通路形成正反馈调节环路从而促进足细胞损伤和肾小球硬化的持续进展。
参考文献:
[1] Li, J., et al., B7-1 mediates podocyte injury and glomerulosclerosis through communication with Hsp90ab1-LRP5-beta-catenin pathway. Cell Death Differ, 2022.
[2] Yu, C.C., et al., Abatacept in B7-1-positive proteinuric kidney disease. N Engl J Med, 2013. 369(25): p. 2416-23.
赛业小鼠模型构建
赛业生物构建了B71基因敲除小鼠与条件性基因敲除小鼠(B71基因别名:Cd80、Cd28、 Cd28l),更有活体小鼠已加入『红鼠资源库』,快至2周交付!确保您在短时间内获得更具性价比的实验用鼠,为您的研究加点速~
B71 KO小鼠
(Cd80 KO小鼠)

小鼠福利,限定发放中~
品系名称:
C57BL/6J-Cd80em1Cya
品系编号:
KOCMP-12519-Cd80-B6J-VA
产品编号:
S-KO-01432
应用方向:
免疫系统,细胞增殖细胞组成,造血系统,细胞生物学,代谢研究,生理系统,分子生物学
打靶方案:

B71 Flox小鼠
(Cd80 Flox小鼠)

小鼠福利,限定发放中~
品系名称:
C57BL/6J-Cd80em1(flox)Cya
品系编号:
CKOCMP-12519-Cd80-B6J-VB
产品编号:
S-CKO-17617
应用方向:
免疫系统,细胞增殖细胞组成,造血系统,细胞生物学,代谢研究,生理系统,分子生物学
打靶方案:




