
图 1. 寨卡病毒感染引起细胞内多个生物过程的蛋白发生变化

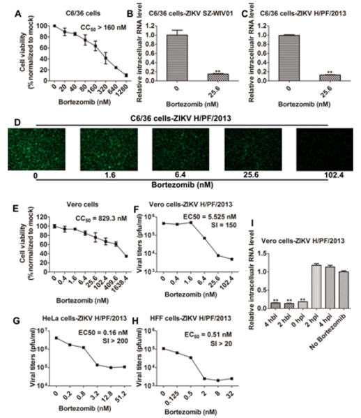
图 2. 针对泛素蛋白酶系统的药物能够有效抑制 ZIKV 的复制
近期,中国科学院武汉病毒研究所肖庚富研究团队在寨卡病毒(ZIKV)感染宿主细胞的定量蛋白质组学研究中取得新进展,绘制了 ZIKV 感染宿主细胞后宿主蛋白的调控图谱,系统展示了 ZIKV 与宿主蛋白的相互作用情况。相关论文 Quantitative proteomic analysis of mosquito C6/36 cells reveals host proteins involved in Zika virus infection 在线发表在《病毒学杂志》(Journal of Virology)上。
2015 年来,寨卡病毒爆发引起了全世界关注,其主要通过蚊子进行传播。寨卡病毒感染孕妇后,可导致胎儿小头症等疾病,严重威胁人类健康。为了探索参与 ZIKV 复制的宿主因子,多个实验室利用全基因敲除技术筛选到了 ZIKV 复制所依赖的宿主因子(Nature, Cell Reports),但这些研究并没有阐明宿主因子在病毒感染过程中的变化情况。为了系统的探索病毒感染对宿主蛋白的调控,肖庚富课题组利用高通量定量蛋白质组学技术对 ZIKV 感染的宿主细胞进行了分析,发现了 200 种受到 ZIKV 感染调控的宿主蛋白。进一步的生物信息学分析表明,参与内质网未折叠蛋白反应(unfold protein response)、泛素 - 蛋白酶体系统以及天然免疫系统等过程的宿主蛋白在 ZIKV 感染后发生了明显的变化(图 1)。
随后的功能研究表明泛素 - 蛋白酶体系统在 ZIKV 的进入过程中起重要作用,针对泛素 - 蛋白酶体的 FDA 成品药 Bortezomib 能够在 nM 级别有效抑制 ZIKV 复制(图 2),小鼠活体实验表明 Bortezomib 能够在体内降低 ZIKV 的载量并缓解 ZIKV 引起的病理损伤。 该研究首次绘制了宿主细胞对 ZIKV 感染的应答图谱,明确指出泛素蛋白酶系统在寨卡病毒感染过程中起关键作用,并发现 FDA 批准的药物 Bortezomib 在蚊源细胞和人源细胞上都能够抑制寨卡病毒(nM 级别),随后小鼠实验表明 Bortezomib 能在 in vivo 水平有效抑制病毒的复制并缓解病毒引起的病理损伤,为阻断 ZIKV 的转播以及治疗 ZIKV 感染提供了一个候选药物。
武汉病毒所副研究员张磊砢和研究员肖庚富为论文的通讯作者,硕士研究生辛麒麟为第一作者,武汉病毒所研究员张波和邓菲、武汉生物技术研究院质谱平台博士陈希均有贡献。该研究得到国家重点研发计划 (2016YFC1200400)、中科院重点部署项目(ZDRW-ZS-2016-4) 和国家自然科学基金 (No.31500144)的资助。



