
4月18日,国际学术期刊Oncotarget发表了中国科学院上海巴斯德研究所周东明课题组的最新研究成果,题为A Novel Oncolytic Adenovirus Based On Simian Adenovirus Serotype 24。
近年来,溶瘤腺病毒因其创新性和疗效成为肿瘤治疗领域的热点。通常溶瘤腺病毒以人5型腺病毒(AdHu5)为载体,但人群中普遍存在针对AdHu5的中和抗体,影响其疗效;并且,AdHu5的Hexon蛋白与血液中的凝血因子X(FX)结合,导致该腺病毒在肝脏累积,影响AdHu5的肿瘤靶向性。因此,溶瘤腺病毒的效能和靶向性有待进一步提高和完善。由于黑猩猩型腺病毒如AdC7在人群中很少流行,人群中一般不存在相应的中和抗体,不会被针对AdHu5的抗体所中和,AdC7的Hexon蛋白也不与FX结合。因此,AdC7可发展为一种理想的溶瘤病毒载体平台。
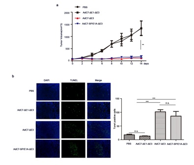
上海巴斯德所抗感染免疫与疫苗研究课题组研究助理成涛在研究员周东明的指导下,构建了E3删除的重组腺病毒AdC7,并以肿瘤特异性survivin启动子替代腺病毒E1A启动子,构建成条件复制型腺病毒AdC7-SP/E1A-ΔE3。体外实验显示该溶瘤腺病毒能在多种肿瘤细胞中增殖,并且显着抑制NCI-H508和Huh7等肿瘤细胞的生长,而对正常细胞无损伤;荷瘤小鼠模型显示该溶瘤腺病毒通过瘤内注射或静脉给药都能显着拮抗结直肠癌和肺癌的发展。抑瘤机制研究表明该新型溶瘤腺病毒通过非P53依赖的线粒体凋亡通路产生抑瘤作用。该研究首次将黑猩猩型腺病毒改造成为溶瘤病毒,并证明其潜在的临床应用价值,为肿瘤临床治疗研究提供了新策略。
该项研究工作得到国家自然科学基金委、上海市自然科学基金、中科院等项目资助。



