有氧糖酵解,又称为Warburg效应,是癌症的一种特征。即使在氧气充足的情况下,癌细胞也会使用正常细胞仅在无氧条件下才会使用的糖酵解途径。该过程在癌细胞的生长和转移中发挥重要作用。尽管目前已对Warburg效应的转录激活机制进行了广泛研究,但对转录抑制的分子机制还知之甚少。
近日,军事科学院军事医学研究院叶棋浓教授领导的研究团队发现,OVOL2在乳腺肿瘤中对有氧糖酵解发挥转录抑制作用。这项成果发表在《Advanced Science》杂志上,有望为癌症治疗(特别是乳腺癌)提供一种新策略。

研究材料与方法
在这项研究中,研究人员使用了多种乳腺癌细胞系、OVOL2 KO细胞、OVOL2条件性基因敲除小鼠(由赛业生物使用TurboKnockout技术构建)以及肿瘤标本。他们采用荧光素酶分析和染色质免疫沉淀(ChIP)分析来研究OVOL2是否参与转录调控,并通过免疫共沉淀(Co-IP)和质谱分析来鉴定OVOL2的互作组。之后,研究人员还通过多种分析测定了有氧糖酵解的表型,包括葡萄糖摄取、丙酮酸生成和乳酸生成。他们在体外实验中分析了细胞增殖和侵袭,并在裸鼠实验中分析了肿瘤生长和转移。
技术路线
01 通过基因敲除确定OVOL2是糖酵解的关键抑制因子
02 确定OVOL2是否调节糖酵解基因的转录及具体机制
03 确定OVOL2是否调节糖酵解表型以及癌细胞增殖和侵袭
04 深入剖析OVOL2表达的调控机制
05 确定OVOL2表达和糖酵解与乳腺癌的临床相关性
研究结果
1.OVOL2是糖酵解的关键抑制因子
癌细胞通过有氧糖酵解代谢葡萄糖,利用丙酮酸来产生乳酸。研究人员首先以MCF7乳腺癌细胞作为研究对象,鉴定低氧条件下与Warburg效应抑制相关的转录因子。他们发现,OVOL2能够显著抑制葡萄糖摄取和乳酸生成。OVOL2是一种进化上相当保守的转录因子,它与胚胎发育的关系已经被多项研究报道,也能抑制癌细胞的迁移、侵袭和转移,但是否调控癌症代谢,目前还不清楚。
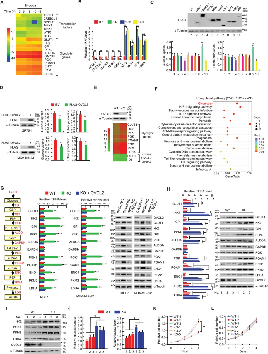
之后,他们利用OVOL2 KO MCF7细胞系开展分析,发现OVOL2调节了多个糖酵解相关基因的表达(图1)。在OVOL2 KO MCF7细胞中,所有糖酵解相关基因的表达均增强,而OVOL2的重新表达则拯救了基因敲除的影响。后续在OVOL2条件性基因敲除小鼠(由赛业生物提供)上开展的研究也表明,OVOL2敲除后糖酵解基因表达增加。这些数据都强烈表明,OVOL2是糖酵解基因表达和糖酵解的关键抑制因子。

图1 OVOL2抑制糖酵解基因表达和糖酵解[1]
研究人员接下来通过荧光素酶分析和染色质免疫沉淀(ChIP)分析来确定OVOL2是否调节糖酵解基因的转录。他们发现,OVOL2通过与糖酵解基因的启动子结合来抑制其转录。为了深入剖析背后的机制,他们又通过免疫共沉淀(Co-IP)和质谱分析来鉴定OVOL2的互作组。他们发现,OVOL2与NCoR和HDAC3形成共抑制复合物,其中NCoR作为桥梁因子参与了复合物的形成。后续分析发现,OVOL2通过招募NCoR和HDAC3来抑制糖酵解基因的表达。
2.OVOL2通过有氧糖酵解调节癌细胞的增殖、侵袭和转移
既然OVOL2能够抑制糖酵解基因的表达,那么它是否能够调节细胞中的糖酵解表型?研究人员发现,OVOL2 KO增强了乳腺癌细胞的葡萄糖摄取、丙酮酸水平、乳酸产生以及ATP水平。OVOL2 KO细胞表现出细胞外酸化率(ECAR)增加以及氧气消耗速率(OCR)降低。更重要的是,NCoR敲低消除了OVOL2调节这些作用的能力,表明OVOL2通过NCoR调节有氧糖酵解。
考虑到糖酵解在调节癌细胞增殖、侵袭和转移中起重要作用,研究人员接下来分析了OVOL2是否通过NCoR来调节癌细胞增殖。OVOL2过表达降低了乳腺癌细胞的增殖,而NCoR敲低提高了它们的增殖。重要的是,NCoR敲低几乎完全消除了OVOL2抑制癌细胞增殖的能力,表明OVOL2主要通过NCoR来调节癌细胞增殖。同样,OVOL2也以NCoR依赖性方式调节癌细胞侵袭。裸鼠上的实验也证实,OVOL2通过NCoR调节肿瘤生长和转移(图2)。

图2 OVOL2通过有氧糖酵解调节细胞增殖、侵袭和转移[1]
在研究OVOL2表达的调控机制时,他们发现癌蛋白MDM2(E3泛素连接酶)和抑癌蛋白p53蛋白参与其中。在乳腺癌细胞中,MDM2过表达和p53敲低都降低了OVOL2蛋白的表达,而蛋白酶体抑制剂MG132阻断了这种作用。那么,MDM2和p53如何不同地调节OVOL2的表达?他们发现,p53通过MDM2调节OVOL2泛素化,而MDM2是OVOL2的E3泛素连接酶。后续的分析表明,p53通过与MDM2结合并抑制MDM2介导的OVOL2泛素化,从而激活OVOL2。
3.OVOL2表达在乳腺癌中的临床意义
之前有报道称,OVOL2表达与人类乳腺癌进展呈负相关。研究人员发现,与正常乳腺组织相比,OVOL2在乳腺癌组织中的表达显著下调。与OVOL2高表达的乳腺癌患者相比,OVOL2低表达患者的无病生存期和总生存期都较短。这表明OVOL2表达能够很好地预测乳腺癌患者的预后。
研究结论

图3 OVOL2在癌症糖酵解及肿瘤生长和转移中的作用[1]
在这项研究中,研究人员确定OVOL2是有氧糖酵解的关键转录抑制因子。OVOL2直接抑制几个糖酵解关键基因的表达,而这些基因促进了有氧糖酵解及肿瘤生长和转移。利用癌细胞系、OVOL2敲除细胞系和OVOL2条件性基因敲除小鼠,他们发现OVOL2调节了糖酵解基因表达、葡萄糖摄取和乳酸生成。这些研究证明OVOL2是控制有氧糖酵解的主要转录因子,在糖酵解抑制中起因果作用(图3)。靶向p53/MDM2/OVOL2轴为癌症治疗提供了一种潜在的途径,特别是乳腺癌。
原文检索:
[1]Zhang X, Luo F, Luo S, Li L, Ren X, Lin J, Liang Y, Ma C, Ding L, Zhang D, Ye T, Lin Y, Jin B, Gao S, Ye Q. Transcriptional Repression of Aerobic Glycolysis by OVOL2 in Breast Cancer. Adv Sci (Weinh). 2022 Sep;9(27):e2200705. doi: 10.1002/advs.202200705.
赛业小鼠模型构建
赛业生物构建了Ovol2条件性基因敲除小鼠、更有活体小鼠已加入『红鼠资源库』,快至2周交付!确保您在短时间内获得更具性价比的实验用鼠,为您的研究加点速~
Ovol2条件性 基因敲除小鼠

品系名称:
C57BL/6J-Ovol2em1(flox)Cya
品系编号:
CKOCMP-107586-Ovol2-B6J-VA
产品编号:
S-CKO-00584
应用方向:
发育生物学、心血管系统、神经系统、信号转导、视力/眼睛、听力/耳
打靶方案

红鼠资源库
赛业“红鼠资源库”涵盖基因敲除小鼠、条件性敲除小鼠及海量突变位点小鼠品系,强大的数据库给您更便捷的体验,研究人员能够在线查询、设计和优化基因编辑方案并比较研究数据和成果,并咨询订购。
如有需要,欢迎拨打400-680-8038或扫码联系我们咨询订购~
欢迎扫码进入红鼠资源库 


