脂肪组织可通过分泌激素来调节饥饿和体温,在身体的关键功能中发挥积极作用。体内的脂肪有很多种:白色脂肪组织可储存多余的能量,而棕色脂肪组织则消耗能量并产热。米色脂肪则是一种新发现的脂肪组织,与棕色脂肪一样具有产热功能。
越来越多的证据表明,棕色和米色脂肪组织可以预防代谢疾病,比如胰岛素抵抗和糖尿病。米色脂肪的增加与代谢健康的显著改善有关。近日,哈佛医学院贝斯以色列女执事医疗中心等机构的研究人员开发出一种新方法来产生更多的米色脂肪细胞。
作者鉴定出一种关键的E3泛素连接酶Cul2-APPBP2,它能够催化PRDM16蛋白的降解,而PRDM16蛋白是米色脂肪产生的有效激活因子。这项研究成果于8月17日发表在《Nature》杂志上。

图片来源:Nature
研究材料与方法
在这项研究中,研究人员使用Cul2flox/−小鼠、Appbp2flox/−小鼠以及Appbp2(S561N)点突变小鼠(后两种小鼠由赛业生物提供)来构建脂肪细胞特异性的Cul2-KO小鼠和Appbp2-KO小鼠。作者还采用shRNA干扰和过表达技术来分析Cul2和Appbp2基因的功能。在分析PRDM16蛋白稳定性的调控机制时,作者综合使用了蛋白质组学、转录组学和蛋白质互作分析等方法。
技术路线
01 脂肪细胞中的CUL2降低PRDM16蛋白的稳定性
02 脂肪细胞中CUL2的缺失改善代谢健康
03 APPBP2作为CUL2–RING E3连接酶复合物中的底物受体
04 CUL2–APPBP2复合物催化PRDM16蛋白的多泛素化和降解
05 APPBP2控制全身能量代谢
研究结果
1.CUL2降低了PRDM16蛋白的稳定性
多项研究表明,PR结构域蛋白16(the positive regulatory domain containing 16, PRDM16)通过与转录因子和表观遗传因子形成复合物来促进米色脂肪细胞的产生,因此成为改善代谢健康的热门靶点。然而,由于缺乏对PRDM16蛋白表达调控机制的了解,选择性靶向该通路来改善代谢变得很困难,于是研究人员试图探索PRDM16蛋白的降解机制。
作者观察到,NEDD8活化酶抑制剂MLN4924能够大幅提高PRDM16蛋白水平,而不是mRNA水平;MLN4924是一种小分子抑制剂,能够抑制蛋白质neddylation(类泛素化)修饰,这种修饰通过NEDD8靶向cullin–RING E3泛素连接酶复合体等来刺激泛素连接酶的活性。因此,作者开始寻找PRDM16蛋白的E3泛素连接酶复合物。
研究人员发现,在cullin–RING E3泛素连接酶家族成员(CUL1-7)中,只有CUL2和PRDM16的共表达才会导致PRDM16蛋白表达的降低,而不影响Prdm16 mRNA水平。此外,放线菌酮追踪实验表明,Cul2缺失显著延长了PRDM16蛋白的半衰期,同时Cul2缺失对PRDM16蛋白的稳定的影响显著改变了脂肪细胞中的代谢级联反应,但不影响脂肪生成。后续的RNA-seq分析表明,Cul2缺失可以促进PRDM16激活线粒体呼吸作用、脂肪酸氧化和支链氨基酸降解等在棕色/米色脂肪生命过程十分重要的反应,同时抑制脂肪组织炎症和纤维化。这些结果显示,CUL2的存在会降低PRDM16蛋白的稳定性。
接下来,作者想确定脂肪细胞中的CUL2–RING E3连接酶可在多大程度上调节全身的能量代谢。作者构建了脂肪特异性的Cul2敲除(Adipo-Cul2-KO)小鼠。与对照相比,Adipo-Cul2-KO小鼠在高脂饮食后表达更高水平的PRDM16蛋白。脂肪细胞特异性的Cul2缺失抵消了高脂饮食诱导的小鼠肥胖、葡萄糖耐受不良、胰岛素抵抗和血脂异常。这些结果表明,脂肪中CUL2的缺失可改善代谢健康。
2.APPBP2是连接CUL2和PRDM16的底物特异性受体
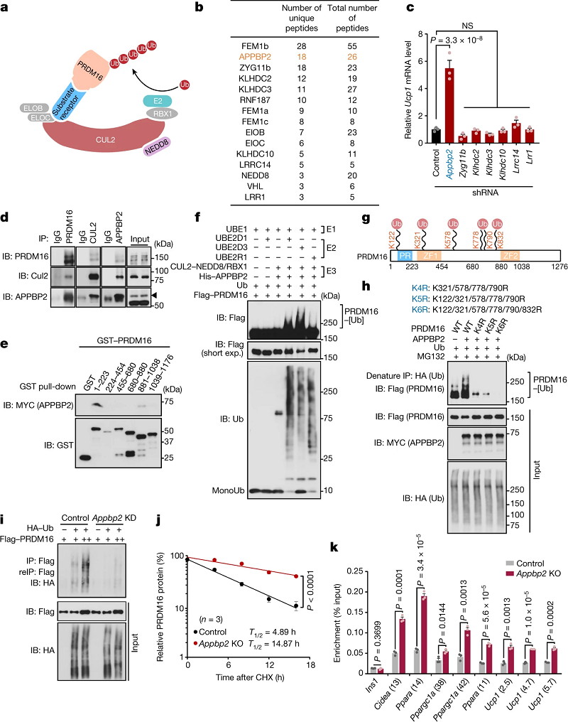
CUL2主要通过与几种底物受体相互作用来发挥支架蛋白功能。为了鉴定PRDM16蛋白的特异性底物受体,研究人员对分化的米色脂肪细胞中的CUL2复合物进行免疫纯化,并利用液相色谱串联质谱(LC–MS/MS)对其进行分析,结合蛋白质组学数据分析和shRNA筛选,发现APPBP2的下调显著提高了分化脂肪细胞中Ucp1 mRNA水平,该基因编码了负责产热的线粒体膜蛋白。
之后,作者开展了多个实验来验证CUL2–APPBP2催化PRDM16蛋白多泛素化的假设。蛋白质互作实验的结果表明,APPBP2通过与ELOB和ELOC的相互作用与CUL2互作,而APPBP2直接与PRDM16相互作用。多泛素化反应实验以及质谱和点突变分析证实了CUL2–APPBP2特异性催化PRDM16多泛素化。Appbp2的缺失减少了PRDM16多泛素化并显著延长了PRDM16蛋白的半衰期(图1)。这些数据表明,APPBP2是CUL2–RING E3连接酶复合物催化PRDM16的多泛素化和降解过程中的底物受体。

图1 CUL2–APPBP2催化PRDM16的多泛素化[1]
在接下来的实验中,作者验证了脂肪细胞特异性的APPBP2抑制促进米色脂肪产生的假设。作者委托赛业生物构建了Appbp2 floxed小鼠,并与Adiponectin-Cre小鼠杂交后产生脂肪细胞特异性的Appbp2敲除(Adipo-Appbp2-KO)小鼠。Appbp2缺失导致PRDM16蛋白水平升高,并伴随着棕色/米色脂肪选择性基因的表达增加。与对照相比,Appbp2-KO脂肪细胞表达更高水平的线粒体编码基因。此外,研究人员还通过蛋白质组学、转录组学和细胞呼吸分析这三个互补实验证实了CUL2-APPBP2催化PRDM16蛋白多泛素化的底物特异性。
3.美普他酚可增强抗病毒免疫力
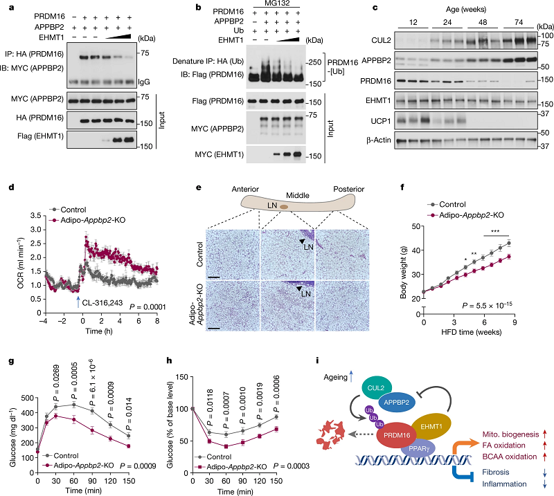
在确定CUL2–APPBP2为PRDM16的E3泛素连接酶之后,作者进一步分析了PRDM16蛋白稳定性的调控机制。之前的研究表明EHMT1会调控PRDM16蛋白的稳定性和棕色/米色脂肪细胞的发育,在本文作者发现EHMT1通过PRDM16的蛋白结合界面以剂量依赖性的方式从PRDM16复合物中置换出APPBP2。重要的是,复合物中APPBP2的置换减少了PRDM16蛋白的多泛素化。同时,老年脂肪组织中的APPBP2和CUL2表达升高,而PRDM16和UCP1蛋白的表达则下降(图2)。
之前的研究发现,APPBP2可能在代谢健康中发挥作用。于是,研究人员分析了Adipo-Appbp2-KO小鼠在高脂饮食后的代谢表型。作者发现,Appbp2-KO小鼠的体重明显低于对照小鼠,且脂滴积累更少。与对照相比,这些小鼠的葡萄糖耐量和胰岛素敏感性增加,而且肝脏中的甘油三酯水平更低。这些结果表明,脂肪组织中CUL2-APPBP2的缺失可防止饮食引起的肥胖、葡萄糖耐受不良、胰岛素抵抗和血脂异常。

图2 APPBP2控制全身能量代谢[1]
研究结论
总的来说,这项研究提出了通过PRDM16蛋白稳定性来控制米色脂肪产生的模型:CUL2–APPBP2 E3泛素连接酶复合物催化了PRDM16蛋白的多泛素化和降解(图2i)。CUL2–APPBP2的抑制延长了PRDM16蛋白的半衰期,导致脂肪细胞中产热基因的自主激活以及促炎/纤维化基因的抑制。研究人员认为,在各种病理生理状况下如何调控CUL2–APPBP2–PRDM16的相互作用是未来研究的重要课题。
原文检索:
[1]Wang, Q., Li, H., Tajima, K. et al. Post-translational control of beige fat biogenesis by PRDM16 stabilization. Nature 609, 151–158 (2022). https://doi.org/10.1038/s41586-022-05067-4
赛业小鼠模型构建
赛业生物构建了Appbp2基因敲除小鼠与条件性基因敲除小鼠,更有活体小鼠已加入『红鼠资源库』,快至2周交付!确保您在短时间内获得更具性价比的实验用鼠,为您的研究加点速~
Appbp2基因敲除小鼠

品系名称:
C57BL/6J-Appbp2em1Cya
品系编号:
KOCMP-66884-Appbp2-B6J-VA
产品编号:
S-KO-11974
应用方向:
免疫系统、皮肤、视力/眼睛
打靶方案:

Appbp2条件性基因敲除小鼠

品系名称:
C57BL/6J-Appbp2em1(flox)Cya
品系编号:
CKOCMP-66884-Appbp2-B6J-VA
产品编号:
S-CKO-13362
应用方向:
免疫系统、皮肤、视力/眼睛
打靶方案:



