良好的情绪对于保持健康的身体状态十分重要。近年来,抑郁症已成为一个严重的公共卫生问题,它不同于普通的情绪波动和短暂的情绪反应,当抑郁症反复发病并达到中度或重度时,可能会成为一个严重的健康问题。约15%的重度抑郁症(MDD)患者最终死于自杀。
抑郁症不仅会影响患者的生活质量,还会诱发或加重其他相关疾病。以往的研究发现,抑郁症与SARS-CoV-2和HIV感染后的疾病进展有关,而重度抑郁症患者感染带状疱疹病毒的风险更高,表明这种疾病可能会增加患者对病毒感染的易感性。然而,抑郁症如何影响抗病毒先天免疫信号,目前还不清楚。

近日,苏州大学的研究团队阐明了抑郁症诱导的抗病毒免疫功能障碍的机制。重要的是,他们发现镇痛药物美普他酚可增强抑郁症患者的抗病毒免疫力。这项研究成果于7月12日发表在《Cell Research》杂志上。
研究材料与方法
在这项研究中,研究人员采集了重度抑郁症患者的血液样本,并建立了抑郁症小鼠模型。同时,他们使用了Ahi1-/-小鼠和Otud1-/-小鼠(其中Otud1-/-小鼠由赛业生物提供)。通过qRT-PCR、Western blot和RNA测序分析进行差异基因表达分析。通过TCID50分析和病毒斑块实验分析病毒感染情况。
技术路线
01抑郁症导致巨噬细胞中的AHI1减少
02AHI1缺乏减弱IFN-I信号传导和抗病毒免疫力
03AHI1招募OTUD1来维持Tyk2蛋白的水平
04抑郁症促进AVP的分泌,进而抑制AHI1的表达
05美普他酚可促进AHI1表达并增强抗病毒免疫力
研究结果
1.AHI1缺乏会减弱抗病毒免疫力
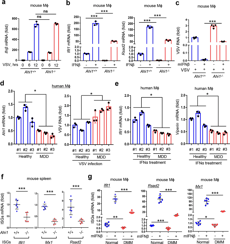
抗病毒先天免疫是抵御病毒感染的第一道防线。机体在感染后,先天免疫细胞的模式识别受体(PRR)可识别病毒的病原相关分子模式(PAMP),诱导I型干扰素(IFN-I)表达。以往的研究发现,Abelson辅助蛋白整合位点1(AHI1)蛋白的缺乏与抑郁症有关。这种蛋白不仅存在于下丘脑和杏仁核中,还存在于巨噬细胞等多个细胞类型中。
研究人员发现,重度抑郁症患者外周血单核细胞和巨噬细胞中的AHI1表达减少,同样的,在抑郁症小鼠模型的肺和肝组织中也表现出AHI1表达量降低。在AHI1敲除(Ahi1-/-)小鼠中,研究人员发现这种小鼠更容易被病毒感染,而且表现出更严重的组织损伤。这些结果表明,抑郁症可能是通过减少身体多个组织内AHI1的表达来削弱宿主的抗病毒能力。
研究人员进一步探讨了AHI1缺乏如何影响抗病毒先天免疫力。测序结果发现,AHI1缺乏显著降低了干扰素刺激基因(ISG)的表达,这表明AHI1可以调控IFN-I诱导的信号强度以及细胞抗病毒活性。Ahi1-/-小鼠多个组织中的ISG基础表达比对照小鼠低得多,而抑郁症小鼠模型的ISG基础表达和IFN-I诱导表达水平也显著降低(图1)。这些结果揭示了AHI1在维持IFN-I信号传导中的关键作用,AHI1缺乏会减弱抗病毒先天免疫力。

图1 AHI1缺乏减弱了IFN-I信号传导和抗病毒先天免疫力
2.AHI1调控IFN-I信号传导的机制
之后,研究人员探索了AHI1调控IFN-I信号传导的机制。他们发现,AHI1能够严格调控细胞中Tyk2蛋白的表达水平。Tyk2是Janus激酶(JAK)家族的一员,Tyk2被认为是IFN-I信号激活中的关键成分。通过对潜在的与AHI1相互作用蛋白的质谱分析,研究人员注意到了去泛素化酶OTUD1,敲除OTUD1显著抑制了AHI1介导的Tyk2蛋白的表达上调现象(Otud1-/-小鼠由赛业生物提供),进一步分析表明,OTUD1以AHI1依赖的方式调控Tyk2蛋白的泛素化修饰,进而维持Tyk2蛋白的稳定性。
激素和内分泌功能的改变对重度抑郁症的发展至关重要。因此,后续分析的重点放在激素上。他们发现,抑郁症会促进下丘脑-垂体-肾上腺(HPA)系统分泌精氨酸加压素(AVP),导致外周血中AVP水平显著升高。AVP下调小鼠体内AHI1的表达。AHI1减少破坏了OTUD1与Tyk2的结合,进而促进了Tyk2的泛素化和降解,抑制了IFN-I信号传导并最终减弱了宿主的抗病毒先天免疫。
3.美普他酚可增强抗病毒免疫力
在筛选了一些临床药物后,研究人员发现镇痛药物美普他酚(meptazinol)可以显著促进巨噬细胞中Ahi1 mRNA的表达。同时,美普他酚可上调AHI1和Tyk2蛋白的水平,并促进ISG的表达。这些结果表明,美普他酚通过促进AHI1表达上调Tyk2蛋白水平,从而增强宿主的IFN-I信号传导和抗病毒活性。
研究人员接着在抑郁症小鼠模型上开展了体内实验。在注射美普他酚后,发现小鼠体内的AHI1和Tyk2蛋白表达量上调,且ISG表达量上调,抑郁症小鼠能够更好地抵御病毒攻击。由此可见,在抑郁症小鼠中使用美普他酚可在很大程度上挽救抑郁症介导的抗病毒免疫抑制。
研究结论

图2 抑郁症介导的抗病毒免疫功能障碍的模型
总的来说,这项研究揭示了抑郁症促使AVP升高,诱导巨噬细胞中AHI1减少,进而破坏了去泛素化酶OTUD1介导的Tyk2蛋白的稳定性,减弱了IFN-I信号传导和宿主抗病毒免疫防御(图2)。重要的是,研究还发现美普他酚能够上调AHI1表达,并增强抑郁症个体的抗病毒免疫力。这项研究为提高抑郁症患者的抗病毒免疫力和改善其生活质量提供了新策略。
赛业小鼠模型构建
赛业生物构建了Ahi1、Otud1基因敲除小鼠与条件性基因敲除小鼠、更有活体小鼠已加入『红鼠资源库』,快至2周交付!确保您在短时间内获得更具性价比的实验用鼠,为您的研究加点速~
Ahi1基因敲除小鼠

品系名称:
C57BL/6J-Ahi1em1Cya
品系编号:
KOCMP-52906-Ahi1-B6J-VA
产品编号:
S-KO-16123
应用方向:
发育生物学、免疫系统、神经系统、信号转导、视力/眼睛
Ahi1条件性基因敲除小鼠

品系名称:
C57BL/6J-Ahi1em1(flox)Cya
品系编号:
CKOCMP-52906-Ahi1-B6J-VC
产品编号:
S-CKO-17569
应用方向:
发育生物学、免疫系统、神经系统、信号转导、视力/眼睛
Otud1基因敲除小鼠

品系名称:
C57BL/6J-Otud1em1Cya
品系编号:
KOCMP-71198-Otud1-B6N-VA
产品编号:
S-KO-13526
应用方向:
心血管系统、骨骼系统、脂肪组织、蛋白质代谢、水解酶
Otud1条件性基因敲除小鼠

品系名称:
C57BL/6N-Otud1em1(flox)Cya
品系编号:
CKOCMP-71198-Otud1-B6N-VA
产品编号:
S-CKO-15020
应用方向:
心血管系统、骨骼系统、脂肪组织、蛋白质代谢、水解酶
红鼠资源库
赛业“红鼠资源库”涵盖基因敲除小鼠、条件性敲除小鼠及海量突变位点小鼠品系,强大的数据库给您更便捷的体验,研究人员能够在线查询、设计和优化基因编辑方案并比较研究数据和成果,并咨询订购。如有需要,欢迎拨打400-680-8038或扫码联系我们咨询订购~

欢迎扫码进入红鼠资源库



